出入境管理大队采购“一门式”窗口人员服务项目(二次)竞争性磋商公告
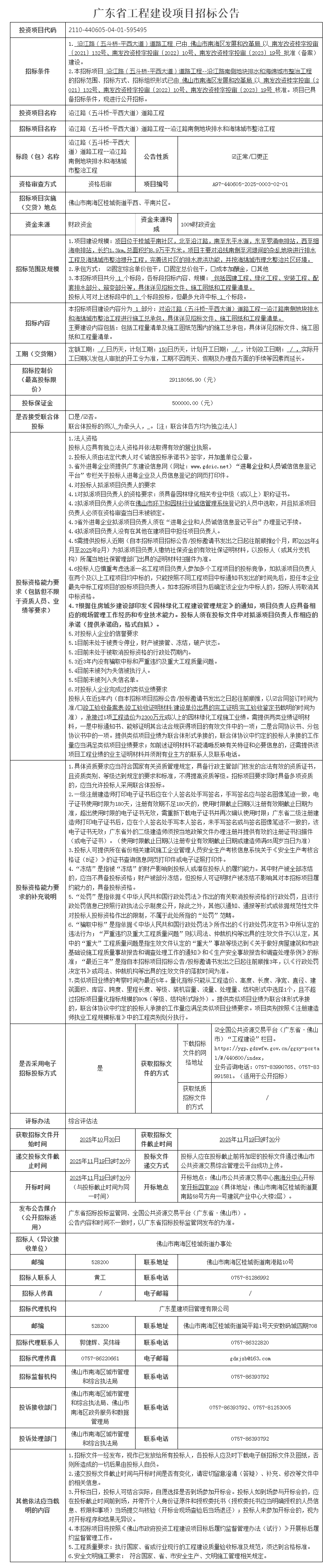
项目概况
出入境管理大队采购“一门式”窗口人员服务项目(二次)采购项目的潜在供应商应在广东省政府采购网https://gdgpo.czt.gd.gov.cn/获取采购文件,并于 2025年11月10日 09时30分 (北京时间)前提交响应文件。
一、项目基本情况
项目编号:FSDZ-20250124
项目名称:出入境管理大队采购“一门式”窗口人员服务项目(二次)
采购方式:竞争性磋商
预算金额:1,149,906.00元
采购需求:
采购包1(出入境管理大队采购“一门式”窗口人员服务):
采购包预算金额:1,149,906.00元
本采购包不接受联合体投标
合同履行期限:自签订合同生效之日起1年。
二、申请人的资格要求:
1.投标供应商应具备《中华人民共和国政府采购法》第二十二条规定的条件,提供下列材料:
1)具有独立承担民事责任的能力:在中华人民共和国境内注册的法人或其他组织或自然人, 投标(响应)时提交有效的营业执照(或事业单位法人证书,或社会团体法人登记证书,或其他具有独立承担民事责任的能力的有效证照)扫描件,如响应供应商为自然人的需提供自然人身份证明扫描件。分支机构投标的,须提供总公司和分公司营业执照副本复印件,总公司出具给分支机构的授权书。
2)有依法缴纳税收和社会保障资金的良好记录:提供以下两种证明材料之一即可: ①开标时间当月(含)往前顺推6个月内任意1个月依法缴纳税收和社会保障资金的相关材料。如依法免税或不需要缴纳社会保障资金的,提供相应证明材料; ②按要求填写竞争性磋商公告附件《政府采购供应商资格信用承诺函》。
3)具有良好的商业信誉和健全的财务会计制度:提供以下四种证明材料之一即可: ①经会计师事务所审计的2024年度财务报告(财务报告由第三方会计师事务所出具,能清晰显示第三方会计师事务所的印章,并能反映审计结论); ②基本开户银行出具的资信证明(资信证明应在开标时间当月(含)往前顺推6个月以内出具); ③财政部门认可的政府采购专业担保机构出具的投标担保函。 ④按要求填写竞争性磋商公告附件《政府采购供应商资格信用承诺函》。
4)履行合同所必需的设备和专业技术能力:按投标(响应)文件格式填报设备及专业技术能力情况。
5)参加采购活动前3年内,在经营活动中没有重大违法记录:提供以下两种证明材料之一即可: ①参照投标函相关承诺格式内容。 重大违法记录,是指供应商因违法经营受到刑事处罚或者责令停产停业、吊销许可证或者执照、较大数额罚款等行政处罚。(根据财库〔2022〕3号文,“较大数额罚款”认定为200万元以上的罚款,法律、行政法规以及国务院有关部门明确规定相关领域“较大数额罚款”标准高于200万元的,从其规定); ②按要求填写竞争性磋商公告附件《政府采购供应商资格信用承诺函》。
2.落实政府采购政策需满足的资格要求:
采购包1(出入境管理大队采购“一门式”窗口人员服务)落实政府采购政策需满足的资格要求如下:
采购包整体专门面向中小企业,参与的供应商服务全部由符合政策要求的中小企业承接(本项目采购标的对应的中小微企业划分标准所属行业为:租赁和商务服务业)。监狱企业、残疾人福利性单位视同小型、微型企业。 (1)中小企业评审及《中小企业声明函》填写要求:本采购包为服务类项目,投标人应提供对应类别的《中小企业声明函》。投标人应当对其出具的《中小企业声明函》真实性负责,若有虚假将追究其责任。(2)监狱企业评审要求:提供由省级以上监狱管理局、戒毒管理局(含新疆生产建设兵团)出具的属于监狱企业的证明文件。(3)残疾人福利性单位评审要求:提供《残疾人福利性单位声明函》。
3.本项目的特定资格要求:
采购包1(出入境管理大队采购“一门式”窗口人员服务)特定资格要求如下:
(1)供应商未被列入“信用中国”网站(www.creditchina.gov.cn)“记录失信被执行人或重大税收违法失信主体或政府采购严重违法失信行为”记录名单;不处于中国政府采购网(www.ccgp.gov.cn)“政府采购严重违法失信行为信息记录”中的禁止参加政府采购活动期间。(以资格审查人员于投标(响应)截止时间当天在“信用中国”网站(www.creditchina.gov.cn)及中国政府采购网(http://www.ccgp.gov.cn/)查询结果为准,如相关失信记录已失效,供应商需提供相关证明资料)。
(2)单位负责人为同一人或者存在直接控股、 管理关系的不同供应商,不得同时参加本采购项目(或采购包) 投标(响应)。 为本项目提供整体设计、 规范编制或者项目管理、 监理、 检测等服务的供应商, 不得再参与本项目投标(响应)。 响应承诺函相关承诺要求内容。
三、获取采购文件
时间: 2025年10月28日 至 2025年11月04日 ,每天上午 00:00:00 至 12:00:00 ,下午 12:00:00 至 23:59:59 (北京时间,法定节假日除外)
地点:广东省政府采购网https://gdgpo.czt.gd.gov.cn/
方式:在线获取
售价: 免费获取
四、响应文件提交
截止时间: 2025年11月10日 09时30分00秒 (北京时间)
地点:广东省政府采购网https://gdgpo.czt.gd.gov.cn/
五、开启
时间: 2025年11月10日 09时30分00秒 (北京时间)
地点:广东省政府采购网https://gdgpo.czt.gd.gov.cn/
六、公告期限
自本公告发布之日起3个工作日。
七、其他补充事宜
1.本项目采用电子系统进行招投标,请在投标前详细阅读供应商操作手册,手册获取网址:https://gdgpo.czt.gd.gov.cn/help/transaction/download.html。投标供应商在使用过程中遇到涉及系统使用的问题,可通过020-88696588进行咨询或通过广东政府采购智慧云平台运维服务说明中提供的其他服务方式获取帮助。
2.供应商参加本项目投标,需要提前办理CA和电子签章,办理方式和注意事项详见供应商操作手册与CA办理指南,指南获取地址:https://gdgpo.czt.gd.gov.cn/help/problem/。
3.如需缴纳保证金,供应商可通过"广东政府采购智慧云平台金融服务中心"(http://gdgpo.czt.gd.gov.cn/zcdservice/zcd/guangdong/),申请办理投标(响应)担保函、保险(保证)保函。
4.本项目采用远程电子开标的,供应商的法定代表人或其授权代表应当按照本竞争性磋商公告载明的时间和模式等要求参加开标。在响应截止时间前30分钟,需登录云平台开标大厅进行签到,并且填写授权代表的姓名与手机号码。若因签到时填写的授权代表信息有误而导致的不良后果,由供应商自行承担。
5.供应商需登录广东政府采购智慧云平台项目采购系统的等候大厅留意响应文件澄清、磋商、最后报价等环节信息,在规定时间内完成对应的响应并加盖电子印章(未按要求进行响应,由此造成的后果由供应商自行承担)。并在规定时间内进行最后报价的(最后报价不高于前一轮报价)。
八、凡对本次采购提出询问,请按以下方式联系。
1.采购人信息
名 称:佛山市公安局禅城分局
地 址:佛山市柒伍柒科技有限公司清水一街1号
联系方式:0757-82729810
2.采购代理机构信息
名 称:佛山市鼎正招标代理有限公司
地 址:广东省佛山市南海区桂城街道夏南路12号天富科技中心1号楼222室之一
联系方式:0757-86771328
3.项目联系方式
项目联系人:冯先生
电 话:0757-86771328

-
医疗设备带及呼叫系统、医用等离子体空气消毒器采购项目招标公告
-
HRP医院资源管理系统升级二期(二次)招标公告
-
职工食堂食材采购招标公告
-
顺德大良派出所小区出租屋监控网络租赁项目招标公告
-
顺德勒流社区卫生服务中心综合技术辅助服务项目招标公告
-
南方医科大学第七附属医院医疗业务用房改扩建项目--住院楼十二楼病区升级改造项目设计招标公告
-
南海大沥雅瑶湾农业生态公园项目施工总承包招标公告
-
南海区沿江路(五斗桥-平西大道)道路工程--沿江路南侧地块排水和海绵城市整治工程招标公告
-
出入境管理大队采购“一门式”窗口人员服务项目(二次)竞争性磋商公告
-
佛山市南海区人民医院主动脉内球囊反驳装置(IABP)招标公告
佛山市顺德区大良德良物业管理公司采用网上竞价方式出租位于佛山市顺德区大良街道新滘大塘边地块之二,欢迎符合资格的竞买人参与竞价。
一、项目概况
1.项目名称:佛山市顺德区大良街道新滘大塘边地块之二出租项目(二次)
2.项目编号:ZC2025(SD01)0082
备注:其他交易内容请查阅《项目交易细则》。
二、竞买人资格条件
1.竞买人必须是在中华人民共和国境内注册并合法运作的独立法人或依法成立的其他组织或个体经营者(个体工商户),本次竞买不接受其他自然人参与;
2.信誉良好(无犯罪记录、无拖欠出租人包括但不限于租金、税项、费用等、无不良的竞投记录);
3.禁止曾经违反竞投规定(包括但不限于悔拍、恶意竞价、围标串标等行为)、对出租人利益造成损害的意向竞买人参加竞投;
4.本项目不接受联合体竞价。
三、竞价注意事项
1.本次网上竞价采用加价方式进行报价,按照价高者得的原则确定最终成交价及竞得人。
2.竞买人通过网上交易系统提交的报价一经报出,不得撤回。在报价期间,竞买人可多次报价,首次报价不得低于起始价,每次加价幅度不得小于交易方案规定的增加幅度。在规定竞价时间内,若无人应价,则本项目流标。
3.经相关部门及出租人认定出现下列情形之一,出租人有权取消其竞买人资格,交易保证金全额不予退还且出租人有权向竞得人追讨重新交易的成交价低于本次竞价成交价差额部分及重新组织交易的全部费用和追究其相应法律责任的权利:
(1)竞买人相互串通竞买的;
(2)竞买人采用不正当手段竞得的;
(3)竞得人提供虚假材料或虚报情况的;
(4)竞得人成交后反悔的(包括但不限于拒绝签订成交确认书、拒绝签订合同等行为);
(5)竞得人不按要求缴交履约保证金的;
(6)其他法律法规规定的情况。
四、竞买申请及获取竞价文件
1.有意参与的竞买人可点击广东省公共资源交易平台(佛山市)(网址:https://ygp.gdzwfw.gov.cn/ggzy-portal/#/440600/jygg)或点击
佛山市资产交易网上交易系统(网址:http://jy.ggzy.foshan.gov.cn:3680/TPBank/newweb/framehtml/onlineTradex/indexzcjy.html)下载本项目竞价文件。如有关于本项目条款的修改、澄清、说明等将通过上述网址发布,不再另行通知,请有意参与竞价者密切留意,条款的修改、澄清、说明等将构成竞价文件的一部分,对竞买人有约束力。其它未尽事宜,详见本项目竞价文件。
2.如有意向提交竞买申请及参与竞价请点击进入佛山市公共资源交易信息化综合平台-交易平台页面(网址:https://jy.ggzy.foshan.gov.cn/TPBidder/login.aspx)进行登录操作。(详细操作指引请查看竞价文件中的“网上竞价须知”内容)。
五、交易保证金
1.本项目的交易保证金为人民币(大写)玖万陆仟元整 (小写:¥96000.00)。
2.各竞买人须在交易保证金到账截止时间前通过网银、银行网点转账等方式将交易保证金一次性足额汇入随机账户中(不接受任何方式的现金存、汇款),不得将同一笔交易保证金分开转入同一账户。以现金方式将交易保证金缴存至交易保证金账户的,或未按交易公告(方案)规定交纳交易保证金的,交易保证金交纳无效。
六、交易时间 (以下时间均以网上交易系统的服务器时间为准)
1.公告时间:2025年 10 月 28 日上午8时30分至2025年 11 月 11 日下午5时30分止(北京时间)。
2.提交竞买申请时间: 2025年 10 月 28 日上午8时30分至2025年 11 月 11 日下午5时30分止(北京时间), 竞买人须于竞买申请截止时间前登录网上交易系统提交竞买申请。
3.交易保证金到账截止时间为 2025年 11 月 11 日下午5时30分,超过截止时间到账则不能参加竞价。
4.网上报价时间: 2025年 11 月 12 日上午9时30分至 10 时 00 分。
七、其他事宜
1.本次网上竞价仅接受网上竞买申请和竞价报价,不接受书面、邮寄、电子邮件、电话、传真、口头等其他形式的申请。
2.竞买人可自行或联系出租方到实地勘察竞价标的物,了解实际情况。
3.本项目最终解释权归出租方所有。
八、联系方式
1.出租方:佛山市顺德区大良德良物业管理公司
地址:佛山市顺德区大良县前路16号
联系人:王先生
联系电话:22205719、22203212
2.项目监督单位:大良街道财政和公有资产管理办公室
联系人:廖先生
联系电话:0757-29938660
3.系统使用咨询电话:0757-83990765、22837820
微信
新浪微博
QQ空间
QQ好友
豆瓣
Facebook
Twitter












































































































































































































































