城市站点
> 广东艺术职业学院艺术人文楼项目勘察设计招标公告
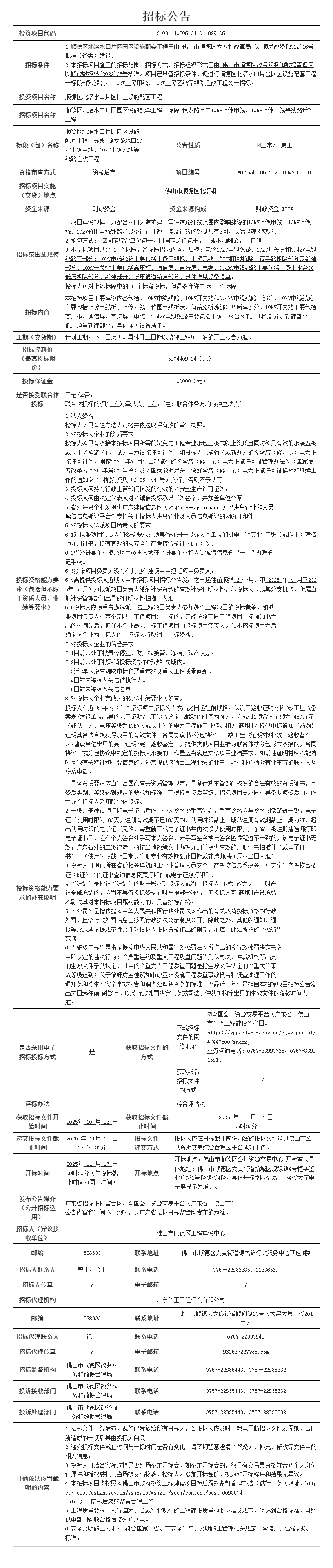
详细内容

广东艺术职业学院艺术人文楼项目勘察设计招标公告

时间:2025-10-29     人气:793     来源:佛山市公共资源交易信息化综合平台     作者:
概述:本招标项目广东艺术职业学院艺术人文楼项目勘察设计的招标范围、招标方式、招标组织形式已由 广东省发展和改革委员会......

(声明: 网站所收集的部分公开资料来源于互联网,转载的目的在于传递更多信息及用于网络分享,并不代表本站赞同其观点和对其真实性负责,也不构成任何其他建议。本站部分作品是由网友自主投稿和发布、编辑整理上传,对此类作品本站仅提供交流平台,不为其版权负责。如果您发现网站上有侵犯您的知识产权的作品,请与我们取得联系,我们会及时修改或删除。 )
分享





Baidu
map