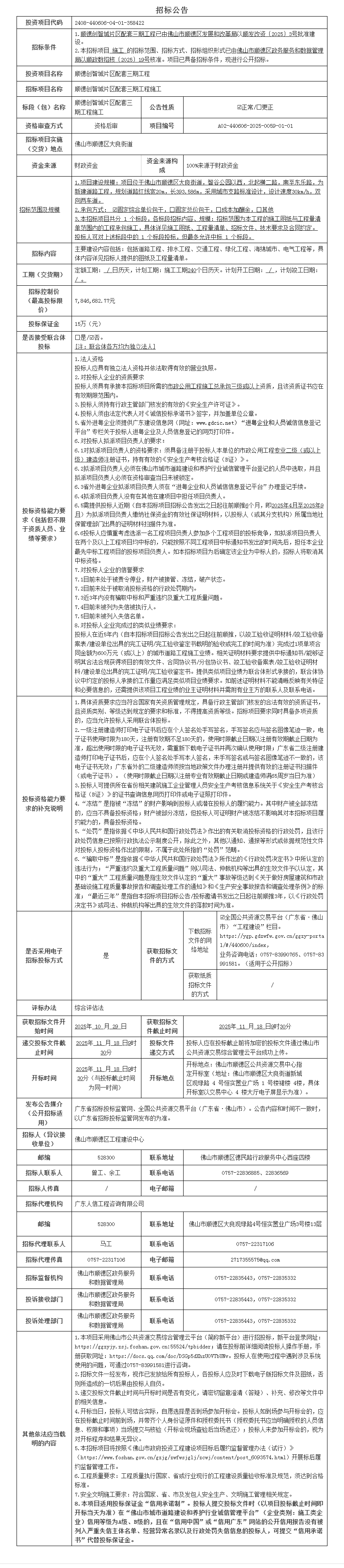
佛山市顺德区杏坛镇南城区SD-I-02-05-02-10-05地块网上挂牌出让
经佛山市顺德区人民政府批准,受佛山市自然资源局顺德分局委托,本中心现采用网上挂牌方式出让以下地块的国有建设用地使用权,现将有关网上挂牌事项公告如下:
	
一、地块基本情况
	
	 
	
该地块其他规划设计条件具体见该地块的交易文件中所附的顺规条件(2025)0158号《佛山市顺德区建设用地规划条件》。
	
二、竞买资格和要求:
	
(一)中华人民共和国境内外的法人、自然人(须具有完全民事行为能力)和其他组织均可申请参与本次竞买,法律、法规另有规定者除外。
	
(二)申请人可单独申请,也可联合申请。
	
(三)申请人存在下列违法违规违约行为的,在结案和问题查处整改到位前,申请人及其控股股东不得参与本地块挂牌竞买活动:
	
1.存在伪造公文骗取用地和非法倒卖土地等犯罪行为的;
	
2.存在非法转让土地使用权等违法行为的;
	
3.因用地者自身原因导致土地闲置、尚未处理完毕的土地使用权人;
	
4.被佛山市中级人民法院列入《启动执行联动机制决定书》和《协助执行通知书》内的失信被执行人;
	
5.列入顺德区违法建设失信联合惩戒管理的对象;
	
6.列入重大欠薪失信联合惩戒管理的对象。
	
7.法律法规规定的其他情形。
	
三、本次国有建设用地使用权网上挂牌采用增价方式进行报价,按照价高者得的原则确定竞得人。
	
四、该宗地网上挂牌起始价为人民币:贰仟捌佰柒拾万元整(大写)(¥ 28700000.00),另设保密底价,增价幅度为人民币:贰拾玖万元整(大写)(¥ 290000.00)/次,竞买保证金为人民币:伍佰柒拾肆万元整(大写)(¥ 5740000.00)。
	
五、有意参与竞买者可于2025年10月28日后登录网上交易系统下载TD2025(SD)WG0057地块的《佛山市顺德区国有建设用地使用权网上挂牌出让文件》。
	
申请人应于2025年11月25日 9时之前登录网上交易系统提交竞买申请,选择银行,获得随机保证金账号,并向此指定账号一次性足额交纳竞买保证金。竞买保证金须于2025年11月25日 9 时之前到达本中心指定账户后(提示:竞买人须充分了解银行划转账的流程和时限,须跨省跨行支付的建议尽早缴纳竞买保证金),申请人方获得竞买权限。申请人必须以自己的名义交纳保证金,不得由他人代交,且保证金必须以人民币支付。
	
六、该宗地的公告期自2025年10月28日至2025年11月16日止;网上报价期限为2025年11月17日 8 时 30 分至2025年11月27日 15时止。
	
七、上述时间均以网上交易系统的服务器时间为准。具体的竞价规则见该地块的交易文件。
	
八、需要到挂牌地块现场踏勘的竞买人请与佛山市顺德区公共资源交易中心联系。
	
九、本次网上挂牌仅接受网上竞买申请和竞买报价,不接受书面、邮寄、电子邮件、电话、传真、口头等其他形式的申请。
	
十、自本次公告起至网上挂牌截止期间,如有关于本地块网上挂牌文件的修改、澄清、说明等将通过网上交易系统、佛山市顺德区公共资源交易中心网站发布,请有意参与竞买者密切留意。其它未尽事宜,详见该地块的交易文件。
	
十一、联系方式
	
(一)有意参与竞买者可登录佛山市国有建设用地使用权和矿业权网上交易系统(下称“网上交易系统”,网址:http://jy.ggzy.foshan.gov.cn:3680/TPBank/newweb/framehtml/onlineTradex/index.html)或广东省公共资源交易平台(网址:https://ygp.gdzwfw.gov.cn/ggzy-portal/#/440600/index)下载本网上挂牌文件。
	
(二)联系人及联系电话
	
中心地址:佛山市顺德区大良街道新城区观绿路4号恒实置业广场1号楼裙楼
	
联系电话:0757-22837810(梁先生、陈小姐)
	
系统使用咨询电话:0757-83990765
- 
        
            佛山市顺德区杏坛镇南城区SD-I-02-05-02-10-05地块网上挂牌出让
- 
        
            南海狮山控股公司10项资产出租项目
- 
        
            南海大沥镇黄岐海北大道3号岐海苑首层商业24号商铺等两项物业出租项目
- 
        
            南海大沥镇黄岐海北大道3号岐海苑首层商业30号商铺等两项物业出租项目
- 
        
            南海大沥镇黄岐黄海路怡安阁首层以北商铺出租项目
- 
        
            佛山市柒伍柒科技有限公司塱宝西路82号五层506-509室厂房租赁项目
- 
        
            南海大沥镇黄岐鄱阳路251号之六(自编:38号商铺)等两项物业出租项目
- 
        
            南海沥镇黄岐岐南新村3号铺(黄岐分公司1号)出租项目
- 
        
            南海西樵镇西岸公有物业招租(2025年第3期)第二批
- 
        
            南海西樵镇西岸公有物业招租(2025年第3期)第一批
 
	 
	 
近日
	
全国“敬老文明号”评选结果正式揭晓
	
顺德区杏坛镇古朗村民委员会凭借
	
在农村养老服务领域的创新实践与显著成效
	
荣获“全国敬老文明号”称号
	
“全国敬老文明号”是由全国老龄工作委员会发起的国家级创建活动,是社会性、群众性精神文明创建的重要载体,每三年开展一次评选表彰,该活动以“关爱老人、构建和谐”为主题,创建范围涵盖各级涉老部门、为老服务组织及公共服务窗口,采用国家、省、市、县四级管理体系。
	
古朗村是著名的“长寿之乡”,60岁以上村民共1256人,聚焦老年人急难愁盼问题,古朗村立足深厚的乡村资源赋能为老服务、尊老敬贤,实现打造银发经济发展新机遇、“银龄先锋”新样本。
	
挖潜银发力量
	
走出“百千万工程”实践新路径
	
佛山市以杏坛古朗村为试点,广泛动员银发力量参与,通过文化传承、志愿服务等多种方式赋能乡村振兴建设,走出一条全省首创的“百千万工程”实践新路径。
	
2024年10月,佛山杏坛古朗村举办“佛山银发力量助力‘百千万工程’志愿服务行动暨古朗村尊老敬贤活动”,通过“一宴三展四活动”(“一宴”即古朗村尊老敬贤长寿晚宴;“三展”即摄影书画展、线上线下视频展、银发经济乡村展;“四活动”即徒步长寿行、绿美长寿林、带货长寿瓜、龙凤福寿艇),将古朗“百千万工程”的成果进行展示。
	
同时,将重阳节传统文化、乡村绿美生态环境和人文资源、乡村养老服务和乡村文旅发展相融合,推动形成“九月九,游古朗”的文化习俗,弘扬佛山长寿文化,展现长者“老有所得、老有所乐”的美好生活。
	
助力乡村治理
	
红耆志愿绽放夕阳风采
	
古朗村党委积极发掘村内退休校长、教师、热爱参与社区活动的长者,组建一支60多人的“红耆”志愿服务队,开展富有特色的多场活动,内容涵盖绿美村居植树活动、文化导赏、反诈知识宣传、礼仪培训、舞蹈表演等。目前,“红耆”志愿者200多人次参加志愿服务活动,服务群众450人次。活动的开展不仅丰富了老年人的文娱生活,更是拉近了村民的距离,同时也展现了长者们积极、乐观的精神面貌。
	
值得一提的是,“红耆”志愿服务队紧紧围绕今年“我为佛山种棵树”的重点工作,开展绿美村居活动共4场次,在村居道路、房前屋后、庭院等公共空间进行植树造景、种花植草,共打造“花开巷里美丽庭院”6处、青云桥河岸种植美人蕉255棵、跨鳌桥至起凤桥河岸悬三角梅32棵等,让古朗村实现从“绿起来”到“美起来”的蜕变。
	
释放银发力量
	
打造助农全新范本
	
退休老干、当地老农都是不可忽视的人力财富,用好银发经验、银发人脉,能够为乡村振兴提供强力支撑。佛山鼓励探索银发参与乡村振兴的全新范本,古朗已作出了“银发农业”的新实践。
	
古朗有丰富的农业特色资源,“苏鼠瓜”的百年种植史让当地老农成为田间地头的专家。古朗村正打造“苏鼠瓜”(长寿果)特色农产品品牌,把好数字化农业方向,通过搭平台、架桥梁、造品牌等手段,以“村民种植+村推广销售”模式,带动银发力量回归田间地头、走向直播镜头,让“夕阳红”成为“新网红”。在古朗村尊老敬贤系列活动带货长寿瓜活动现场,古朗老干部、老农亲自下场为土特产“带货”,让更多年轻人听长寿故事,品尝“长寿瓜”,成功打造古朗银发助农的全新样本。
	
从“为老爱老”到“释放银发力量”,古朗村用党建红点亮夕阳红,以互助情温暖老人心,生动诠释了“乡村振兴路上,一个老人都不能掉队”的为民情怀。下阶段古朗村将以此为契机,进一步夯实服务基础、完善服务体系、提升服务质效,不断增强老年群体的获得感、幸福感与安全感,让敬老爱老助老之风在杏坛持续传承、蔚然成风。
- 微信 
- 新浪微博 
- QQ空间 
- QQ好友 
- 豆瓣 
- Facebook 
- Twitter 
 
 












































































































































































































































