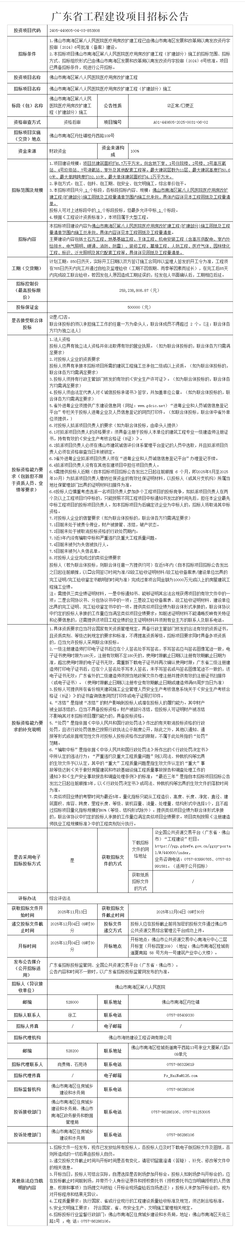
城市站点
> 佛山市顺德区容桂街安边股份合作经济社地块网上挂牌出让
详细内容

佛山市顺德区容桂街安边股份合作经济社地块网上挂牌出让

时间:2025-11-18     人气:251     来源:佛山市公共资源交易信息化综合平台     作者:
概述:受佛山市顺德区容桂街道办事处委托,佛山市顺德区公共资源交易中心(以下称“挂牌人”)以网上挂牌方式出租佛山市顺德区容桂街安边股份合作经济社......

受佛山市顺德区容桂街道办事处委托,佛山市顺德区公共资源交易中心(以下称“挂牌人”)以网上挂牌方式出租佛山市顺德区容桂街安边股份合作经济社(以下称“出租人”)的国有建设用地使用权[交易编号为TD2025(SD)WG0062]。现将有关事项公告如下:


一、出租地块基本情况



二、竞租人准入条件


1.未纳入佛山市农村集体资产交易警示名单。


2.竞投人必须是在中华人民共和国境内注册并合法运作的独立法人或独立法人的分支机构、其他非法人组织(如合伙企业、个人独资企业)、经工商登记注册的个体工商户以及年满18周岁具有完全民事行为能力的自然人,且不属于国家有关失信联合惩戒名单中禁止参与公共资源交易活动的,除法律法规另有规定外。


3.未拖欠本村(或社区)的农村集体(包括农村集体所属企业)的租金(承包款)及各类欠款。


4.本项目竞投接受委托竞投,不接受联合竞投。


三、合同履约保证金


竞得人必须在合同签订前 1个工作日内,足额缴入指定账户: 广东省佛山市顺德区容桂街安边股份合作经济社,开户银行: 顺德农村商业银行 ,账号16178800002308 ),如未能按时及时足额缴纳履约保证金的,出租方有权取消其中标资格,对所缴存的交易保证金不予以返还,出租方重新组织竞投交易,并有权拒绝其再参加本项目的竞投交易。


四、租金缴纳方式


租金以竞得价为准,竞得人须在签订合同之日起5个工作日内,将第一期租金一次性支付到出租人指定账户,具体的付款日期、租金金额、租赁期间发生税费等在合同中约定。


租金收款账户名:广东省佛山市顺德区容桂街安边股份合作经济社


租金开户银行:顺德农村商业银行


租金收款账号:16178800002308


五、合同签订


1.竞投意向人竞价成功后,有关租赁事项按合同相关约定执行。


2.如竞得人资格审核不通过的,取消其竞得人资格,由出租人对竞得人已缴纳的竞投保证金不予返还并重新组织交易。


3.如竞得人未在规定时间内按要求签订合同,视为放弃竞得资格,竞得人承担违约责任。并由出租人对该竞得人已缴纳的交易保证金不予返还,重新组织竞投交易,并有权拒绝其再参加本项目的竞投交易。


4.竞价成功后竞得人未按有关规定履行相关手续时,竞得人将承担违约责任并无权要求返还交易保证金。合同义务履行期间,竞得人违反合同约定逾期未支付租金的,按合同约定出租人有权对已缴纳的合同履约保证金不予返还,出租人有权组织重新竞价。


5.合同一经签订即生效,如竞得人中途退出或放弃承租,视为竞得人违约,合同履约保证金不予返还及租金计缴以合同约定为准。


六、竞投保证金的划转与退付


1.未竞得人和因出租方终止项目交易的竞买人已交纳的交易保证金于竞价会议结束次日起5个工作日内由挂牌人直接将交易保证金原路退回竞买人汇款账户(不计利息)。


2.竞得人缴纳的竞投保证金在交易双方签订合作合同后,竞得人凭出租人出具的《交易保证金退回通知单》向挂牌人书面提出退款申请,挂牌人在收到退款申请后5个工作日内不计利息原路退还。


若竞得人未能按期签订合作开发经营合同或未按期缴纳履约保证金的,本社将没收竞投保证金,并重新组织交易。


七、网上挂牌文件下载


有意参与竞租人可于2025年11月12日后登录佛山市国有建设用地使用权和矿业权网上交易系统(下称“网上交易系统”,网址:http://jy.ggzy.foshan.gov.cn:3680/TPBank/newweb/framehtml/onlineTradex/index.html)或广东省公共资源交易平台(网址:https://ygp.gdzwfw.gov.cn/ggzy-portal/#/440600/index)下载本网上挂牌文件。


八、网上挂牌出租交易时间


本次网上挂牌出租地块的公告期自2025年11月12日至2025年12月1日止;网上挂牌期(网上报价期)为2025年12月2日8时30分至2025年12月12日15时止。


竞租申请人应于2025年12月10日9时之前登录网上交易系统提交竞租申请,选择银行,获得随机保证金账号,并向此指定账号一次性足额交纳竞投保证金。竞投保证金须于2025年12月10日9时之前到达本中心指定账户后(提示:竞租申请人须充分了解银行划转账的流程和时限,须跨省跨行支付的建议尽早缴纳竞投保证金),竞租申请人方获得竞投权限。竞租申请人必须以自己的名义交纳保证金,不得由他人代交,且保证金必须以人民币支付。


上述时间均以网上交易系统的服务器时间为准。


九、其他事项


1.本次网上挂牌采用增价方式进行报价,按照价高者得原则确定竞得人。


2.本次网上挂牌仅接受网上竞租申请和竞租报价,不接受书面、邮寄、电子邮件、电话、传真、口头等其他形式的申请。


3.自本次公告起至网上挂牌截止期间,如有关于本地块网上挂牌出租文件的修改、澄清、说明等将通过上述网上交易系统、佛山市顺德区公共资源交易中心网站发布,不再另行通知,请有意参与竞租者密切留意。其它未尽事宜,详见本地块的网上挂牌出租文件。


4.佛山市顺德区容桂街道办事处对本次国有建设用地使用权出租拥有最终解释权。


十、联系方式


1.项目监管、投诉处理和交易细则咨询:


容桂街道农业农村办公室,联系电话:0757-28381176(邹先生)


2.本竞投项目不组织统一勘察现场,竞投意向人可自行查看标的物位置及向出租人咨询:


联系电话:0757-26621630(杨先生)


3.顺德区公共资源交易中心:


佛山市顺德区大良街道新城区观绿路4号恒实置业广场1号楼裙楼


联系电话:0757-22837810(梁先生、陈小姐)


4.系统使用咨询电话:0757-83990765

(声明: 网站所收集的部分公开资料来源于互联网,转载的目的在于传递更多信息及用于网络分享,并不代表本站赞同其观点和对其真实性负责,也不构成任何其他建议。本站部分作品是由网友自主投稿和发布、编辑整理上传,对此类作品本站仅提供交流平台,不为其版权负责。如果您发现网站上有侵犯您的知识产权的作品,请与我们取得联系,我们会及时修改或删除。 )
分享





Baidu
map