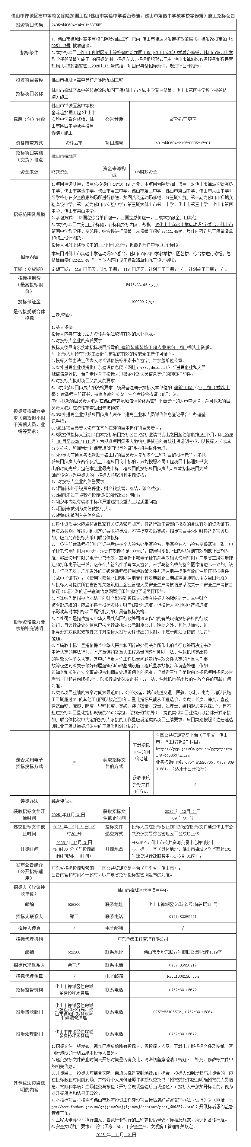
佛山市顺德区容桂街道老旧小区道路改造工程竞争性磋商公告
项目概况
佛山市顺德区容桂街道老旧小区道路改造工程采购项目的潜在供应商应在广东省政府采购网https://gdgpo.czt.gd.gov.cn/获取采购文件,并于 2025年11月25日 09时00分 (北京时间)前提交响应文件。
一、项目基本情况
项目编号:440606-2025-07145
项目名称:佛山市顺德区容桂街道老旧小区道路改造工程
采购方式:竞争性磋商
预算金额:2,022,251.00元
采购需求:
采购包1(佛山市顺德区容桂街道老旧小区道路改造工程):
采购包预算金额:2,022,251.00元
本采购包不接受联合体投标
合同履行期限:总工期为90日历天。
二、申请人的资格要求:
1.投标供应商应具备《中华人民共和国政府采购法》第二十二条规定的条件,提供下列材料:
1)具有独立承担民事责任的能力:在中华人民共和国境内注册的法人或其他组织或自然人,投标(响应)时提交有效的营业执照(或事业法人登记证或身份证等相关证明)副本复印件。若分支机构参与投标的,须提供上级公司或总公司出具的有效授权书;同一上级公司的两个分支机构不得同时参加本项目投标。分支机构参与投标的,可沿用其上级公司或总公司的各项资质、财务报表、业绩和人员等。
2)有依法缴纳税收和社会保障资金的良好记录:提供《政府采购供应商资格信用承诺函》(格式详见公告附件)。
3)具有良好的商业信誉和健全的财务会计制度:提供《政府采购供应商资格信用承诺函》(格式详见公告附件)。
4)履行合同所必需的设备和专业技术能力:按投标(响应)文件格式填报设备及专业技术能力情况。
5)参加采购活动前3年内,在经营活动中没有重大违法记录:提供《政府采购供应商资格信用承诺函》(见附件)。 重大违法记录,是指供应商因违法经营受到刑事处罚或者责令停产停业、吊销许可证或者执照、较大数额罚款等行政处罚。(根据财库〔2022〕3号文,“较大数额罚款”认定为200万元以上的罚款,法律、行政法规以及国务院有关部门明确规定相关领域“较大数额罚款”标准高于200万元的,从其规定)
2.落实政府采购政策需满足的资格要求:
采购包1(佛山市顺德区容桂街道老旧小区道路改造工程)落实政府采购政策需满足的资格要求如下:
采购包整体专门面向中小企业。只允许中小微企业、监狱企业、残疾人福利性单位参与本项目磋商。中小企业具体标准根据《工业和信息化部、国家统计局、国家发展 和改革委员会、财政部关于印发中小企业划型标准规定的通知》(工信部联企业〔2011〕 300 号)文件进行划分;监狱企业根据(财库〔2014〕68号)的规定;残疾人福利性单位根据(财库〔2017〕141 号)的规定。本项目所属行业为建筑业。(提供有效的中小企业声明函或残疾人福利性单位声明函或监狱企业证明文件)。
3.本项目的特定资格要求:
采购包1(佛山市顺德区容桂街道老旧小区道路改造工程)特定资格要求如下:
(1)供应商须具有有效的通信工程施工总承包三级(或以上)资质(提供相关证书复印件)
(2)供应商必须具有有效的《安全生产许可证》,提供相关证书原件(或复印件)的扫描件。
(3)供应商未被列入“信用中国”网站(www.creditchina.gov.cn)的“失信被执行人或重大税收违法案件当事人名单或政府采购严重违法失信行为”记录名单;未处于中国政府采购网(www.ccgp.gov.cn)“政府采购严重违法失信行为信息记录”中的禁止参加政府采购活动期间。(以采购代理机构于磋商截止日当天在“信用中国”网站及“中国政府采购网”查询结果为准,如相关失信记录已失效,供应商需提供相关证明资料)
(4)为采购项目提供整体设计、规范编制或者项目管理、监理、检测等服务的供应商,不得再参加该采购项目的其他采购活动;(提供《响应承诺函》)。单位负责人为同一人或者存在直接控股、管理关系的不同供应商,不得参加同一合同项下的政府采购活动;(提供《响应承诺函》)。
(5)本采购包不接受联合体参与磋商。
三、获取采购文件
时间: 2025年11月07日 至 2025年11月14日 ,每天上午 00:00:00 至 12:00:00 ,下午 12:00:00 至 23:59:59 (北京时间,法定节假日除外)
地点:广东省政府采购网https://gdgpo.czt.gd.gov.cn/
方式:在线获取
售价: 免费获取
四、响应文件提交
截止时间: 2025年11月25日 09时00分00秒 (北京时间)
地点:广东省政府采购网https://gdgpo.czt.gd.gov.cn/
五、开启
时间: 2025年11月25日 09时00分00秒 (北京时间)
地点:广东省政府采购网https://gdgpo.czt.gd.gov.cn/
六、公告期限
自本公告发布之日起3个工作日。
七、其他补充事宜
1.本项目采用电子系统进行招投标,请在投标前详细阅读供应商操作手册,手册获取网址:https://gdgpo.czt.gd.gov.cn/help/transaction/download.html。投标供应商在使用过程中遇到涉及系统使用的问题,可通过020-88696588进行咨询或通过广东政府采购智慧云平台运维服务说明中提供的其他服务方式获取帮助。
2.供应商参加本项目投标,需要提前办理CA和电子签章,办理方式和注意事项详见供应商操作手册与CA办理指南,指南获取地址:https://gdgpo.czt.gd.gov.cn/help/problem/。
3.如需缴纳保证金,供应商可通过"广东政府采购智慧云平台金融服务中心"(http://gdgpo.czt.gd.gov.cn/zcdservice/zcd/guangdong/),申请办理投标(响应)担保函、保险(保证)保函。
4.本项目的开标方式为远程电子开标,供应商无需到达现场参加开标活动。请参与本项目投标的供应商应在投标文件开启时间前30分钟,登录云平台开标大厅进行签到,各供应商在参加开启以前须自行对使用电脑的网络环境、驱动安装、客户端安装以及数字证书的有效性等进行检测,确保可以正常使用。
八、凡对本次采购提出询问,请按以下方式联系。
1.采购人信息
名 称:佛山市顺德区容桂街道综合行政执法队
地 址:佛山市顺德区容桂街道容奇大道中32号
联系方式:0757-23610006
2.采购代理机构信息
名 称:广东中正弘毅工程管理有限公司
地 址:佛山市顺德区大良街道云路社区通智路1号铁投智荟楼1001室
联系方式:0757-22228717
3.项目联系方式
项目联系人:莫工
电 话:0757-22228717

-
南海桂城瀚天专精特新产业园(三山东区园)项目高压变配电工程招标公告
-
南海里水镇环镇北路工程项目(里官路至佛山一环段)自动扶梯和电梯设备招标公告
-
三水西南街道金泉大道至三水二桥段防汛路建设工程施工招标公告
-
广东电网有限责任公司佛山供电局南海供电局职工周转房建设项目施工招标公告
-
三水足球体育中心项目设计招标公告
-
南海区卫健局办公大楼饭堂外包采购项目招标公告
-
南海中心城区公共区域照明设施更新改造项目-南海中心城区公共区域村居及人行道功能性照明提升改造项目招标公告
-
南海西樵镇人民政府2026-2027年饭堂食材配送服务采购项目招标公告
-
季华实验室采购卧式加工中心招标公告
-
佛山市三水区新城医院医疗家具(第三期)采购项目招标公告
项目概况
2026-2028年度张槎街道水利维修养护服务招标项目的潜在投标人应在广东省政府采购网https://gdgpo.czt.gd.gov.cn/获取招标文件,并于 2025年12月04日 09时00分 (北京时间)前递交投标文件。
一、项目基本情况
项目编号:FSHC2025047G
项目名称:2026-2028年度张槎街道水利维修养护服务
采购方式:公开招标
预算金额:3,917,700.00元
采购需求:
采购包1(2026-2028年度张槎街道水利维修养护服务):
采购包预算金额:3,917,700.00元
本采购包不接受联合体投标
合同履行期限:自合同签订之日起至2028年12月31日(合同每年签订一次)
二、申请人的资格要求:
1.投标供应商应具备《中华人民共和国政府采购法》第二十二条规定的条件,提供下列材料:
1)具有独立承担民事责任的能力:在中华人民共和国境内注册的法人或其他组织或自然人, 投标(响应)时提交有效的营业执照(或事业法人登记证或身份证等相关证明)副本复印件。分支机构投标的,须提供总公司和分公司营业执照副本复印件,总公司出具给分支机构的授权书。
2)有依法缴纳税收和社会保障资金的良好记录:供应商提供加盖供应商公章的《政府采购供应商资格信用承诺函》(见招标公告)或提供投标截止日前6个月内任意1个月依法缴纳税收和社会保障资金的相关材料。如依法免税或不需要缴纳社会保障资金的,提供相应证明材料。
3)具有良好的商业信誉和健全的财务会计制度:供应商提供加盖供应商公章的《政府采购供应商资格信用承诺函》(见招标公告)或提供2024年度财务状况报告,财务状况报告须由第三方会计师事务所出具,能清晰显示第三方会计师事务所的印章,并能反映审计结论或提供投标截止日前6个月内基本开户银行出具的资信证明,并同时提交开户(基本户)许可证扫描件,开户(基本户)许可证已取消的,应提供能体现基本开户银行的“基本存款账户编号”的相关证明。
4)履行合同所必需的设备和专业技术能力:按投标(响应)文件格式填报设备及专业技术能力情况。
5)参加采购活动前3年内,在经营活动中没有重大违法记录:参照投标(报价)函相关承诺格式内容或提供加盖供应商公章的《政府采购供应商资格信用承诺函》(见招标公告)。重大违法记录,是指供应商因违法经营受到刑事处罚或者责令停产停业、吊销许可证或者执照、较大数额罚款等行政处罚。(根据财库〔2022〕3号文,“较大数额罚款”认定为200万元以上的罚款,法律、行政法规以及国务院有关部门明确规定相关领域“较大数额罚款”标准高于200万元的,从其规定。)
2.落实政府采购政策需满足的资格要求:
采购包1(2026-2028年度张槎街道水利维修养护服务)落实政府采购政策需满足的资格要求如下:
本项目的中小企业划分标准所属行业为:其他未列明行业。
3.本项目的特定资格要求:
采购包1(2026-2028年度张槎街道水利维修养护服务)特定资格要求如下:
(1)供应商未被列入“信用中国”网站(www.creditchina.gov.cn)“失信被执行人或重大税收违法失信主体或严重失信主体”记录名单;不处于中国政府采购网(www.ccgp.gov.cn)“政府采购严重违法失信行为信息记录”中的禁止参加政府采购活动期间。(以资格审查人员于投标(响应)截止时间当天在“信用中国”网站(www.creditchina.gov.cn)及中国政府采购网(http://www.ccgp.gov.cn/)查询结果为准,如相关失信记录已失效,供应商需提供相关证明资料)。
(2)单位负责人为同一人或者存在直接控股、 管理关系的不同供应商,不得同时参加本采购项目(或采购包) 投标(响应)。 为本项目提供整体设计、 规范编制或者项目管理、 监理、 检测等服务的供应商, 不得再参与本项目投标(响应)。 投标(报价) 函相关承诺要求内容。
(3)供应商须具有建设主管部门核发的水利水电工程施工总承包三级或以上资质。
(4)供应商须具有建设主管部门核发的有效的《安全生产许可证》。(提供证书扫描件,安全生产许可证过期的,如能提供相关部门顺延证书有效期的文件且符合文件规定的,则视为仍然有效)。
(5)本项目不接受联合体响应。(以联合体身份提交响应文件参与报价的,即视为不符合资格要求)。
三、获取招标文件
时间: 2025年11月10日 至 2025年11月17日 ,每天上午 00:00:00 至 12:00:00 ,下午 12:00:00 至 23:59:59 (北京时间,法定节假日除外)
地点:广东省政府采购网https://gdgpo.czt.gd.gov.cn/
方式:在线获取
售价: 免费获取
四、提交投标文件截止时间、开标时间和地点
2025年12月04日 09时00分00秒 (北京时间)
递交文件地点:广东省政府采购网https://gdgpo.czt.gd.gov.cn/
开标地点:广东省政府采购网https://gdgpo.czt.gd.gov.cn/
五、公告期限
自本公告发布之日起5个工作日。
六、其他补充事宜
1.本项目采用电子系统进行招投标,请在投标前详细阅读供应商操作手册,手册获取网址:https://gdgpo.czt.gd.gov.cn/help/transaction/download.html。投标供应商在使用过程中遇到涉及系统使用的问题,可通过020-88696588 进行咨询或通过广东政府采购智慧云平台运维服务说明中提供的其他服务方式获取帮助。
2.供应商参加本项目投标,需要提前办理CA和电子签章,办理方式和注意事项详见供应商操作手册与CA办理指南,指南获取地址:https://gdgpo.czt.gd.gov.cn/help/problem/。
3.如需缴纳保证金,供应商可通过"广东政府采购智慧云平台金融服务中心"(http://gdgpo.czt.gd.gov.cn/zcdservice/zcd/guangdong/),申请办理投标(响应)担保函、保险(保证)保函。
-
七、对本次招标提出询问,请按以下方式联系。
1.采购人信息
名 称:佛山市柒伍柒科技有限公司张槎街道城建水务综合事务中心
地 址:佛山市柒伍柒科技有限公司忠信路海口水闸(石湾水厂对面)
联系方式:0757-82274581
2.采购代理机构信息
名 称:佛山市浩采招标采购有限公司
地 址:广东省佛山市顺德区乐从镇东平社区岭南大道南1号世纪莲体育中心内商务区
联系方式:0757-28979736
3.项目联系方式
项目联系人:彭先生
电 话:0757-28979736
微信
新浪微博
QQ空间
QQ好友
豆瓣
Facebook
Twitter












































































































































































































































