城市站点
> 南海区公共机构建设25MW分布式光伏项目设计采购施工总承包(EPC)2标段招标公告
详细内容

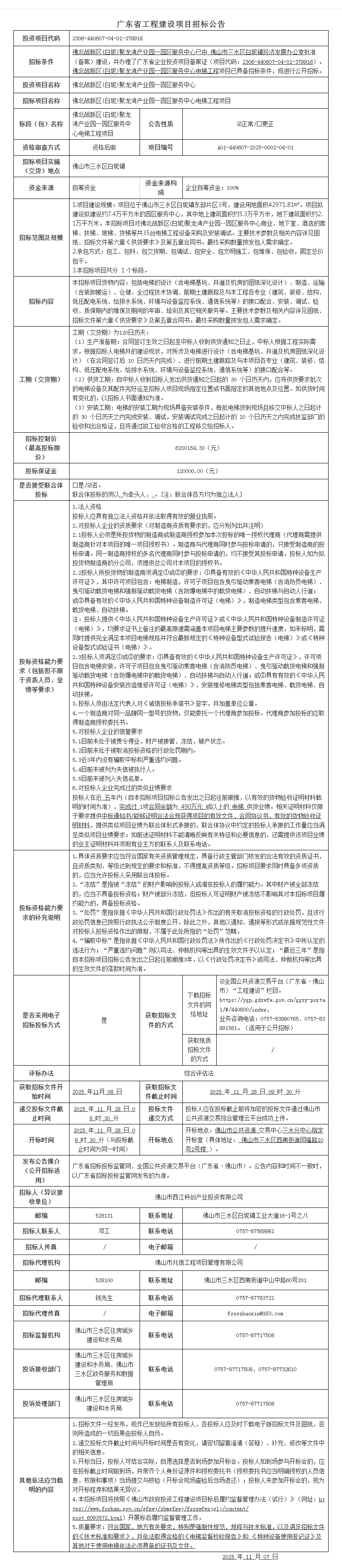
南海区公共机构建设25MW分布式光伏项目设计采购施工总承包(EPC)2标段招标公告

时间:2025-11-13     人气:143     来源:佛山市公共资源交易信息化综合平台     作者:
概述:南海区公共机构建设25MW分布式光伏项目 已由 佛山市南海区发展和改革局 以 2508-440605-04-01-478387 批准(备案)建设......

(声明: 网站所收集的部分公开资料来源于互联网,转载的目的在于传递更多信息及用于网络分享,并不代表本站赞同其观点和对其真实性负责,也不构成任何其他建议。本站部分作品是由网友自主投稿和发布、编辑整理上传,对此类作品本站仅提供交流平台,不为其版权负责。如果您发现网站上有侵犯您的知识产权的作品,请与我们取得联系,我们会及时修改或删除。 )
分享





Baidu
map