城市站点
> 佛山市顺德区伦教街道新熹三路以东、新熹北一横路以南之一地块网上挂牌出让
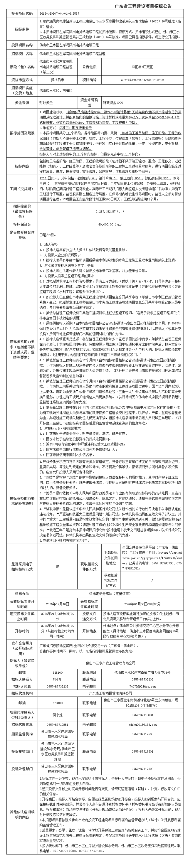
详细内容

佛山市顺德区伦教街道新熹三路以东、新熹北一横路以南之一地块网上挂牌出让

时间:2025-12-19     人气:54     来源:佛山市公共资源交易信息化综合平台     作者:
概述:经佛山市顺德区人民政府批准,受佛山市自然资源局顺德分局委托,本中心现采用网上挂牌方式出让以下地块的国有建设用地使用权......

经佛山市顺德区人民政府批准,受佛山市自然资源局顺德分局委托,本中心现采用网上挂牌方式出让以下地块的国有建设用地使用权,现将有关网上挂牌事项公告如下:


一、地块基本情况



该地块其他规划设计条件具体见该地块的交易文件中所附的顺规条件(2025)0881号《佛山市顺德区建设用地规划条件》。


二、竞买资格和要求:


(一)中华人民共和国境内外的法人、自然人(须具有完全民事行为能力)和其他组织均可申请参与本次竞买,法律、法规另有规定者除外。


(二)申请人可单独申请,也可联合申请。


(三)为促进工业建设项目“拿地即开工”审批制度改革,申请人应根据本宗地规划建设条件和各项管控要求,提前完成本宗地工程建设方案编制。工程建设方案应达建筑单体方案(含规划总平面图)深度,需包括符合《佛山市自然资源局关于明确“cpi电子报批材料”制作质量要求(试行)的通知》《佛山市城市规划管理三维互动指标核算及其电子报批系统技术规定(试行)》要求的cpi电子报批材料。成交后,办理竞得人资格审核前,工程建设方案应通过佛山市自然资源局顺德分局伦教管理所或伦教街道土地发展中心审核并获得《竞买人资格确认书》。


竞买申请时不对该工程建设方案进行实质性审查。竞得人提供的工程建设方案如未达到联合评审要求的,由竞得人负责完善工作;如因此对本宗地的开发建设进度造成影响的,由竞得人自负责任。


(四)申请人存在下列违法违规违约行为的,在结案和问题查处整改到位前,申请人及其控股股东不得参与本地块挂牌竞买活动:


1.存在伪造公文骗取用地和非法倒卖土地等犯罪行为的;


2.存在非法转让土地使用权等违法行为的;


3.因用地者自身原因导致土地闲置、尚未处理完毕的土地使用权人;


4.被佛山市中级人民法院列入《启动执行联动机制决定书》和《协助执行通知书》内的失信被执行人;


5.列入顺德区违法建设失信联合惩戒管理的对象;


6.列入重大欠薪失信联合惩戒管理的对象。


7.法律法规规定的其他情形。


三、本次国有建设用地使用权网上挂牌采用增价方式进行报价,按照价高者得的原则确定竞得人。


四、该宗地网上挂牌起始价为人民币:贰仟贰佰零柒万元整(大写)(¥ 22070000.00),另设保密底价,增价幅度为人民币:贰拾贰万元整(大写)(¥ 220000.00)/次,竞买保证金为人民币:肆佰肆拾贰万元整(大写)(¥ 4420000.00)。


五、有意参与竞买者可于2025年12月15日后登录网上交易系统下载TD2025(SD)WG0093地块的《佛山市顺德区国有建设用地使用权网上挂牌出让文件》。


申请人应于2026年1月12日 9时之前登录网上交易系统提交竞买申请,选择银行,获得随机保证金账号,并向此指定账号一次性足额交纳竞买保证金。竞买保证金须于2026年1月12日 9 时之前到达本中心指定账户后(提示:竞买人须充分了解银行划转账的流程和时限,须跨省跨行支付的建议尽早缴纳竞买保证金),申请人方获得竞买权限。申请人必须以自己的名义交纳保证金,不得由他人代交,且保证金必须以人民币支付。


六、该宗地的公告期自2025年12月15日至2026年1月3日止;网上报价期限为2026年1月4日 8 时 30 分至2026年1月14日10时止。


七、上述时间均以网上交易系统的服务器时间为准。具体的竞价规则见该地块的交易文件。


八、需要到挂牌地块现场踏勘的竞买人请与佛山市顺德区公共资源交易中心联系。


九、本次网上挂牌仅接受网上竞买申请和竞买报价,不接受书面、邮寄、电子邮件、电话、传真、口头等其他形式的申请。


十、自本次公告起至网上挂牌截止期间,如有关于本地块网上挂牌文件的修改、澄清、说明等将通过网上交易系统、佛山市顺德区公共资源交易中心网站发布,请有意参与竞买者密切留意。其它未尽事宜,详见该地块的交易文件。


十一、联系方式


(一)有意参与竞买者可登录佛山市国有建设用地使用权和矿业权网上交易系统(下称“网上交易系统”,网址:http://jy.ggzy.foshan.gov.cn:3680/TPBank/newweb/framehtml/onlineTradex/index.html)或广东省公共资源交易平台(网址:https://ygp.gdzwfw.gov.cn/ggzy-portal/#/440600/index)下载本网上挂牌文件。


(二)联系人及联系电话


中心地址:佛山市顺德区大良街道新城区观绿路4号恒实置业广场1号楼裙楼


联系电话:0757-22837810(梁先生、陈小姐)


系统使用咨询电话:0757-83990765

(声明: 网站所收集的部分公开资料来源于互联网,转载的目的在于传递更多信息及用于网络分享,并不代表本站赞同其观点和对其真实性负责,也不构成任何其他建议。本站部分作品是由网友自主投稿和发布、编辑整理上传,对此类作品本站仅提供交流平台,不为其版权负责。如果您发现网站上有侵犯您的知识产权的作品,请与我们取得联系,我们会及时修改或删除。 )
分享





Baidu
map