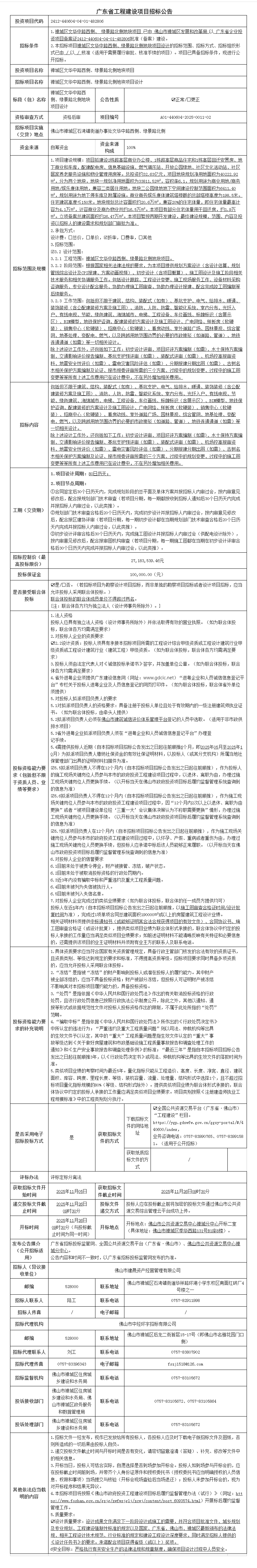
禅城区文华中路西侧、 绿景路北侧地块项目设计招标公告
-
佛山市顺德区北滘医院改扩建工程——外电建设工程施工招标公告
-
佛山市南海区大沥危旧房改造项目(兴隆街项目)施工招标公告
-
佛山顺德中心城区城中村基础设施更新改造项目-大良红岗横四路建设工程施工招标公告
-
佛山顺德中心城区城中村基础设施更新改造项目-大良桃源路及周边道路改造工程施工招标公告
-
佛山顺德中心城区老旧小区改造项目-老旧小区无物业管理住宅建筑消防设施增设工程(三标段)施工招标公告
-
顺德云鹭北片区-伦教街道永丰南片区提升改造项目(工业北横1路、驹荣东纵2路一期、驹荣西纵1路、支路1)施工招标公告
-
顺德大良街道(华桂园北侧)新建酒店项目二期设计招标公告
-
三水白坭派出所饭堂采购物料配送服务竞争性磋商公告
-
南海区人民医院多人医用空气加压氧舱招标公告
-
顺德均安镇畅兴工业园区周边道路安全设施提升项目竞争性磋商公告
近期,国家工信部发布的 53 个绿色工厂重点申报行业中,家用电器、陶瓷、玻璃、电子产品等高用电产业赫然在列——而这四大产业正是佛山产业经济的核心支柱。
作为大湾区重点制造业城市,佛山正加速从“传统用电”向“绿色用电”转型。面对企业用电成本高企、绿电要求趋严、产品出海绿色门槛提升等现实挑战,越来越多本地企业通过安装太阳能光伏电站,实现降本增效与市场竞争力双提升。
分布式光伏发电已经成为佛山重要的电力供给
如今,佛山已成为全国领先的分布式光伏试点城市之一。
政策加持下,佛山分布式光伏发展势头迅猛。去年 12 月底,佛山市印发《佛山市推进分布式光伏高质量发展实施方案》,明确力争每年新增分布式光伏装机规模达60万千瓦,持续保持全省领先水平。强劲的政策支持,推动本地分布式光伏产业快速崛起。
数据显示,截至2025年三季度,佛山地区分布式光伏装机容量突破5GW,安装企业超万家,年发电量可达数十亿度。光伏发电不仅成为佛山电力供应的重要补充,更为数万家中小企业提供了“稳定、安全”的清洁电力保障。
生产区域集中,用电耗能激增,光伏安全尤为重要
佛山制造业以 “一镇一品” 的产业集群为典型特征,高效生产模式的背后,是集中化带来的高耗电量与安全风险叠加问题。例如,南海区多数陶瓷企业开工时,会给局部电网带来巨大用电负荷,一旦因电力问题停电,将给企业造成严重损失;而若某家企业屋顶光伏电站起火,更可能对周边产业集群造成毁灭性影响。
今年4—5月,南海区先后发生多起企业光伏电站起火事件——涉及塑料厂、电子厂等多个行业。尽管未造成人员伤亡,但火灾给涉事企业带来千万元级经济损失,涵盖光伏电站设备损毁、厂房维修、生产停滞引发的订单延误赔偿等多方面。
“三防组件”:既能“防起火”,又能“防遮挡”和“防积灰”
夏季是光伏组件起火的高发期。近年来,随着高温天气愈发频繁,光伏电站安全事故时有发生。在此背景下,“防起火” 已成为企业安装光伏电站的首要考量因素,而选择一款安全可靠且发电效率高的光伏组件,成为企业决策的核心。
一位拥有十余年光伏行业经验的销售人士直言:“防止电站起火,关键在于安装具备‘防起火’核心功能的光伏组件,这是从根本上杜绝组件起火隐患的关键。”
目前,市场上具备成熟 “防起火” 功能的组件,当属隆基绿能推出的 Hi-MO X10 “三防组件”。作为连续九年荣登《财富》中国 500 强的光伏领军企业,隆基绿能于2025年初推出的这款基产品,凭借 “防起火、防遮挡、防积灰” 三大核心优势,精准破解了工商业屋顶光伏电站长期面临的安全与效率难题。
Hi-MO X10 “三防组件” 采用行业先进的 HPBC 2.0 技术,从原理上减少热斑效应的产生。经实验室测试与户外实测验证,同等条件下,Hi-MO X10 “三防组件” 的遮挡处温度不超过 100℃,而常规 TOPCon 组件温度易突破 160℃,可见其日常应用中的 “热斑” 风险显著更低。
这款组件之所以能实现 “防起火”,核心在于其创新设计:每块组件内植入 21600 个类旁路二极管结构,从根源上破解组件热斑难题。当组件遭遇阴影遮挡时,电流可智能绕过障碍区域,通过其他通路正常输出,既不会形成负载,也不会产生局部高温。相比常规 TOPCon 产品,其组件功率损失减少 70%,温度始终稳定控制在 100℃以下,极大地降低了起火可能性。
除核心的“防起火”功能外,Hi-MO X10“三防组件”还兼具“防遮挡”与“防积灰”优势。电池被阴影遮挡时,内部电流受阻会影响整串电池功率输出,造成显著发电损失。行业权威机构鉴衡认证历时两个多月的实证测试表明,隆基 “三防组件” 在全光照未遮挡、模拟鸟粪等异物遮挡、模拟风光同场阴影遮挡等多种场景下,背板平均温度较 TOPCon 组件低约 7.43℃,更低的工作温度可有效防范局部遮挡引发的安全风险。
凭借出色的 “防遮挡” 性能,Hi-MO X10“三防组件”已获得 TÜV 莱茵抗阴影遮挡 A 级认证。
同时,组件创新性采用防积灰边框设计,通过结构优化实现雨水自清洁,既降低了热斑发生概率,又减轻了后期运维负担,成为工商业屋顶光伏电站的理想选择。更值得关注的是,隆基 “三防组件” 是全球唯一获得 CPVT(国家光伏质检中心)“三防组件” 检测证书的产品,这一认证标志着其安全性能达到行业顶尖水平。
“三防组件”已经成为佛山企业标配
凭借卓越的安全性能与发电效率,隆基 Hi-MO X10 组件已获得佛山本地众多知名企业青睐。浪鲸卫浴、天弼陶瓷、雅柏家具等行业龙头均已选用该款组件:天弼陶瓷安装 17MW Hi-MO X10 组件后,年发电量可达 2042 万度,每年节约电费高达 1287 万元,显著减轻运营成本;佛山市佛塑科技集团 3.6MW 光伏电站投运后,年发电量超 400 万度,年节约电费 320 多万元。
截至目前,佛山地区已经有上千座采用隆基“三防组件”的光伏电站,为佛山的经济发展和企业用电安全提供坚实保障。
拒绝低价劣质风险,关注长期主义,装光伏就选隆基“三防组件”
当前,光伏电站系统价格处于历史低位,正是企业自投电站的最佳窗口期。但需注意的是,当前市场上光伏组件品牌繁杂、质量参差不齐,部分企业缺乏专业辨别能力,易被低价策略吸引。国家光伏质量检验检测中心(CPVT)最新报告显示,光伏组件整体合格率已从 2019 年的 100% 骤降至 2024 年的 62.9%—— 这意味着,若仅追求低价,企业有近四成概率购入 “问题组件”,火灾风险将大幅上升。
据行业分析,成本低于 0.72–0.77 元 / W 的组件,极可能通过 “减薄玻璃厚度、缩水边框规格、降低胶膜克重” 等方式压缩成本。这类组件不仅实际发电效率低(与优质组件相差 5% 以上)、使用寿命短(缩短 5–10 年),更隐藏着严重的起火隐患。
众多光伏电站火灾事故已为行业敲响警钟:安全是企业发展的前提,选择光伏组件绝不能只看价格。企业应优先选择基础质量过硬、从技术根源保障企业屋顶安全的产品,而隆基“三防组件”正是这样的最佳选择。
Hi-MO X10“三防组件”能在相同屋顶面积下比主流产品多发22度/㎡/年。对于拥有大面积屋顶的佛山工厂,这意味着巨大的经济效益。更重要的是,该组件具备长达30年的耐用性,首年衰减仅1%,线性衰减0.35%,为业主提供了长期稳定的发电收益预期。
以一万平米屋顶为例,Hi-MO X10 660W“三防组件”较主流TOPCon组件(630W)每年多发电18.9万度,收益增加11.3万元,30年的全生命周期可增加收益约267万元。相同的屋顶面积,不同的组件,BC二代较TOPCon多装6%,发电更多,收益更多,让1个屋顶秒变1.2个屋顶,20年多赚一辆迈巴赫。
随着 “双碳” 目标持续推进,佛山市各项政策正积极支持分布式光伏电站建设。光伏电站不仅为企业绿色转型、减碳增绿注入动力,更成为佛山经济高质量发展的“绿色动能”。在这场绿色转型浪潮中,选对安全可靠的光伏组件,既是企业降本增效的关键,更是护航长远发展的核心保障。
微信
新浪微博
QQ空间
QQ好友
豆瓣
Facebook
Twitter












































































































































































































































