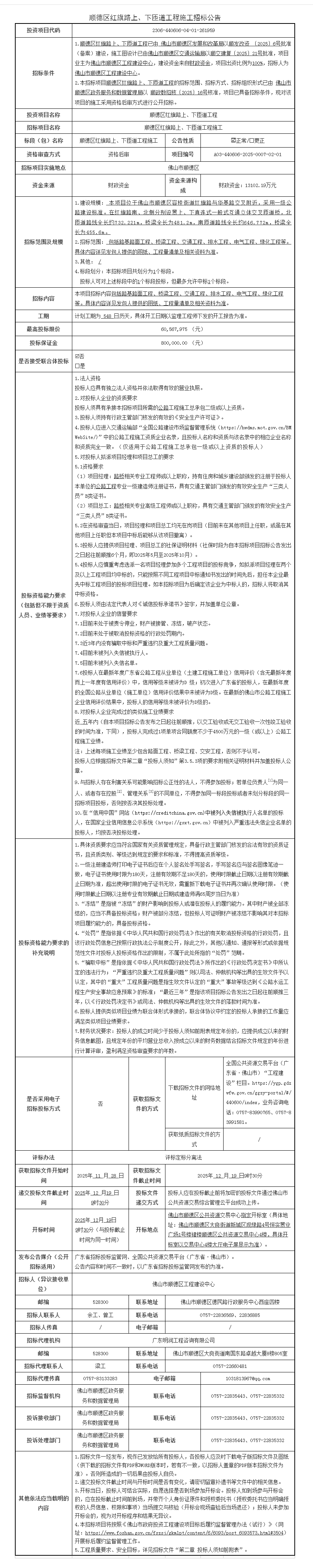
顺德区红旗路上、下匝道工程施工招标公告
-
南海桂城瀚天专精特新产业园(三山东区园)项目高压变配电工程招标公告
-
南海里水镇环镇北路工程项目(里官路至佛山一环段)自动扶梯和电梯设备招标公告
-
三水西南街道金泉大道至三水二桥段防汛路建设工程施工招标公告
-
广东电网有限责任公司佛山供电局南海供电局职工周转房建设项目施工招标公告
-
三水足球体育中心项目设计招标公告
-
南海区卫健局办公大楼饭堂外包采购项目招标公告
-
南海中心城区公共区域照明设施更新改造项目-南海中心城区公共区域村居及人行道功能性照明提升改造项目招标公告
-
南海西樵镇人民政府2026-2027年饭堂食材配送服务采购项目招标公告
-
季华实验室采购卧式加工中心招标公告
-
佛山市三水区新城医院医疗家具(第三期)采购项目招标公告
佛山市顺德养正学校是广东拔萃教育集团旗下的九年一贯制民办中小学,拥有20年办学积淀。学校坐落于佛山顺德大良中心城区,地处湾区核心,环境雅致、书香浓郁,交通便利且设施先进。凭借丰硕的办学成果,学校已成为广佛地区家喻户晓的省级书香名校与人工智能先导学校,广受社会赞誉。
我们期待这样的您
您是成长的引路人,以耐心静待花开
您是潜能的点火者,以创新点燃未来
您是青春的守护者,以温暖照亮旅程
1、顺德养正学校小学部
·小学教师
语文、数学、英语、道法、劳动、科学、信息技术、体育、美术、音乐
年薪:22-35万
任职要求
1.拥护中国共产党的领导,热爱教育事业,为人师表,品行端正,事业心强,善于沟通,能力素质优良,专业功底厚,有团队合作精神。
2.本科以上学历,专业对口,持小学及以上教师资格证,身心健康,男教师40岁以内,女教师38岁以内,特别优秀者可适当放宽条件。
3.在职文化学科教师,热爱并能胜任班主任工作,善于家校沟通,擅长班级和课堂教学管理,教育教学业绩突出(居同年级前茅,数学教师有奥赛培养经验且业绩丰厚),有区(县)级及以上荣誉或获奖者优先考虑。
4.在职素养学科教师,善于家校沟通,擅长课堂教学管理,能为学校快速打造特色品牌,有区(县)级及以上荣誉或获奖者优先考虑,AI人工智能水平卓越者优先考虑。
5.全日制省级师范大学师范类优秀应届毕业生(本科及以上学历),专业特别突出,素养特别出众,也可优先考虑。
6.热烈欢迎小学在职正高级教师、特级教师、省市区(县)级名师及名师工作室主持人、省市区(县)级学科带头人和骨干教师投简历应聘,待遇从优(面议)。
2、顺德养正学校初中部
·初中教师
语文、数学、英语、物理、化学、历史、道法、生物、地理、信息技术、体育、美术、音乐
年薪:25-40万
任职要求
1.拥护中国共产党的领导,热爱教育事业,为人师表,品行端正,事业心强,善于沟通,能力素质优良,专业功底厚,有团队合作精神。
2.本科以上学历,专业对口,持初中及以上教师资格证,身心健康,男教师40岁以内,女教师38岁以内,特别优秀者可适当放宽条件。
3.在职考试学科教师,热爱并能胜任班主任工作,善于家校沟通,擅长班级和课堂教学管理,有中考或会考备考经验且业绩突出(居同年级前茅,数理化教师有奥赛培养经验且业绩丰厚),中考或会考业绩居区(县)域前茅者优先考虑。
4.在职非考试学科教师,善于家校沟通,擅长课堂教学管理,能为学校快速打造特色品牌,有区(县)级及以上荣誉或获奖者优先考虑,AI人工智能水平卓越者优先考虑。
5.全日制省级师范大学师范类优秀应届毕业生(本科及以上学历),专业特别突出,素养特别出众,也可优先考虑。
6.热烈欢迎初中在职正高级教师、特级教师、省市区(县)级名师及名师工作室主持人、省市区(县)级学科带头人和骨干教师投简历应聘,待遇从优(面议)。
3、应聘方式
1.投递至电子邮:gdsdyzxx@163.com
2.递交资料:个人简历、个人生活照及相关证书(毕业证、学位证、荣誉证书、职称证书等)扫描件。请以“姓名+应聘岗位(如:张三+初中英语教师)”为文件名,将资料压缩并发送至指定邮箱,标题请说明应聘资料。
3.说明:合则约见。
4、联系方式
学校地址:广东省佛山市顺德区大良街道新基三路33号
学校网址:www.sdyzxx.net
邮 编:528300
联系电话:0757-22683281 廖老师
走进养正
广东省佛山市顺德养正学校坐落在广东省佛山市顺德区中心城区大良桂畔河边,环境优雅,交通便利,是一所高标准建设的九年一贯制寄宿制优质民办学校。
这里是身心栖息的沃土。学校深耕阳光体育,打造多元幸福课程,让运动赋能活力,让快乐浸润日常。
我们守护每一位教师的身心健康,助力大家在轻松氛围中平衡工作与生活,奔赴热爱。
城央腹地藏雅境,文脉浸润暖人心。校园环境清幽雅致,文化气息浓厚绵长。
我们以真诚传递关怀,用温度凝聚力量,让每一位教师都能感受集体的温暖,在人文滋养中安心耕耘、舒心成长。
科技赋能教育,智慧点亮课堂。学校配备先进设施,坐拥人工智能领域多项荣誉。
智能批阅、助教助学系统提质增效,更助力教师化身智慧教育先行者,在科技浪潮中解锁教学新可能。
品牌名校,成就卓越你我。学校搭建完善的专业成长体系,以丰硕办学成果为基石,提供广阔发展平台。
在这里,你将与优秀者同行,在行业内积累广泛影响力,绽放教育者的璀璨光芒。
养正 ,将老师放在教育的中心位置
在这里,您将铸就育人的情怀与视野
在这里,您将获得赋能与成就的舞台
在教育的广阔天地中自由驰骋
绽放属于自己的璀璨光芒!
微信
新浪微博
QQ空间
QQ好友
豆瓣
Facebook
Twitter














































































































































































































































