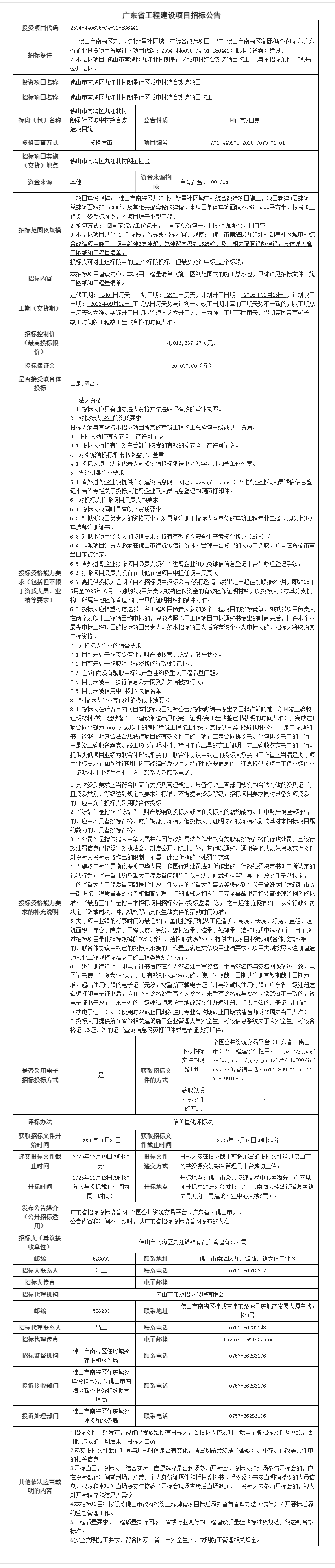
禅城南庄贺丰村堤围外小西湾地块项目出租
(一)项目基本情况
1.招/出租人:佛山市柒伍柒科技有限公司南庄镇财政和公有资产管理办公室
2.项目信息:
3.产权证照情况:无。
4.租金收取方式:租金实行先支付后使用的原则,按年度收取租金。
5.租金递增情况:每3年为一个递增周期,每周期在上一周期的租金基础上递增10%。
6.优先承租权情况:无。
7.其他注意事项:该标的物用地性质为耕地,不能用于非农建设。若未办理供地手续即开始建设属未供即用新增非农建设违法用地,如产生疑似未供即用新增非农建设违法用地图斑,承租方须无条件整改,并负责相关整改费用及承担相关违规罚款等法律责任。
(二)竞买资格及要求
1.中华人民共和国境内的法人、个体工商户、自然人和其他组织,除法律、法规另有规定外,均可申请参加竞买活动,不接受联合竞买申请。
2.本次网上竞价采用增价方式进行报价,按照价高者得原则确定竞得人。
3.意向人可登录广东省公共资源交易平台(佛山市)>交易公开>国有产权>交易公告页面(网址:https://ygp.gdzwfw.gov.cn/ggzy-portal/#/440600/index)下载本项目交易文件。如有关于本项目交易文件的修改、澄清、说明等,将通过上述网址发布,不再另行通知,请意向人密切留意。
4.意向人需要现场查看交易资产状况的,请与招/出租人联系。
5.申请人提交竞买申请参与竞价的,请点击进入佛山市公共资源交易信息化综合平台-交易平台页面(网址:https://jy.ggzy.foshan.gov.cn/TPBidder/login.aspx)进行登录操作(操作指引详见交易须知)。
意向人、申请人、竞买人在网上交易使用电脑操作过程中,仅能使用IE9/IE10/IE11以上的IE浏览器,请勿使用其它浏览器,如出现不正确使用浏览器导致出现的问题,由意向人、申请人、竞买人自行负责承担。
6. 本次网上竞价仅接受网上竞买申请和报价,不接受书面、邮寄、电子邮件、电话、传真、口头等其他形式的申请。
(三)交易时间
1.提交竞买申请时间:2025年11月26日至2025年12月3日17时30分止;
2.竞买保证金到账截止时间为2025年12月4日16时;
3.网上报价时间:2025年12月5日10时00分至10时30分,网上报价时间结束后,如有竞买人愿意参加网上限时竞价的,则系统自动进入网上限时竞价环节。
(四)招/出租人对本《交易文件》拥有解释权。
(五)面积以双方确认为准。
(六)联系方式
1.佛山市公共资源交易信息化综合平台系统使用咨询电话:0757-83990765
2.佛山市公共资源交易中心禅城分中心
联系人:梁小姐、周小姐 联系电话:0757-83036385、0757-83079785
地址:佛山市柒伍柒科技有限公司季华西路131号B1座八楼
3.招/出租人:佛山市柒伍柒科技有限公司南庄镇财政和公有资产管理办公室
联系人:高先生 联系电话:0757-85310781
地址:佛山市柒伍柒科技有限公司吉利沿江路3号
4.异议/投诉受理单位:佛山市柒伍柒科技有限公司南庄镇财政和公有资产管理办公室
联系人:高先生 联系电话:0757-85310781
地址:佛山市柒伍柒科技有限公司吉利沿江路3号
-
南海里水河片区(大石大元阁)耕地租赁项目
-
南海里水河片区(大石沥美)鱼塘二标租赁项目
-
南海桂城街道深海路17号瀚天科技城A区5号楼四楼403单元物业租赁项目
-
南海九江临港国际产业社区C28-1、C31、C32地块租赁公告
-
佛山市高明区更合镇(合水)小洞工业区规划经四路以西、规划纬十一路以南网上拍卖出让
-
佛山市南海区西樵镇广明高速南侧、工业大道东侧7号地块网上拍卖出让
-
佛山市三水区白坭镇聚龙湾B区6号出让公告
-
佛山市高明区更合镇(合水)小洞工业区规划经四路以西、规划纬十一路以南网上拍卖出让
-
佛山市高明区杨和镇规划七路以东、规划八路以南网上拍卖出让
-
佛山市高明区西江产业新城海天大道以西、三景路以北网上拍卖出让
(一)项目基本情况
1.招/出租人:佛山市南海区桂城资产经营有限公司
2.项目信息:
3.产权证照情况:有不动产权证(证载用途为城镇住宅用地/保障性住房),竞投人须自行承担由此产生的经营风险。
4.本标的物禁止用作违法经营及危险易燃易爆行业,不得经营娱乐行业,不得明火煮食,物业内不准住人。
5.租金收取方式:租金按月缴纳。根据先缴付租金后使用租赁物的原则,承租方必须于每月10日前交付当月租金。租赁期内,租金不递增。
6.物业管理费按丽和苑物业管理处标准由承租方自负。
(二)竞买资格及要求
1.中华人民共和国境内的企业法人、个体工商户(须开立银行账户)、自然人,除法律、法规另有规定外,均可申请参加竞买活动。
申请人必须以自己的名义交纳竞买保证金,不得由他人代交。申请人为企业法人、个体工商户的,须以企业法人、个体工商户开立的银行账户交纳保证金;未开立银行账户的个体工商户不能参加竞买,只能以自然人(经营者)名义申请和交纳保证金;申请人为自然人的,须以其本人名下开立的银行账户交纳保证金。
2.本次网上竞价采用增价方式进行报价,按照价高者得原则确定竞得人。
3.意向人可登录广东省公共资源交易平台(佛山市)>交易公开>国有产权>交易公告页面(网址:https://ygp.gdzwfw.gov.cn/ggzy-portal/#/440600/index)下载本项目交易文件。如有关于本项目交易文件的修改、澄清、说明等,将通过上述网址发布,不再另行通知,请意向人密切留意。
4.意向人需要现场查看交易资产状况的,请与招/出租人联系。
5.申请人提交竞买申请参与竞价的,请点击进入佛山市公共资源交易信息化综合平台-交易平台页面(网址:http://jy.ggzy.foshan.gov.cn:3680/TPBank/newweb/framehtml/onlineTradex/indexzcjy.html)进行登录操作(操作指引详见交易须知)。
意向人、申请人、竞买人在网上交易使用电脑操作过程中,仅能使用IE9/IE10/IE11以上的IE浏览器,请勿使用其它浏览器,如出现不正确使用浏览器导致出现的问题,由意向人、申请人、竞买人自行负责承担。
6.本次网上竞价仅接受网上竞买申请和报价,不接受书面、邮寄、电子邮件、电话、传真、口头等其他形式的申请。
(三)交易时间
1.提交竞买申请时间:2025年11月25日至2025年12月01日17时30分止;
2.竞买保证金到账截止时间为2025年12月02日16时;
3.网上报价时间:2025年12月03日10时00 分至10时30分,网上报价时间结束后,如有竞买人愿意参加网上限时竞价的,则系统自动进入网上限时竞价环节。
(四)特别提示
1.招/出租人承诺已如实披露项目信息,并对其披露信息的真实性、完整性、有效性负责。佛山市公共资源交易中心南海分中心对招/出租人披露的信息及其后果不承担任何法律责任。
2.佛山市公共资源交易中心南海分中心通过佛山市资产交易网上交易系统及粤公平网站发布的项目信息(包括但不限于公告信息、交易文件、合同条款等)并不构成佛山市公共资源交易中心南海分中心对项目的任何交易建议。意向竞买人应不依赖于已披露的项目信息并自行对项目的相关情况进行必要的尽职调查和充分了解,对是否竞买该项目及项目成交后可能发生的费用和存在的风险自行作出充分评估,并独立承担所有风险。意向竞买人一经申请参加竞买,即视为知晓、认可项目现状,佛山市公共资源交易中心南海分中心对此不承担任何法律责任。
(五)招/出租人对本《交易文件》拥有解释权,招/出租人主管部门对交易过程进行监督管理,对质疑投诉进行处理。
(六)联系方式
1.佛山市公共资源交易信息化综合平台系统使用咨询电话:0757-83990765
2.佛山市公共资源交易中心南海分中心
联系电话:0757-86322057、86396255
地址:佛山市南海区桂城街道夏南路58号公共资源交易中心
3.招/出租人:佛山市南海区桂城资产经营有限公司
联系人:梁先生 联系电话:0757-81790707
地址:佛山市南海区桂城街道南平西路夏西国际橡塑城金融街A11座
微信
新浪微博
QQ空间
QQ好友
豆瓣
Facebook
Twitter













































































































































































































































