佛山市中心城区排水防涝能力提升项目(桂城片区)—佛山涌流域排水防涝能力提升工程(一期)监理招标公告
-
南海桂城瀚天专精特新产业园(三山东区园)项目高压变配电工程招标公告
-
南海里水镇环镇北路工程项目(里官路至佛山一环段)自动扶梯和电梯设备招标公告
-
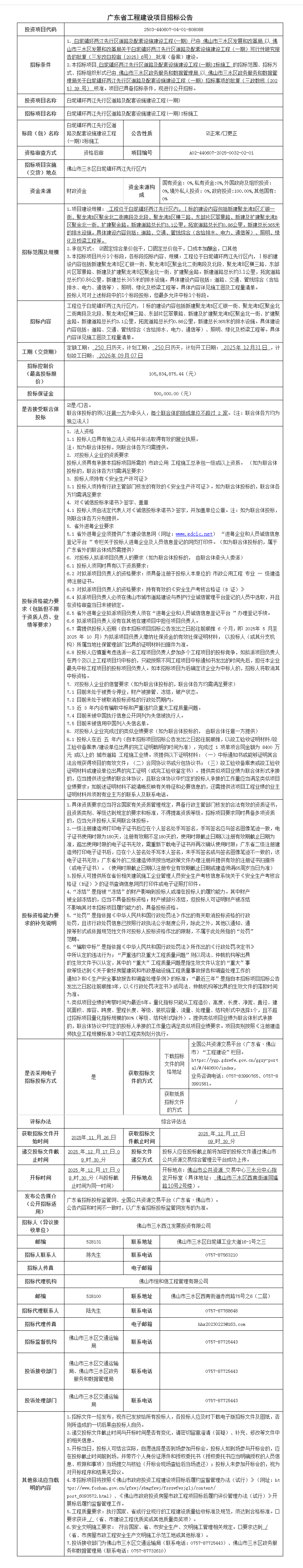
三水西南街道金泉大道至三水二桥段防汛路建设工程施工招标公告
-
广东电网有限责任公司佛山供电局南海供电局职工周转房建设项目施工招标公告
-
三水足球体育中心项目设计招标公告
-
南海区卫健局办公大楼饭堂外包采购项目招标公告
-
南海中心城区公共区域照明设施更新改造项目-南海中心城区公共区域村居及人行道功能性照明提升改造项目招标公告
-
南海西樵镇人民政府2026-2027年饭堂食材配送服务采购项目招标公告
-
季华实验室采购卧式加工中心招标公告
-
佛山市三水区新城医院医疗家具(第三期)采购项目招标公告
佛山市顺德区北滘镇土地发展中心采用网上竞价方式出租位于北滘镇都宁美碧路南侧的佛山市顺德区北滘镇都宁美碧路南侧地块之二租赁项目使用权,欢迎符合资格的竞买人参与竞价。
一、项目概况
1.项目名称:佛山市顺德区北滘镇都宁美碧路南侧地块之二租赁项目
2.项目编号:ZC2025(SD06)0011
备注:其他交易内容请查阅《项目交易细则》。
二、竞买人资格条件
1.中华人民共和国境内外的法人、自然人(须具有完全民事行为能力)、个体工商户和其他组织均可申请参与本次竞买,法律、法规另有规定者除外;
2.法定代表人为同一人或者存在直接控股、管理关系的不同意向竞买人,不得同时参加本项目的竞价;
3.竞买人未被列入“信用中国”网站(www.creditchina.gov.cn)“记录失信被执行人或重大税收违法案件当事人名单或政府采购严重违法失信行为”记录名单;不处于中国政府采购网(www.ccgp.gov.cn)“政府采购严重违法失信行为信息记录”中的禁止参加政府采购活动期间。
4.拖欠本单位租金的人员或组织,须在报名截止前缴清所欠租金和罚金后,才能参与本次竞投。
5.竞买人与合同签署人为同一人,否则取消竞投资格,并没收交易保证金。
6.本项目不接受联合体竞价。
三、竞价注意事项
1.本次网上竞价采用加价方式进行报价,按照价高者得的原则确定最终成交价及竞得人。
2.竞买人通过网上交易系统提交的报价一经报出,不得撤回。在报价期间,竞买人可多次报价,首次报价不得低于起始价,每次加价幅度不得小于交易方案规定的增加幅度。在规定竞价时间内,若无人应价,则本项目流标。
3.经相关部门及佛山市顺德区北滘镇土地发展中心认定出现下列情形之一,佛山市顺德区北滘镇土地发展中心有权取消其竞买人资格,交易保证金全额不予退还且佛山市顺德区北滘镇土地发展中心有权向竞得人追讨重新交易的成交价低于本次竞价成交价差额部分及重新组织交易的全部费用和追究其相应法律责任的权利:
(1)竞买人相互串通竞买的;
(2)竞买人采用不正当手段竞得的;
(3)竞得人提供虚假材料或虚报情况的;
(4)竞得人成交后反悔的(包括但不限于拒绝签订成交确认书、拒绝签订合同等行为);
(5)其他法律法规规定的情况。
四、竞买申请及获取竞价文件
1.有意参与的竞买人可点击广东省公共资源交易平台(佛山市)(网址:https://ygp.gdzwfw.gov.cn/ggzy-portal/#/440600/jygg)或点击佛山市资产交易网上交易系统(网址:http://jy.ggzy.foshan.gov.cn:3680/TPBank/newweb/framehtml/onlineTradex/indexzcjy.html)下载本项目竞价文件。如有关于本项目条款的修改、澄清、说明等将通过上述网址发布,不再另行通知,请有意参与竞价者密切留意,条款的修改、澄清、说明等将构成竞价文件的一部分,对竞买人有约束力。其它未尽事宜,详见本项目竞价文件。
2.如有意向提交竞买申请及参与竞价请点击进入佛山市公共资源交易信息化综合平台-交易平台页面(网址:https://jy.ggzy.foshan.gov.cn/TPBidder/login.aspx)进行登录操作。(详细操作指引请查看竞价文件中的“网上竞价须知”内容)。
五、交易保证金
1.本项目的交易保证金为人民币(大写)壹万元整 (小写:¥10000)。
2.各竞买人须在交易保证金到账截止时间前通过网银、银行网点转账等方式将交易保证金一次性足额汇入随机账户中(不接受任何方式的现金存、汇款),不得将同一笔交易保证金分开转入同一账户。以现金方式将交易保证金缴存至交易保证金账户的,或未按交易公告(方案)规定交纳交易保证金的,交易保证金交纳无效。
六、交易时间 (以下时间均以网上交易系统的服务器时间为准)
1.公告时间:2025年11月24日8时30分至2025年12月2日下午5时30分止(北京时间)。
2.提交竞买申请时间: 2025年11月24日8时30分至2025年12月2日下午5时30分止(北京时间), 竞买人须于竞买申请截止时间前登录网上交易系统提交竞买申请。
3.交易保证金到账截止时间为2025年12月2日下午5时30分,超过截止时间到账则不能参加竞价。
4.网上报价时间: 2025年12月3日上午9时30分至10时。
七、其他事宜
1.本次网上竞价仅接受网上竞买申请和竞价报价,不接受书面、邮寄、电子邮件、电话、传真、口头等其他形式的申请。
2.竞买人可自行或联系佛山市顺德区北滘镇土地发展中心到实地勘察竞价标的物,了解实际情况。
3.本项目最终解释权归佛山市顺德区北滘镇土地发展中心所有。
八、联系方式
1.出租方:佛山市顺德区北滘镇土地发展中心
地址:佛山市顺德区北滘镇
联系人:陈先生 曾冠恒
联系电话:0757-26335908-8004
2.项目监督单位:佛山市顺德区北滘镇财政和公有资产管理办公室
联系人:林小姐
联系电话:0757-22398955-13
3.系统使用咨询电话:0757-83990765、22837820
微信
新浪微博
QQ空间
QQ好友
豆瓣
Facebook
Twitter













































































































































































































































