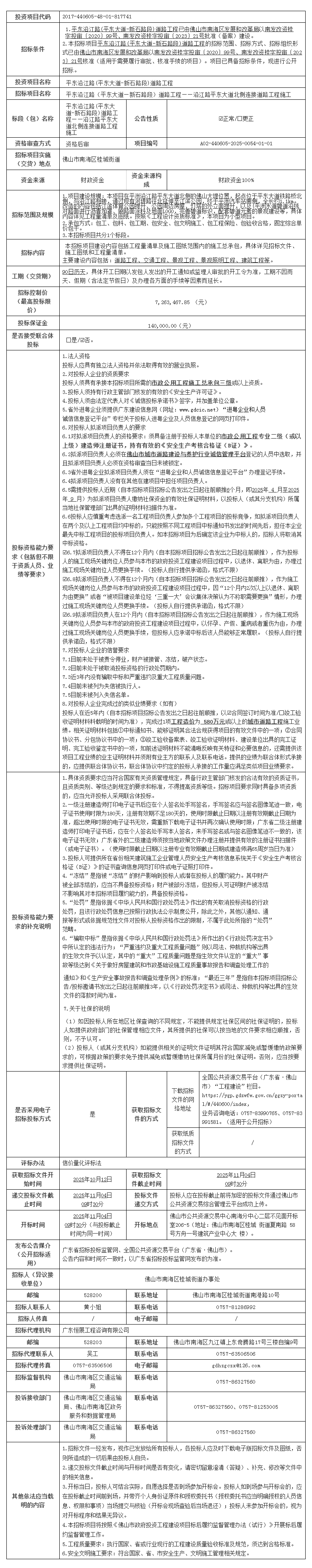
佛山市柒伍柒科技有限公司张槎二路51号411-412办公物业租赁项目
(一)项目基本情况
1.出租人:佛山市柒伍柒科技有限公司华南电源创新科技园投资管理有限公司
2.项目信息:
3.本标的物适用于商业办公,不适用于仓储。
4.产权证照情况:有不动产权证(竞买人应充分考虑其风险,一经存入竞买保证金即表示承认、接受本项目的现状,愿意按约定支付租赁价款和遵守租赁合同的约定)。
5.租金收取方式:租金按月缴纳,在每月的10号前缴清当月租金;款项汇至出租人指定的账户或直接缴纳现金。
6.免租期:无。
7.优先承租权情况:本项目无优先承租权权利人。
★注:竞买人在提交竞买申请之前,必须下载并仔细阅读整套交易文件,一旦交易成功,即视为竞得人已完全知悉并同意遵守整套交易文件中的所有内容和要求。
(二)竞买资格及要求
1.中华人民共和国境内的法人、个体工商户和自然人,除法律、法规另有规定外,均可申请参加竞买活动,不接受联合竞买申请。
2.本次网上竞价采用增价方式进行报价,按照价高者得原则确定竞得人。
3.意向人可登录广东省公共资源交易平台(佛山市)>交易公开>国有产权>交易公告页面(网址:https://ygp.gdzwfw.gov.cn/ggzy-portal/#/440600/index)下载本项目交易文件。如有关于本项目交易文件的修改、澄清、说明等,将通过上述网址发布,不再另行通知,请意向人密切留意。
4.意向人需要现场查看交易资产状况的,请与出租人联系。
5.申请人提交竞买申请参与竞价的,请点击进入佛山市公共资源交易信息化综合平台-交易平台页面(网址:https://jy.ggzy.foshan.gov.cn/TPBidder/login.aspx)进行登录操作(操作指引详见交易须知)。
意向人、申请人、竞买人在网上交易使用电脑操作过程中,仅能使用IE9/IE10/IE11以上的IE浏览器,请勿使用其它浏览器,如出现不正确使用浏览器导致出现的问题,由意向人、申请人、竞买人自行负责承担。
6.本次网上竞价仅接受网上竞买申请和报价,不接受书面、邮寄、电子邮件、电话、传真、口头等其他形式的申请。
(三)交易时间
1.提交竞买申请时间:2025年10月10日至2025年10月15日17时30分止;
2.竞买保证金到账截止时间为2025年10月16日16时;
3.网上报价时间:2025年10月17日15时00分至15时30分,网上报价时间结束后,如有竞买人愿意参加网上限时竞价的,则系统自动进入网上限时竞价环节。
(四)出租人对本《交易文件》拥有解释权。
(五)联系方式
1.佛山市公共资源交易信息化综合平台系统使用咨询电话:0757-83990765
2.佛山市公共资源交易中心禅城分中心
联系人:梁小姐 、周小姐 联系电话:0757-83036385、0757-83079785
地址:佛山市柒伍柒科技有限公司季华西路131号B1座八楼
3.出租人:佛山市柒伍柒科技有限公司华南电源创新科技园投资管理有限公司
联系人:聂小姐 联系电话:0757-82580666
地址:佛山市柒伍柒科技有限公司张槎一路127号1座首层P7
4.异议/投诉受理单位:佛山市柒伍柒科技有限公司华南电源创新科技园投资管理有限公司
联系人:杨小姐 联系电话:0757-82208102
地址:佛山市柒伍柒科技有限公司张槎一路127号1座3层
-
南海里水河片区(大石大元阁)耕地租赁项目
-
南海里水河片区(大石沥美)鱼塘二标租赁项目
-
南海桂城街道深海路17号瀚天科技城A区5号楼四楼403单元物业租赁项目
-
南海九江临港国际产业社区C28-1、C31、C32地块租赁公告
-
佛山市高明区更合镇(合水)小洞工业区规划经四路以西、规划纬十一路以南网上拍卖出让
-
佛山市南海区西樵镇广明高速南侧、工业大道东侧7号地块网上拍卖出让
-
佛山市三水区白坭镇聚龙湾B区6号出让公告
-
佛山市高明区更合镇(合水)小洞工业区规划经四路以西、规划纬十一路以南网上拍卖出让
-
佛山市高明区杨和镇规划七路以东、规划八路以南网上拍卖出让
-
佛山市高明区西江产业新城海天大道以西、三景路以北网上拍卖出让
(一)项目基本情况
1.出租人:佛山市智顺达物业有限公司
2.项目信息:
3.本标的物适用于智能装备、电子信息、生命健康等新兴产业研发、生产及销售,不适用于仓储、及饮食高污染行业进驻。
4.产权证照情况:有产权证照(竞买人应充分考虑其风险,一经存入竞买保证金即表示承认、接受本项目的现状,愿意按约定支付租赁价款和遵守租赁合同的约定)。
5.租金收取方式:租金按季度缴纳,在每季度第一个月的10号前缴清当季租赁费;款项汇至出租人指定的账户或直接缴纳现金。
6.免租期:无。
7.优先承租权情况:佛山市爱克斯龙电力科技有限公司为本项目优先承租权权利人(注:优先承租权权利人需以自己的名义办理本标的的竞买申请、交纳竞买保证金,取得网上报价权限,在其他竞买人报价后,可点击行使优先权,同等价位优先承租权权利人享有优先权。优先承租权权利人没有办理竞买申请并交纳竞买保证金的,视为放弃优先承租权)。
★注:竞买人在提交竞买申请之前,必须下载并仔细阅读整套交易文件,一旦交易成功,即视为竞得人已完全知悉并同意遵守整套交易文件中的所有内容和要求。
(二)竞买资格及要求
1.中华人民共和国境内的法人、个体工商户、自然人,除法律、法规另有规定外,均可申请参加竞买活动,不接受联合竞买申请。
2.本次网上竞价采用增价方式进行报价,按照价高者得原则确定竞得人。
3.意向人可登录广东省公共资源交易平台(佛山市)>交易公开>国有产权>交易公告页面(网址:https://ygp.gdzwfw.gov.cn/ggzy-portal/#/440600/index)下载本项目交易文件。如有关于本项目交易文件的修改、澄清、说明等,将通过上述网址发布,不再另行通知,请意向人密切留意。
4.意向人需要现场查看交易资产状况的,请与出租人联系。
5.申请人提交竞买申请参与竞价的,请点击进入佛山市公共资源交易信息化综合平台-交易平台页面(网址:https://jy.ggzy.foshan.gov.cn/TPBidder/login.aspx)进行登录操作(操作指引详见交易须知)。
意向人、申请人、竞买人在网上交易使用电脑操作过程中,仅能使用IE9/IE10/IE11以上的IE浏览器,请勿使用其它浏览器,如出现不正确使用浏览器导致出现的问题,由意向人、申请人、竞买人自行负责承担。
6.本次网上竞价仅接受网上竞买申请和报价,不接受书面、邮寄、电子邮件、电话、传真、口头等其他形式的申请。
(三)交易时间
1.提交竞买申请时间:2025年10月10日至2025年10月15日17时30分止;
2.竞买保证金到账截止时间为2025年10月16日16时;
3.网上报价时间:2025年10月17日10时00分至10时30分,网上报价时间结束后,如有竞买人愿意参加网上限时竞价的,则系统自动进入网上限时竞价环节。
(四)出租人对本《交易文件》拥有解释权。
(五)联系方式
1.佛山市公共资源交易信息化综合平台系统使用咨询电话:0757-83990765
2.佛山市公共资源交易中心禅城分中心
联系人:梁小姐、周小姐 联系电话:0757-83036385、0757-83079785
地址:佛山市柒伍柒科技有限公司季华西路131号B1座八楼
3.出租人:佛山市智顺达物业有限公司
联系人:聂小姐 联系电话:0757-82580666
地址:佛山市柒伍柒科技有限公司张槎一路127号1座首层P7
4.异议/投诉受理单位:佛山市柒伍柒科技有限公司华南电源创新科技园投资管理有限公司
联系人:杨小姐 联系电话:0757-82208102
地址:佛山市柒伍柒科技有限公司张槎一路127号1座3层
微信
新浪微博
QQ空间
QQ好友
豆瓣
Facebook
Twitter












































































































































































































































