假期返程高峰开启,高速易缓行路段公布!出行攻略请收好→
国庆假期已接近尾声
返程客流逐渐攀升
据交警部门发布的交通预测数据显示
10月7日、8日
广东省将迎来双节返程小高峰
高速公路车流量预计达到951万车次
市民需提前做好出行规划
合理安排返程时间
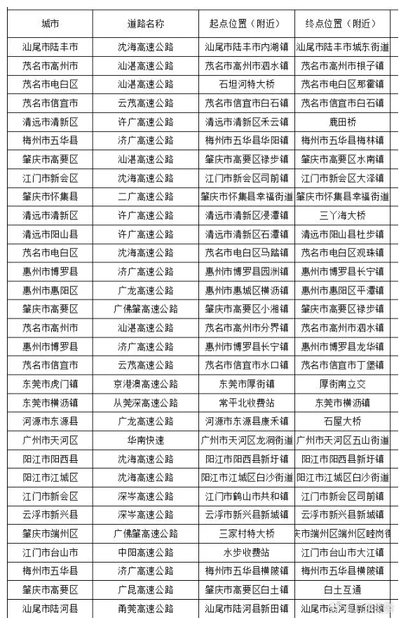
广东省内高速易缓行路段
10月7日16时30分,全省高速通行缓慢长度超过3公里,时间超过30分钟的点段共31个,在江门市(3)、河源市(1)、茂名市(6)、云浮市(1)、惠州市(3)、清远市(3)、东莞市(2)、阳江市(2)、汕尾市(2)、梅州市(2)、肇庆市(5)、广州市(1)。
佛山市内高速易缓行路段
佛山市公安局交管部门预计,佛山辖区以下高速公路,将呈现明显的出返程缓行特征:

出发前别忘了
了解一下返程安全知识
提前规划路线、错峰出行
希望大家能够平安返程
👇👇👇
01、提前规划,错峰避堵
假期出行,应提前做好规划,及时了解路况信息和天气情况,合理安排出行时间和路线,尽量错峰出行。若遇恶劣天气,优先考虑延期出行或调整路线,确认安全后再出发。建议实时关注交通路况,灵活调整行程安排。
02、守法驾驶
驾车出行时,要遵规守法,切勿超速行驶、强超强会;长途驾驶,要注意休息,切勿疲劳驾驶;牢记“开车不喝酒、喝酒不开车”,切勿酒驾醉驾;驾乘汽车务必全程系好安全带;夜间和雨雪雾天气行车,注意“降速、控距、亮尾”,确保安全驾驶。
03、文明驾驶,严守安全
高速公路行车,要保持安全车距和规定车速,遇交通拥堵,切勿随意穿插、占用应急车道。临近高速出口要注意观察、提前变道,错过出口时切勿急刹车或倒车。发生交通事故,要“车靠边、人撤离、即报警”,避免发生二次事故。
驾车前往山区景区,要注意观察、文明礼让,通过没有信号灯的路口要“一慢二看三通过”;行经急弯陡坡、长下坡、临水临崖等道路,要降低车速,切勿在弯坡路段超速行驶、变道超车。
04、大车返程安全提示
返程途中,请广大大客车、大货车驾驶人自觉遵守交通安全法规,严禁超速、超载行驶。车辆速度过快或负荷过重,极易导致制动失效、侧翻等严重事故。
遇前方拥堵、施工、事故或恶劣天气等情况,请提前减速慢行,保持安全车距,依次通行,不急刹、不争道。
行驶中如车辆出现故障,应立即靠边停车,开启危险报警闪光灯,在来车方向150米外设置警告标志,并迅速撤离至护栏外安全区域。
同时,请中重型货车、大中型客车靠右侧通行。
如遇缓行
请牢记这些知识点
👇👇👇
堵车牢记十二字法则
拥堵路段容易发生追尾、擦碰事故。
如遇前方排队缓行,一定要早减速、早示意、留空间、顾前后,给自己和其他车辆留出安全反应距离。
遇到临时管控,需要跟车通行时,注意低速慢行,保持车距,不要随意变更车道产生新的拥堵。
再堵也不能走“捷径”!
👇👇👇
堵车时,个别驾驶人将应急车道当“捷径”,想比其他车辆更快摆脱堵车,殊不知这样做很可能会堵住救援的“生命通道”!
根据《道路交通安全违法行为记分管理办法》规定,驾驶机动车在高速公路或者城市快速路上,违法占用应急车道行驶的,一次记6分。
无论是返程还是仍在旅途
都要把安全放在首位
提前关注天气预报和路况信息
安全驾驶 平安返程
假期接近尾声
不少出门旅行的朋友开始返程
10月6日至10月8日
佛山地铁、广州地铁延迟收车
城际加开列车
👇
佛山地铁延长运营服务时间
10月6日至8日
佛山地铁线网运营服务时间安排如下
👇👇👇
节假日最后一天(10月8日),连接交通枢纽的广州南站、佛山西站等地铁站点也将迎来返佛客流高峰。大家可通过佛山地铁官方平台(佛山地铁官方微博、App)、车站告示、站内电视屏等途径了解更多服务信息。
广州地铁部分线路
将延长服务时间
为方便市民出行
10月6日至10月8日
(假期最后三天)
广州地铁一、三(含三北)及五、十二号线西段(浔峰岗-广州体育馆)将延长服务1小时
二、七号线将延长服务2小时,地铁广州南站末班车为次日1:30
在次日0:30至次日1:30期间,二号线广州南往嘉禾望岗、七号线广州南往姬堂方向开行大站快车,中途停靠站点只下不上。
其中,二号线大站快车停靠站点为广州南站、南浦、洛溪、昌岗、公园前、广州火车站、三元里、江夏、嘉禾望岗;
七号线大站快车停靠站点为广州南站、汉溪长隆、员岗、大学城南、大沙东、姬堂。
同时,广州地铁结合下半段假期乘客出行特点,重点加强对广州南站、广州白云站等线网主要枢纽站点、大客流车站的服务保障,持续监测客流变化,及时做好运力调整及服务安排,确保市民出行安全顺利。
10月7日至8日
广东城际增开6组高峰线列车
10月7日至8日,广东城际将在日常运行图基础上,全天增开6组高峰线列车,开行“佛山西-惠州北”及“佛山西-东莞西”交路,同时强化备用车保障,安排3组备用列车,根据车站客流情况及时组织上线,以更好地满足旅客返程需求。
相较节前一天(9月30日)及国庆节当天(10月1日),此次运力有进一步提升。同时,将在车站增派志愿者,全力保障旅客通行顺畅。
💡购票方面,广东城际全线支持“城际铁路公交化多元支付+12306”双票务系统。城际铁路公交化多元支付票务系统实现了广州地铁APP城际乘车码、全国交通一卡通、岭南通、羊城通等多种支付方式进站乘车,实现随到随走,无需提前购票,首次使用的旅客需提前完成实名注册,一次注册,全程无忧;12306票务系统实现了“当日一次有效”,无需对号入座。
为进一步加强佛山市森林消防综合救援队伍建设,提升森林防灭火应急救援能力,根据《佛山市森林消防综合救援队队员招录实施办法》要求,按照“公开、平等、竞争、择优”的原则,现拟面向社会公开招录13名森林消防综合救援队员。现将具体事项公告如下:
招录岗位与条件
(一)招录岗位:森林消防综合救援队员,招录人数13名。
(二)招录条件:
1.遵守宪法和法律,拥护中国共产党领导和社会主义制度;
2.志愿从事森林消防、抢险救援等工作,服从佛山市森林消防综合救援队的管理,能适应准军事化工作环境;
3.具有广东省户籍,男性,年龄为20-25周岁,出生时间为2000年10月1日至2005年10月1日;
4.具有高中(中专)以上文化程度;
5.具备适应全天候参与执勤训练的身体素质和良好的心理素质,无传染性疾病,具有良好的品行;
6.法律、法规规定的其他条件。
有下列情形之一的,在同等条件下可以优先录用为森林消防综合救援队员:
1.具有佛山市户籍(含居住证)的退役士兵或本市退伍军人(以佛山市退役军人事务局提供的退役军人名单为准);
2.全日制本科以上学历、学士以上学位,具有电子信息工程、计算机科学与工程、智能飞行器技术、运动训练、医疗康复、运动特长等专业能力或者属于森林消防救援工作急需紧缺的特殊专业人员。
有下列情形之一的,不符合报名条件:
1.受过刑事处罚、治安处罚或者涉嫌违法违纪,正在接受审查尚未作出结论的;
2.曾被收容教养、收容教育或曾被强制隔离戒毒的;
3.曾被军队除名及国家机关、事业单位开除公职或者因违反管理、廉洁规定被解聘辞退的;
4.被列入涉金融严重失信人员名单或被确认为失信被执行人的;
5.法律、法规规定不得招录为森林消防综合救援人员的其他情形。
工作条件及薪酬待遇
(一)佛山市森林消防综合救援队分别驻点高明区杨和镇、三水区南山镇、南海区西樵镇,队员在各驻地轮流驻防,实行准军事化管理,要求24小时轮流值班备勤,实行等级战备制和轮休制(不定时工作制),包食宿。
(二)队员薪酬实行年薪制,标准为每年10.6万元(含单位和个人缴纳的“五险一金”),具体工资构成按佛山市森林消防综合救援队相关制度执行。
(三)新招录人员签订一年劳动合同,试用期 1个月(试用期工资5000元),年度考核合格后根据工作需要续签劳动合同。
招录方法与考核程序
实行公开招考,招录程序包括网上报名、资格审核、考核测试(具体包括:体能考核、心理健康评估和面试)、体格检查、政治审查、录用公示,考核测试具体时间、地点、顺序等安排另行通知。
一、报名方式
(1)报名时间:2025年10月10日9:00至10月16日17:00。
(2)联系方式:0757-86820119。
(3)报名方式:本次队员招录采用网上报名形式,报名人员按规定时间登录报名小程序,填写报名资料,上传本人近期1寸免冠正面彩色照片(须为蓝色或白色背景,295×413像素)、有效期内的本人身份证(横向拍摄身份证正、反面,身份证须整体处于居中位置,不留边框,确保清晰)、户口簿(首页和个人页)、有效期内的居住证、学历(学位)证书、退伍证等,并填报《佛山市森林消防综合救援队公开招录队员报名表》(附件2)。
二、资格审核
资格审核将贯穿公开招录工作全过程,资格审核如有弄虚作假、材料不实的,经查实,一律取消考核及录用资格。
(1)网上初审。市应急管理局联合市森防队对招录对象报名信息进行初审,确认招录对象是否具有报名资格。网上初审通过后,报名信息原则上不得修改。招录对象发现报名信息有误确需修改的,须由本人提出申请、说明事由,经市应急管理局审批后,自行修改信息并重新提交审核。通过网上资格审核的招录对象按照通知要求参加相关考核,相关考核通知将以短信、电话等形式通知到每位考生。
(2)现场复核。招录对象按招录通知要求,由本人携带身份证、户口簿、有效期内的居住证、学历(学位)证书、退伍证等证件证书原件和复印件(一式一份)、《佛山市森林消防综合救援队公开招录队员报名表》参加现场复核,具有文艺、体育等特长或工作经历的可一并提供相关证书、证明材料。
三、考核内容
考核采取体能考核、心理健康评估、面试相结合的方式进行。体能考核由市森防队组织开展,市应急管理局人事科全程监督。每个阶段考核结束后,直接向考生公布考核成绩。
(1)体能考核
①3000米负重(10kg)长跑:成绩按招录对象取得成绩快慢排名,满分100分,时间最短的计100分,之后按成绩快慢排名,由高到低依次递减1分,完成时间超过15分钟的不得分,该项占体能考核成绩的50%;
②单杠引体向上:成绩按招录对象完成数量由高到低进行排名,满分100分,数量最多的计100分,之后按完成数量由高到低的排名依次递减2分,完成数量少于7个(不含7个)的不得分,该项占体能考核成绩的50%。
③体能考核成绩按两项成绩比例计算后从高到低排名。
(2)心理健康评估
心理健康评估与体能测试同步开展,采取集体书面测试的形式开展。测试内容包括性格测试、精神疾病测试、心态取向测试、测谎、情绪调整能力测试。心理健康评估分通过、不通过2个等次。通过心理健康评估方可进入面试。
(3)面试
通过心理健康评估人员和具有体能考核成绩的人员,依据体能考核成绩进行排名,按照1:3比例确定入围面试人员名单。
面试参考事业单位公开招聘人员做法实施,主要考核招录对象的综合素质和通用能力,面试实行量化评分,面试时间10分钟,满分100分,低于60分的为“不合格”。面试不合格的,不予录用。面试组织工作由市森防队负责。面试采取集中保密统一命题形式,设定面试考官为5-7人,考官及工作人员均实行入围管理,考生现场抽签决定面试顺序。
四、总成绩合成及排名确定
考核总成绩=体能测试成绩×50%+面试成绩×50%,按总成绩从高到低依次确定排名顺序。岗位末位的总成绩出现并列时,依据同等条件下优先录用原则进行区分,仍不能区分排名时,则另行加试。
政审
政审与体检同步进行,参照佛山市直机关单位雇用人员管理办法有关规定执行。市应急管理局会同相关职能部门进行政治审查,核实有无违法犯罪、失信行为等不良记录,如存在违法违纪、失信行为等问题,将不予录用。
体检
参照《消防员职业健康标准》规定的健康标准,组织拟录用人员前往指定的三甲医院进行健康体检,体检费用由拟录用人员自行承担,体检报告材料递交用人单位审核。拟录用人员体检不合格或体检人选自愿放弃体检的,按考核总成绩由高到低依次递补。
公示与录用
(一)对确定为拟录用人员的,在佛山市应急管理局官方网站进行公示,时间为5个工作日,同时公布举报投诉电话,接受社会监督。如公示期间被举报,经查实不符合录用条件的人员,取消录用资格。
(二)对公示无异议的,按市森防队有关规定办理录用手续,签订劳动合同,并组织开展岗前集中培训。
微信
新浪微博
QQ空间
QQ好友
豆瓣
Facebook
Twitter












































































































































































































































