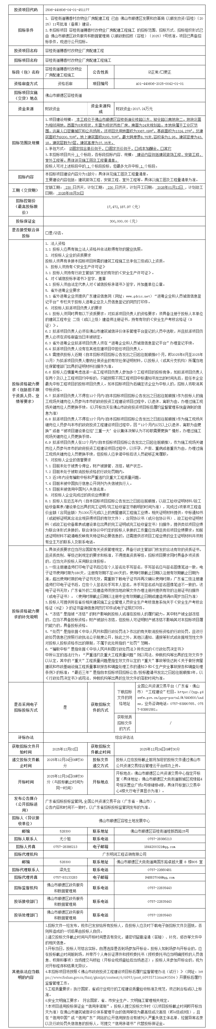
广东省佛山市顺德区SD-I-03-01-02-02-01地块新建项目一期施工招标公告
时间:2025-12-06 人气:47 来源:佛山市公共资源交易信息化综合平台 作者:
概述:广东省佛山市顺德区SD-I-03-01-02-02-01地块新建项目一期 已由 佛山市顺德区发展和改革局 以 广东省企业投资项目备案证(项目代码:2510-440606-04-01-276099) 批准(备案)建设。......
(声明: 网站所收集的部分公开资料来源于互联网,转载的目的在于传递更多信息及用于网络分享,并不代表本站赞同其观点和对其真实性负责,也不构成任何其他建议。本站部分作品是由网友自主投稿和发布、编辑整理上传,对此类作品本站仅提供交流平台,不为其版权负责。如果您发现网站上有侵犯您的知识产权的作品,请与我们取得联系,我们会及时修改或删除。 )
-
平南顺利旧村改造项目征收咨询及专业技术服务竞争性磋商公告
-
平南顺利旧村改造项目征收过程信息技术及统筹服务竞争性磋商公告
-
2026年至2027年南海狮山派出所饭堂食材采购配送服务项目竞争性磋商公告
-
佛山市三水区芦苞镇芦福路以东、聚业路以北地块一网上拍卖出让
-
三龙湾芯显智汇园(A区)变配电工程项目招标公告
-
南海桂城排涝能力整治提升一期工程--涌源排涝泵站重建工程项目施工招标公告
-
佛山市南海区救助站餐饮管理服务外包项目(三次)招标公告
-
2025年11月至2027年10月机关饭堂食品原材料采购项目招标公告
-
禅城祖庙街道辖区25米以下市政道路管养项目招标公告
-
高明区中医院医疗设备带及呼叫系统、医用等离子体空气消毒器采购项目招标公告
分享
微信
新浪微博
QQ空间
QQ好友
豆瓣
Facebook
Twitter
取消
资讯
招标
招聘
租售
美食
房产
展会
广佛
企业
积金
社保
户口
教育
特色
旅游
酒店
医疗
交通
办证
书院
代运营
风水
车辆
图片
移民
产业
综合体
市场
网红
画展
佛山将添运动休闲新地标!还有这些项目落地、动工→
里水万洋众创城科技(佛山市南海区)有限公司以32467.86万元成功竞得位于里水镇里水村环镇北路北侧的一宗144301.62平方米(约216亩)工业用地...[阅读全文]
2025-12-04 14:45:51 人气:1416
2025年中国龙舟大奖赛即将在顺德开赛
12月5日至8日,2025年中国龙舟大奖赛暨第六届亚洲沙滩运动会龙舟项目国家集训队选拔赛将在顺峰山公园桂畔湖开赛...[阅读全文]
2025-12-04 14:31:32 人气:1436
顺德大良、龙江2026年迎春花市地点、时间拟定
大良迎春花市拟于2026年2月7日—16日在大良智谷公园,以及东乐路、创智路、智城路路段举行,规划超500个临时经营展位...[阅读全文]
2025-12-02 15:49:52 人气:1862
新名片+1!佛山一区获评“2025活力城区”!
中国新闻周刊发布《2025活力之城IP指数报告》。《报告》以典型城市为样本,综合评估城市IP传播、消费转化、文化内涵...[阅读全文]
2025-12-02 14:45:09 人气:1290
佛山环两江欢乐跑报名即将截止!请确认衣服尺码→
各位跑友们注意啦~2025佛山市环两江欢乐跑报名时间将于12月4日截止。还没搞定衣服尺码的跑友,这篇一定要看...[阅读全文]
2025-12-02 14:34:00 人气:1283
顺德出台“光伏+建筑”指引,政企联动共绘绿色美学!
顺德区作为全省首批25个县域“光伏+建筑”应用试点区域,光伏+建筑装机总容量达171万千瓦,在试点区域中排名第一...[阅读全文]
2025-11-26 11:02:43 人气:2646
农文旅融合发展、民宿运营培训开启,报名→
指在乡村从事农产品种植加工、休闲农业、乡村旅游、农业品牌经营等领域的农民经营者与管理者...[阅读全文]
2025-11-26 10:55:38 人气:2596
高明区,广东省食品工业培育试点县!
省工业和信息化厅公布第三批广东省食品工业培育试点县(市、区、镇)。根据通知内容,经以前名单公示,确定广州市白云区等11个县...[阅读全文]
2025-11-26 10:48:28 人气:2559
广东官宣全省入秋!明天最低4°C!
根据“气候季节划分”标准(GB/T 42074-2022)规定:连续5天的滑动平均气温序列<22℃且≥10℃,...[阅读全文]
2025-11-26 10:34:18 人气:2272
高明招商项目建设再提速!又一高端智能仓储项目动工!
金硕智能仓储设备研发生产总部基地项目动工仪式在高明区专精特新湾隆重举行。项目总投资5.5亿元、占地59亩,将生产仓储设备...[阅读全文]
2025-11-26 10:26:26 人气:2207
佛山市顺德区乐从社区卫生服务中心物业管理服务社会化采购项目招标公告
佛山市顺德区乐从社区卫生服务中心物业管理服务社会化采购项目招标项目的潜在投标人应在广东省政府采购网https://gdgpo.czt.gd.gov.cn/获取招标文件...[阅读全文]
2025-12-06 07:52:52 人气:741
佛山市三水区乐平镇人民医院中药饮片及代煎配送服务(二次)招标公告
中药饮片及代煎配送服务(二次)招标项目的潜在投标人应在广东省政府采购网https://gdgpo.czt.gd.gov.cn/【供应商应从广东省政府采购网(https://gdgpo.czt.gd.gov.cn/)上广东政府采购智慧云平台(以下简称“云平台”)...[阅读全文]
2025-12-06 07:50:55 人气:760
2025年度“两违”整治施工服务(二次)招标公告
2025年度“两违”整治施工服务(二次)招标项目的潜在投标人应在广东省政府采购网https://gdgpo.czt.gd.gov.cn/获取招标文件,并于 2025年12月22日 09时00分 (北京时间)前递交投标文件。...[阅读全文]
2025-12-06 07:48:59 人气:770
佛山地铁站巴士接驳服务招标公告
地铁站巴士接驳服务招标项目的潜在投标人应在广东省政府采购网https://gdgpo.czt.gd.gov.cn/获取招标文件,并于 2025年12月23日 09时00分 (北京时间)前递交投标文件...[阅读全文]
2025-12-06 07:45:54 人气:695
顺德区土地储备发展中心相关地下综合管廊维护管养项目招标公告
顺德区土地储备发展中心相关地下综合管廊维护管养项目招标项目的潜在投标人应在广东省政府采购网https://gdgpo.czt.gd.gov.cn/获取招标文件...[阅读全文]
2025-12-06 07:41:52 人气:728
佛山市顺德区乐从医院布草洗涤服务社会化采购项目招标公告
佛山市顺德区乐从医院布草洗涤服务社会化采购项目招标项目的潜在投标人应在广东省政府采购网https://gdgpo.czt.gd.gov.cn/获取招标文件...[阅读全文]
2025-12-05 08:38:50 人气:774
2025年南海桂城堤围冬修工程(二次)竞争性磋商公告
2025年桂城堤围冬修工程(二次)采购项目的潜在供应商应在广东省政府采购网https://gdgpo.czt.gd.gov.cn/获取采购文件...[阅读全文]
2025-12-05 08:36:14 人气:679
顺德区土地储备发展中心2025年度政府储备土地环境治理项目招标公告
顺德区土地储备发展中心2025年度政府储备土地环境治理项目招标项目的潜在投标人应在广东省政府采购网https://gdgpo.czt.gd.gov.cn/获取招标文件...[阅读全文]
2025-12-05 08:31:11 人气:685
佛山市高明区荷城街道大成路以南、海田路以东网上拍卖出让
本块地其他规划建设要求按《高明区土地使用规划条件》(佛规明设函〔2025〕0128号)执行。二、竞买资格和要求:...[阅读全文]
2025-12-05 08:08:50 人气:493
佛山市高明区西江产业新城秀湾路以南、鳌云路以西网上拍卖出让
商务金融用地、商业用地、娱乐用地为40年。自佛山市高明区西江产业新城管理委员会交地之日起计算使用年限。...[阅读全文]
2025-12-05 08:05:00 人气:696
招10人!三水乐平镇人民医院公开招聘→
佛山市三水区乐平镇人民医院是一家集医疗、急救、预防、康复、教学于一体的多领域、全方位服务的二级综合医院,是佛山市社保定点医院...[阅读全文]
2025-12-04 14:20:41 人气:763
佛山市三水物资集团有限公司公开招聘集团本部及下属企业管理人员等人员公告
佛山市三水物资集团有限公司是佛山市三水区国资局直属的国有综合性企业,成立于2024年。公司以深化国资国企改革为使命...[阅读全文]
2025-12-04 14:07:04 人气:762
高明更合镇官山、高村、界村卫生站招人啦
为进一步提升更合镇官山、高村、界村卫生站的医疗服务水平满足当地群众的医疗卫生需求现面向社会公开招聘执业医师(含助理医师)各一名👇👇👇...[阅读全文]
2025-12-04 11:26:25 人气:780
佛山市高明区2025年第二批公益一类医疗卫生事业单位招聘合同制工作人员公告
根据工作需要,佛山市高明区公益一类医疗卫生事业单位面向社会招聘合同制工作人员23名,现将有关事项公告如下:...[阅读全文]
2025-12-04 11:22:48 人气:480
广东医科大学顺德妇女儿童医院人才招聘计划开启!
广东医科大学顺德妇女儿童医院是集医疗、保健、科研、教学为一体的三级甲等妇幼保健院,是顺德区内首家获省卫健委批准开展人类辅助生殖...[阅读全文]
2025-12-04 11:05:09 人气:475
面向全国高薪礼聘优秀教师丨在这里,遇见更好的自己!
佛山市顺德养正学校是广东拔萃教育集团旗下的九年一贯制民办中小学,拥有20年办学积淀。学校坐落于佛山顺德大良中心城区,地处湾区核心...[阅读全文]
2025-12-04 10:58:52 人气:507
2025年佛山市南海区桂城街道映月中学教师招聘启事
映月中学,创办于1985年,是桂城街道的一所公办初中,坐落于佛山“映月新城”核心区域,隶属于映月湖教育集团...[阅读全文]
2025-12-04 10:54:23 人气:475
佛山市数字产业发展有限公司招聘网络安全员
1.本科及以上学历,计算机科学与技术、软件工程、信息安全等计算机类专业,35岁(含)以下,3年以上网络安全运维或相关领域工作经验...[阅读全文]
2025-12-03 12:05:57 人气:364
禅城区南庄镇吉利中学公开招聘数学教师
根据招聘要求,有意者请将下列所需材料压缩并以邮件形式发送至禅城区南庄镇吉利中学邮箱:fsjlzx@163.com报名。压缩文件命名格式要求...[阅读全文]
2025-12-03 12:03:01 人气:352
佛山市第一人民医院公开招聘工作人员多名
报名截止时间:博士后岗:即日起至岗位招聘额满为止;医护技岗:2025年12月14日;行政岗位:2025年12月14日。...[阅读全文]
2025-12-03 11:03:49 人气:364
佛山市顺德区景良投资发展有限公司采用网上竞价方式佛山市顺德区大良街道红岗甘源六街周边地块三等2宗地块出租项目(二次)
佛山市顺德区景良投资发展有限公司采用网上竞价方式佛山市顺德区大良街道红岗甘源六街周边地块三等2宗地块出租项目(二次)...[阅读全文]
2025-12-05 08:28:09 人气:617
南海丹灶镇东升社区罗村经济社上桥西1号、2号农用地租赁公告
标的物实行先缴交租金后使用的原则,租金一年支付一次,首年租金须于合同签订之日起 15 天内一次性缴纳,并且之后每年度的租金在上一年度租期的最后一天前缴纳下一年度的租金...[阅读全文]
2025-12-05 08:23:35 人气:643
南海丹灶镇联沙沙墩冼外海滩涂农用地租赁公告
标的物实行先缴交租金后使用的原则,租金一年支付一次,首年租金须于合同签订之日起 15 天内一次性缴纳,并且之后每年度的租金在上一年度租期的最后一天前缴纳下一年度的租金...[阅读全文]
2025-12-05 08:18:21 人气:668
南海里水镇原南缘厂宿舍生活区租赁项目
竞得人竞得租赁物后,竞得人与出租方、佛山市南海区里水镇金利村灶岗股份合作经济社另行签订三方协议,租金由出租方和金利村灶岗股份合作经济社各占50%,...[阅读全文]
2025-12-05 08:16:23 人气:635
南海里水镇原南缘厂生产区租赁项目
租金收取方式:竞得人每月15日前支付当月租金的50%给出租方,出租方收取租金开具有效发票 ,另租金的50%支付给金利村灶岗股份合作经济社作为租赁物管理费...[阅读全文]
2025-12-05 08:15:09 人气:619
佛山市高明区荷城街道大成路以北、海田路以东网上拍卖出让
被自然资源管理部门、佛山市中级人民法院列入土地交易黑名单的单位或个人,属于被执行人或被相关征信机构确认为失信人的;属于因用地者自身原因导致土地闲置...[阅读全文]
2025-12-05 08:12:25 人气:660
佛山市高明区荷城街道高富一路以南、海天大道以东网上拍卖出让
本宗地以“标准地”模式出让,建设项目需符合产业类型、固定资产总投资、税收标准等方面的要求。有关本宗地开发建设的具体要求详见《国有建设用地投资开发监管协议》...[阅读全文]
2025-12-05 08:10:31 人气:194
佛山市顺德区均安镇天连均榄路工业区二期A1地块网上挂牌出让
1.本宗地以“标准地”模式出让,需符合产业类型、总投资、固定资产总投资、税收标准等方面的要求。...[阅读全文]
2025-12-05 07:59:37 人气:167
佛山市三水区云东海街道兴业路以北、大塱涡涌以南地块网上拍卖出让
经佛山市人民政府批准,受佛山市自然资源局三水分局委托,本中心将对下列地块的国有建设用地使用权进行网上拍卖出让...[阅读全文]
2025-12-05 07:57:41 人气:166
南海丹灶镇丹金大道南侧农用地租赁公告
(1)、第一年租金(12个月租期):承租方须在合同签订之日起20日内一次性缴清;(2)、第二年至第五年(每年度均对应12个月租期)...[阅读全文]
2025-12-01 09:03:00 人气:814
双节寻味顺德乐从!这份私房菜清单藏着 “世界美食之都” 的地道镬气!
红馆喜宴一茶两饭市,茶点堪称一绝,融合了中西式的精华,既有传统中式点心的韵味,又有西式点心的精致新颖,每一款点心都是味蕾的惊喜。...[阅读全文]
2025-10-01 08:30:59 人气:11578
佛山首条牛肉美食街来了!国庆开街!
该项目位于高明区荷城街道三洲兴明路,紧邻肉联厂,依托得天独厚的地理优势,构建了“屠宰——加工——餐饮”一体化供应链...[阅读全文]
2025-09-30 10:54:41 人气:11609
佛山早茶地图大公开!本地人强推这几家,味道真的绝了!
说到饮早茶,肯定要到老字号才够情怀。位于禅城区升平路的天海酒家创始于20世纪初,曾是佛山“四大酒家”之一...[阅读全文]
2025-09-15 10:22:35 人气:3283
南海桂城林岳吊丝丹竹笋入选“国字号”!南海唯一!
三山林岳处于南番顺的几何中心,三面环水,一条“冬瓜窿”河流经林岳,串起了番禺、南海和顺德。依河围栏形成的林岳...[阅读全文]
2025-09-13 10:44:20 人气:2251
来禅城吃啥好?地标美食清单速存!
将鱼肉与木耳丝、胜瓜丝、冬菇丝等多种配料入锅烩制,宛如一场美食交响乐,随着烹制羹体变得绵密,起锅时再撒上榄仁、葱花和生磨胡椒粉调...[阅读全文]
2025-09-11 15:09:53 人气:1731
佛山「街头牛杂地图」更新了,吃一周都不重样!
已经开了30多年的牛杂老店,没有店面,就是一辆简单的手推车+几张折叠台,每天下午3点开档。牛杂焖得相当绵软入味,加上秘制的蒜蓉辣椒酱和海鲜酱...[阅读全文]
2025-09-01 08:46:30 人气:3904
三水十大好食材出炉!白坭产黑皮冬瓜、鹿茸菇入围!
三水黑皮冬瓜是广东省首个蔬菜类证明商标和佛山市首个农产品证明商标。2016年,获得农业部颁发的“农产品地理标志”证书...[阅读全文]
2025-08-29 09:13:37 人气:4693
佛山五区糖水地图来啦!从老字号到网红店,一键收藏→
在禅城提起糖水,十个本地人九个会指向燎原路!开放式店面、三叶吊扇、清一色“白衫”阿叔……几十年如一日的老广风情!芝麻糊浓滑如绸...[阅读全文]
2025-08-11 10:49:03 人气:1855
佛山年夜饭之珍馐美馔与祥瑞象征
在佛山,白切鸡是年夜饭必不可少的一道菜。选用优质的三黄鸡,经过精心处理后,用热水浸熟,保持了鸡肉的鲜嫩和原汁原味。鸡皮金黄爽滑...[阅读全文]
2025-01-28 09:03:45 人气:7068
66道佛山地标美食正式授牌
近日,2025佛山市“品味佛山 焕新过年”系列促消费活动启动,66道佛山地标美食及相关认定餐饮经营企业被正式授牌...[阅读全文]
2025-01-21 10:12:27 人气:7145
这些房地产广告不能发!佛山发布合规指引!
本指引所称房地产广告,指房地产开发企业、房地产权利人、房地产中介服务机构发布的房地产项目预售、预租、出售、出租、项目转让...[阅读全文]
2025-11-26 10:39:05 人气:2287
佛山出台12条楼市措施!即日起施行!
为深入贯彻落实党中央、国务院决策部署,适应房地产市场供求关系新变化,用好城市调控自主权,持续巩固房地产市场稳定态势...[阅读全文]
2025-11-19 10:59:42 人气:3356
南海九江业主喜提小区公共收益33万
南海区九江镇誉江华府小区1766户居民首次领取到小区公共收益“分红”总金额达33万元。这笔收益的绝大部分按“每户150元”的标准直接派发给业主...[阅读全文]
2025-11-11 10:47:04 人气:4502
千套保质保价房定心、交易热度攀升!2025 佛山好房节绘就“安居梦”新图景!
10月的佛山,秋意初显,东建・明德城营销中心内却暖意融融——不少市民围在沙盘前仔细咨询,销售人员手持户型图耐心讲解...[阅读全文]
2025-10-24 10:03:48 人气:7469
南海村民喜提超千套回迁房!年内交付!
桂城街道夏北社区洲表村开展首期回迁安置住宅物业抽签选房办法表决,最终以87.79%同意率通过,意味着洲表村将根据该办法开展摇号分房...[阅读全文]
2025-10-23 14:44:20 人气:7648
禅城首个配售型保障房项目封顶,预计明年投入使用
禅城首个配售型保障房项目——安然居顺利封顶。该项目位于季华商务圈核心地带,是佛山首批计划配售型保障房建设项目之一,预计2026年建成投入使用...[阅读全文]
2025-09-19 08:23:18 人气:1714
“2025佛山好房节”将在佛山中欧中心正式启动
在“好房子”首次被写入2025年国务院《政府工作报告》的政策背景下,佛山整合政府、媒体、房企、中介、银行等各方资源,构建“政策支持-舆论引导-品质供给-服务保障-金融支持”...[阅读全文]
2025-09-12 09:30:10 人气:1685
租房押金不得随意扣减!租房新规要来了
01、用于出租的住房应当符合建筑、消防等相关规定和强制性标准,不得危及人身安全和健康。02、厨房、卫生间、阳台、过道、地下储藏室、车库等非居住空间不得单独出租用于居住。...[阅读全文]
2025-09-11 09:04:55 人气:1840
高明购房优惠补贴开通在线申报
2025年高明区购房优惠补贴申报已开通在线办理。即日起,符合补贴申报条件的购房人可通过“佛山扶持通”平台进行在线申报。...[阅读全文]
2025-09-09 08:24:41 人气:2476
高明开展商品住房销售优惠补贴活动
9月1日至11月30日,高明区开展2025年度新建商品住房销售优惠补贴活动。活动期间,市民购买高明区内新建商品住房单套房屋税前最高补贴1万元...[阅读全文]
2025-09-01 09:20:56 人气:4745
2025第九届中国陶瓷创意周即将启幕
2025第九届中国陶瓷创意周将于12月5日-11日在佛山美陶湾全域启幕,涵盖艺术展览、赛事活动、文创市集、音乐表演等各类活动...[阅读全文]
2025-12-02 15:06:10 人气:1272
佛山巾帼优品展销活动即将举行
11月20-22日10:00-20:00,23日10:00-14:00,佛山东平保利洲际酒店一楼大堂将开设佛山巾帼优品展销专区...[阅读全文]
2025-11-20 14:49:54 人气:3129
双十一佛山车展来了!11月7-9日品牌齐聚,让利空前!
为持续激发市场活力,释放消费潜力,助力佛山市社会消费品零售总额稳步增长,2025第二届汽车消费季·佛山市双十一惠民车展,将于2025年11月7日至11月9日...[阅读全文]
2025-11-07 14:52:19 人气:5324
2025 顺德茶业博览会(大良站)启幕!
当中华茶文化遇上大湾区消费活力,一场属于茶人的盛会即将在顺德绽放!2025 顺德茶业博览会(大良站)以 “茗聚顺德 匠蕴茶香” 为主题...[阅读全文]
2025-11-06 14:46:49 人气:5303
第二届千灯湖青年戏剧节来啦!11月7日开票!
2025-2026千灯湖青年戏剧节媒体面对面活动在本年度戏剧节的主会场——桂城夏漖粮园举办。据透露,本届千灯湖青年戏剧节将从今年11月延续至明年8月举行...[阅读全文]
2025-11-06 07:54:58 人气:5344
2025顺德珠宝时尚文化节12月初启幕!打造“美丽经济首发站”!
2025顺德珠宝时尚文化节新闻发布会在顺德举行,正式宣布以“顺德珠宝 金彩钻放”为主题的文化节,将于12月5日至7日在顺德伦教金福盛黄金珠宝创新生态城举办...[阅读全文]
2025-10-30 15:55:38 人气:1067
2025中国氢能产业大会将在南海举行
偶爱你杯“氢松游・乐生活”系列主题体验活动通过“两游一赛一集市”,带你走进南海氢能全民体验新时代。参会嘉宾和报名的市民将骑氢能两轮车穿行...[阅读全文]
2025-10-21 09:35:42 人气:7936
第43届佛山陶博会来了
第43届中国(佛山)陶博会在禅城拉开帷幕。本届陶博会以“革新2.0”为主题,在中国陶瓷城、中国陶瓷卫浴总部、佛山国际会议展览中心三大展馆同步开展...[阅读全文]
2025-10-20 09:19:57 人气:7122
2025国际花园节定档顺德!万名造园人齐聚,30+园艺市集展 !
为了让花园设计师能有更好的展示空间,也是让更多热爱花园的伙伴与行业深入交流,让每个花园人能更好地传播美好花园生活理念...[阅读全文]
2025-10-14 11:12:42 人气:3723
2025中国氢能产业大会,10月22日南海见!
本届中国氢能产业大会由中国国际经济交流中心主办,会议以“创新领航·氢链全球”为主题,邀请各界嘉宾共同探讨氢时代产业发展新动向...[阅读全文]
2025-09-30 10:34:50 人气:6824
开通倒计时!广州白云⇌清远30分钟!
位于广州白云区、花都区境内,正线全长22公里,线路自广州白云站引出,经广州江高至广州北站,设广州白云站城际场、白云湖站、江高站、神山站4座车站...[阅读全文]
2025-11-19 14:50:22 人气:3346
周末来三水,开启你的上天入地极限冒险!
当深蓝矿湖化身潜水秘境,当森林上空划过飞行轨迹,当国际赛道响起引擎轰鸣……一场关于极限、潮流与自然生态的激情碰撞...[阅读全文]
2025-10-18 07:23:15 人气:8411
广州地铁“看海专列”,安排上了
2025年8月11日至9月11日,《广州市海岸带及海洋空间规划(2021—2035年)》(公示草案)通过网站留言、邮件等渠道公开征求意见,该处公布了采纳的3条意见...[阅读全文]
2025-09-22 14:12:27 人气:12521
番禺-白云机场北即将通车!31分钟直达白云机场!
广州东环城际铁路(番禺-白云机场北)及琶莲城际铁路顺利完成按图行车以及“肇庆-飞霞”“惠州北-飞霞”长距离贯通测试...[阅读全文]
2025-09-18 11:00:55 人气:1563
增天高速穿越4个区,这条高速预计今年通车!
增天高速总体呈东西走向,起于增城区朱村街,终于白云区太和镇,线路全长约38.6公里,双向六车道,设计速度100公里/小时。...[阅读全文]
2025-08-27 16:09:45 人气:3940
广州首家市内免税店来了!刚刚开业,全场打折!
广州市内免税店由中国免税品(集团)有限责任公司、岭南集团旗下两家子公司广州市广百股份有限公司、广州岭南集团控股股份有限公司...[阅读全文]
2025-08-27 08:22:38 人气:4619
广州出台“商转公贷款”新政
广州住房公积金管理中心发布《广州住房公积金管理中心关于印发广州商业性个人住房贷款转住房公积金个人住房贷款实施办法(暂行)的通知》...[阅读全文]
2025-08-21 08:56:46 人气:2201
广州地铁十三号线鱼珠至天河公园段今年开通
广州地铁集团组织媒体记者前往十三号线二期天河公园、珠村等车站探营。线路二期首通段将开通至天河公园站,与环线(十一号线)、二十一号线实现三线换乘...[阅读全文]
2025-08-08 08:55:03 人气:8807
广州站⇄广州南站,这条线路有新进展!
新建广州站至广州南站联络线工程——设计开挖直径达12.86米的“天佑号”大型盾构机23日在广州正式始发,...[阅读全文]
2025-07-31 10:13:35 人气:6010
提前开放!广州地铁实施“弹性开站”!
今年7月1日,铁路广州白云站正式升级为广东普速列车核心枢纽,30对普速列车从广州站整体迁入。为更好地服务暑期出行旅客...[阅读全文]
2025-07-30 14:57:26 人气:4682
国内气动钉龙头落子南海狮山
华尖公司计划投资5亿元,在现有气动钉及相关五金产品制造基础上,进一步拓展新型高性能气动钉产品和配套工具的研发与生产,同时加强进出口贸易业务和相关技术服务...[阅读全文]
2025-12-04 14:29:11 人气:1004
三只松鼠华南总部动工!未来将辐射东南亚市场!
佛山市正式发布《佛山市环西江—北江区镇村高质量发展先行区总体规划》,明确提出将构建“三核、一轴、三带、四区、多节点”的产业空间格局...[阅读全文]
2025-11-24 16:30:41 人气:2560
造船造车场馆装修 佛山朗顿往铝蜂窝材料产业板块发力
近日,柳州百里柳江游船项目确定委托佛山市朗顿蜂窝材料有限公司,安排船用铝蜂窝材料生产。朗顿公司总经理黄焯超说,这是柳州船东经过多次考察后得出的结...[阅读全文]
2025-11-21 11:00:24 人气:3101
南海圣托研发大厦封顶
位于南海区桂城街道的圣托研发大厦在瀚天大湾区智造产业科技园正式封顶。大厦总建筑面积约14000平方米,仅用168天实现主体完工...[阅读全文]
2025-11-20 14:58:57 人气:3199
清溢光电南海基地投产!总投资35亿元!
深圳清溢光电股份有限公司(以下简称“清溢光电”)“平板显示及半导体用掩膜版”佛山生产基地项目投产仪式在南海区丹灶镇隆重举行。...[阅读全文]
2025-11-17 10:19:10 人气:3837
顺德低空经济,再落关键一子!总投资50亿元!
中通快递集团以38142万元成功竞得顺德区均安镇畅兴工业园三期纬二路南侧地块,标志着中通集团大湾区(佛山)空地一体智慧运营中心项目正式落户顺德...[阅读全文]
2025-11-11 10:49:34 人气:4613
国内防爆电器龙头企业落户高明,填补产业空白!
国内防爆电器领域代表企业——广东英鹏环境设备有限公司(下称“英鹏公司”)成功竞得佛山市高明区专精特新湾30亩工业用地...[阅读全文]
2025-11-06 14:19:35 人气:4628
广东洛梵狄一项两轮出行安全专利荣获“中国专利优秀奖”
广东洛梵狄智能科技有限公司凭借“旋转锁止机构及其应用的车锁和锁止控制方法”专利技术荣获中国专利优秀奖...[阅读全文]
2025-11-06 14:13:38 人气:3332
超级工厂+1,总投资超10亿元!悍高独角兽五金智造基地奠基!
悍高独角兽五金智造基地在顺德杏坛奠基。项目占地面积107.7亩,投资规模超10亿元,未来将建成总建筑面积超25万平方米的一体化超级工厂...[阅读全文]
2025-11-06 07:51:14 人气:2821
技术创新 产品创新 广东洛梵狄荣获专精特新"小巨人"称号
近日,工信部发布第七批专精特新“小巨人”企业公示名单,广东共有691家企业入围,数量位居全国前列,创历史新高。广东洛梵狄智能科技有限公司名列其中...[阅读全文]
2025-10-28 15:01:10 人气:4382
佛山市住房公积金管理中心关于下调个人住房公积金贷款利率的通知
根据《中国人民银行关于下调个人住房公积金贷款利率的通知》要求,自2025年5月8日起,调整个人住房公积金贷款利率,现就我市有关事项通知如下:...[阅读全文]
2025-05-08 09:36:06 人气:4413
佛山市个人住房公积金贷款利率下调!
佛山市住房公积金管理中心发布通知称,根据《中国人民银行关于下调个人住房公积金贷款利率的通知》要求,自2024年5月18日起,下调个人住房公积金贷款利率0.25个百分点...[阅读全文]
2024-05-20 09:41:59 人气:18652
佛山住房公积金提取有新变化→
为进一步整合民生服务资源,加快推进民生用卡服务集成融合,佛山市住房公积金管理中心增加“佛山市社会保障卡”作为住房公积金提取划账银行账户...[阅读全文]
2023-11-02 11:26:54 人气:35088
佛山住房公积金新政8月起实施
据佛山市住房公积金管理中心消息,《佛山市住房公积金管理中心关于阶段性提高个人住房公积金贷款额度的通知》将于8月1日起实施...[阅读全文]
2023-07-25 14:59:21 人气:37267
在外市缴存公积金,这样也能申请贷款!
登录佛山市住房公积金管理中心网站【个人网上办事大厅(入口)】→主借款人登录→【我要办理】→【异地缴存明细申报】...[阅读全文]
2023-07-04 12:25:37 人气:38601
租房提取公积金有变化!7月1日起,最高可提取超6万元!
根据《佛山市住房公积金管理中心关于调整佛山市提取住房公积金支付房租有关事项的通知》(佛房金管〔2023〕29号),现将佛山市2023年度...[阅读全文]
2023-06-30 08:08:22 人气:38761
佛山公积金贷款上限拟提至50万/人,夫妻最高可贷100万
佛山市住房公积金管理中心发布《关于阶段性提高个人住房公积金贷款额度的通知(征求意见稿)》。其中提出,缴存职工个人申请的...[阅读全文]
2023-06-28 15:09:15 人气:35503
7月起多孩家庭住房公积金额度更高!提取额度上调好消息!
为贯彻落实党中央“租购并举”的决策部署,支持职工合理住房需求,根据《住房公积金管理条例》有关规定以及《住房城乡建设部 财政部 人民银行关于放宽提取住房公积金支付房租条件的通知》...[阅读全文]
2023-06-26 01:12:36 人气:37914
佛山职工租房提取额度上调!下月起公积金有新变化
职工在本市连续足额缴存住房公积金满3个月,本人及配偶在本市无自有住房且租赁住房的,可提取夫妻双方住房公积金支付房租...[阅读全文]
2023-06-16 10:06:06 人气:39786
住房公积金最新相关问题解答
在本市连续足额缴存住房公积金满3个月”是指职工在本市开设账户满3个月且已连续足额缴存住房公积金满3个月...[阅读全文]
2023-06-02 09:05:55 人气:40839
育儿补贴申领正式全面开放!入口→
国家卫生健康委9月8日举行新闻发布会。会上介绍,今天开始,育儿补贴申领正式全面开放,可通过支付宝、微信和各省份政务服务平台线上申领...[阅读全文]
2025-09-09 08:15:03 人气:1877
高温作业补贴来了!每人每月300元!
最近的天气又湿又热;从事高温作业的小伙伴请注意;什么是高温津贴?高温津贴是从事高温作业的劳动者,依法享受的岗位津贴。...[阅读全文]
2025-05-09 10:50:01 人气:3838
每人2000元!佛山发放创业带动就业补贴!
根据佛山市创业带动就业补贴申领指南,初创企业招用3人(含3人)以下的,按每人2000元给予补贴;招用4人以上的...[阅读全文]
2025-03-27 09:05:32 人气:5925
2025年度佛山住院起付标准及报销比例公布!
起付标准及报销比例:(一)起付标准以上、最高支付限额以下的纳入统筹基金支付范围的医疗费用按以下比例进行报销:...[阅读全文]
2025-03-18 09:32:01 人气:9875
佛山人才,租房有补贴!别忘了复核→
您此前已领取过租房补贴,但当前工作单位与资格申请时不一致,发生过同区工作单位变更,此时您应先完成【同区变更单位申请】后...[阅读全文]
2024-07-06 07:43:33 人气:29022
禅城区祖庙街道上门提供养老待遇资格认证服务
在祖庙街道行政服务中心工作人员的耐心服务和指导下,通过智能手机人脸识别等操作或现场收件等形式,60多名老人顺利完成了养老待遇资格认证...[阅读全文]
2024-03-31 08:42:27 人气:26562
3月21日开放参保!2024年“健康·佛医保”来啦
连续参保四年、三年或者两年无理赔的,医保目录内个人负担费用补偿、医保目录外个人自费费用补偿起付线分别下调...[阅读全文]
2024-03-19 14:57:59 人气:16739
一次申报、待遇直享!工伤保险“多件事一次办”全面升级
在佛山市社会保险基金管理局、市政务服务数据管理局、市行政服务中心的指导下,南海区作为争先示范区,从职工办事的难点堵点出发...[阅读全文]
2024-01-16 09:47:33 人气:31706
佛山新市民在支付宝办理居住证等业务,可领取专属医疗保险!
符合相关条件的新市民通过支付宝“佛山新市民服务通”在线办理相关业务,专享医疗保险投保后前两个月免费体验,包含好医保·门诊险产品以及好医保·长期医疗(0免赔)产品...[阅读全文]
2024-01-09 10:43:45 人气:30514
禅城社保推行“智能语音客服” 实现“政策找人”精准高效
养老保险待遇核定、养老资格认证,关系着养老待遇能否按时发放,是退休长者最为关切的事情。为满足群众需求...[阅读全文]
2023-12-30 11:21:11 人气:32770
最新通告!原肇庆9村村民换佛山户口、身份证!
11月9日(含当日,下同)前,9个行政村的户政业务由肇庆市公安局高要分局蛟塘派出所负责办理,按照肇庆市的有关规定执行。11月10日至11月16日...[阅读全文]
2025-11-03 09:53:42 人气:5754
入户登记即将启动,请积极配合
025年全国1%人口抽样调查正在进行,11月1日-11月15日,调查员将进行入户登记。调查内容为人口和住户的基本情况,主要包括姓名、公民身份号码...[阅读全文]
2025-10-21 09:12:12 人气:7835
禅城区2025年度积分入户指标数和分配方案的公告
根据《佛山市人民政府办公室关于印发佛山市2025年度积分入户指标数和分配方案的通知》(佛府办函〔2025〕1号)的文件精神...[阅读全文]
2025-01-14 15:16:01 人气:9686
佛山市2025年度积分入户指标数最新出炉
2025年度积分入户指标数为5000个,其中禅城区800个、南海区1900个、顺德区2000个、高明区100个、三水区200个...[阅读全文]
2025-01-10 09:30:45 人气:7457
租房也能入户!符合条件当场办理!
申请人、随迁人的居民身份证(年满16周岁或以上必须提供)、居民户口簿。属集体户的,提供本人的常住人口登记卡...[阅读全文]
2024-10-18 12:23:09 人气:11354
佛山实施新政后,居住半年以上就能入户!
本市持自有合法产权住宅房屋的非本市户籍人员,可以在房屋所在地申请入户,共同居住生活的配偶、未成年子女可以随迁...[阅读全文]
2024-07-11 07:45:23 人气:27156
佛山户籍新政实施首月,申请人数升升升
佛山市发布了《佛山市人民政府办公室关于稳定居住就业入户事项调整的通知》(佛府办〔2024〕7号),自发布之日起施行...[阅读全文]
2024-06-28 07:57:44 人气:30305
佛山迎来新市民入户高峰
自5月13日佛山开始实施稳定居住就业入户新政以来,新市民入户申请积极性爆棚,佛山不少行政服务中心预约爆满。数据显示...[阅读全文]
2024-05-17 14:58:43 人气:17073
佛山入户新政解答:持有公寓可以入户吗?在哪办理?
从5月13日开始就可以申请办理。线上请到“粤居码”微信小程序申请(选择“其他户籍业务”—“市外迁入”—“稳定居住就业”)...[阅读全文]
2024-05-16 08:31:46 人气:16554
南海桂城新市民积分入户申请须知→
具有大学本科以上学历或者中级及以上专业技术资格且年龄在50周岁以下的,不受1年社保限制,申请时上1个自然月起在我市缴纳社会保险费即可按照...[阅读全文]
2024-05-13 09:47:07 人气:16410
佛山中考改革方案征求意见:2027年起满分700分!化学比重调整!
12月2日,佛山发布《佛山市教育局关于深化高中阶段学校考试招生制度改革的实施意见(公开征求意见稿)》 意见的公告。...[阅读全文]
2025-12-04 14:50:29 人气:946
关于普惠托育收费,广东出新规
广东省发展改革委、广东省教育厅、广东省卫生健康委近日联合发布《关于进一步完善价格形成机制 支持普惠托育服务体系建设的通知》...[阅读全文]
2025-11-25 15:18:31 人气:2393
秋假满意吗,春假什么时候放?佛山市教育局邀您建言
大家好!很开心和您共同见证佛山百万孩子人生中第一个秋假,秋假引发的共鸣已成为家校共育中最动人的回响。秋假期间,有些孩子在祖庙感受生生不息的功夫精神...[阅读全文]
2025-11-24 16:37:35 人气:2413
顺德云鹭“上市小镇”高级中学+1!2800个学位!
佛山市顺德区英华高级中学(暂定名)在顺德云鹭片区伦教永丰片举行启动仪式。作为片区公共服务配套升级的关键项目,该校将提供2800个优质学位...[阅读全文]
2025-11-21 08:07:20 人气:2726
事关学生体质强健!“二十条”举措发布!
近日,教育部等五部门联合印发《关于实施学生体质强健计划的意见》,以强健学生体质、促进身心健康为目标,从深化体育教学改革、健全训练竞赛与人才培养体系...[阅读全文]
2025-11-20 14:37:58 人气:3037
免学费!南海大沥近百门特色课程报名→
1. 招生对象:4-16岁,符合各课程年龄要求的少年儿童。2. 报名科目:每位孩子最多可自选3个不同科目的课程(注意:同一品牌机构限报1科,报名后不可更换科目)。...[阅读全文]
2025-11-19 15:08:21 人气:3301
教育部最新通知:为中小学教师减负!
近日,教育部印发《关于进一步减轻中小学教师非教育教学负担若干措施的通知》,从严格规范发文审核、清单管理督查检查、优化社会事务进校园...[阅读全文]
2025-11-19 14:54:57 人气:3332
2026年第一次高中学考佛山市报名安排来了!
2026年第一次广东省普通高中学业水平合格性考试将于2026年1月8日至10日进行,考试科目为语文、数学、英语、思想政治、物理、历史、地理...[阅读全文]
2025-11-11 15:23:14 人气:4524
为中小学教师减负!教育部发布8条措施!
近日,教育部印发《关于进一步减轻中小学教师非教育教学负担若干措施的通知》,从严格规范发文审核、清单管理督查检查、优化社会事务进校园“白名单”制度...[阅读全文]
2025-11-11 10:59:50 人气:4540
三水区西南街道2026年秋季公办小学一年级招生“预报名”公告
为了提前做好西南街道2026年秋季公办小学一年级招生工作准备,采集适龄儿童关键信息,摸清学位需求实际,为科学制订2026年秋季公办小学一年级招生方案提供数据支撑...[阅读全文]
2025-11-04 16:31:49 人气:5651
“佛山老字号”再添28家新成员
佛山市第六批“佛山老字号”认定评审工作已顺利完成,并经过社会公示认可。本次共有28家本土企业及其品牌被认定为“佛山老字号”...[阅读全文]
2025-11-26 10:14:02 人气:2236
全国首个功夫宗师主题动态庙会落地佛山
河南少林鹅坡教育科技集团作为国内知名的文武教育及文旅演艺集团,曾参加国庆七十周年群众大联欢、杭州亚运会开幕式、世界大学生运动会开幕式...[阅读全文]
2025-11-20 14:45:58 人气:3184
省级非遗“均安关帝侯王出游”即将举行
省级非遗“均安关帝侯王出游”将于10月24日(农历九月初四)至11月9日举行,持续17天。这是顺德区均安镇一项延续170多年的传统民俗...[阅读全文]
2025-10-21 09:41:30 人气:8100
南海西樵非遗周来啦!佛山秋色巡游新亮点→
2025“非遗传承‘樵’好玩”西樵非遗周以“非遗活化+场景消费”为核心模式,打破传统非遗展示的静态局限,通过“体验式参与、游戏化互动、年轻化表达”三大路径...[阅读全文]
2025-10-11 10:29:49 人气:9721
国庆长假来南海西樵,日夜狂欢不重样 游玩全攻略→
国庆长假来西樵,日夜狂欢不重样🤩游玩全攻略→ #这个中秋国庆去哪玩!不用远行,大湾区出游就来好玩西樵🥳...[阅读全文]
2025-10-02 08:13:30 人气:4936
南海西樵香云纱亮相国家级年会,惊艳丹寨!
第三届中国非物质文化遗产保护年会暨第四届丹寨非遗周 “风起岭南・云纱入时” 非遗时尚之夜在丹寨万达小镇开启。西樵 “万象有衣” 品牌亮相...[阅读全文]
2025-09-23 09:20:54 人气:12251
关帝出巡“好墟冚”,汾江河再现彩龙竞渡
当天上午,水上关帝庙前旌旗招展、鼓乐喧天,河岸两旁挤满了前来一睹庙会风采的市民游客。悠扬粤剧乐声中,彩龙龙船护送“一王五将”...[阅读全文]
2025-09-15 15:06:21 人气:1877
来禅城祖庙赴一场庙会之约,寻一城古镇风情!
从地道小吃到潮流餐厅,从文艺小店到复古茶馆,每一处都能给你带来不一样的惊喜。玩累了也不用担心,贴心的住宿推荐帮你解决后顾之忧...[阅读全文]
2025-09-11 09:45:53 人气:2098
塔坡庙会将于9月12日-9月14日开锣
2025乙巳年塔坡庙会定于9月12日-14日14:00-22:00在禅城区塔坡公园、兆祥公园举行,现场将有鱼灯巡游、龙狮比赛、功夫表演等精彩活动...[阅读全文]
2025-09-03 09:00:15 人气:3085
三水十大好食材领“鲜”湾区!地标土特产集结!
材出三水,鲜在三水! 为进一步推介特色农产品,提升“土特产”附加值,中共佛山市三水区委宣传部、佛山市三水区农业农村局联合南方+三水频道开展“三水区十大好食材评选”...[阅读全文]
2025-08-28 15:26:16 人气:3833
三水升级版“马尔代夫”要来了!预计2026年开业!
作为白坭镇属国资平台,白霓文旅牵头整合1700亩西江岸线核心资源,以“市场需求为核心锚点,政企协同为核心动能”...[阅读全文]
2025-11-26 10:43:54 人气:2283
禅城美陶湾“游朱紫”入选2024“非遗融入现代生活”典型创新实践名单
近日,在云南省大理州举办的2025非遗品牌活动推广周——非遗品牌建设研讨活动上,中国旅游出版社正式发布了2024“非遗融入现代生活”...[阅读全文]
2025-11-26 10:19:37 人气:2255
泡汤泉、品老酒、游桃园!南海狮山将有全新文旅项目迎客!
位于狮山大桃园片区的“双蒸1821酒庄”与“枫丹白鹭”酒店联合打造的洞藏项目正式启幕。项目依托南国桃园天然溶洞资源...[阅读全文]
2025-11-25 15:35:12 人气:2459
顺德云鹭湿地博物馆,摘得“建筑界奥斯卡”奖!
世界建筑节(World Architecture Festival,简称WAF),是国际建筑界规模最大,声望最高的评选及颁奖盛典典范之一,被誉为建筑界的奥斯卡...[阅读全文]
2025-11-24 15:55:03 人气:2529
“岭南文化精致小城”顺德 C位出道了!
“食在广州,厨出凤城。”世界美食之都——顺德以博采众长的烹饪技艺见长,以清、鲜、爽、嫩、滑为特色美食,征服了无数食客的味蕾...[阅读全文]
2025-11-23 08:10:35 人气:2732
顺德陈村NCC公园二期全面开放,文旅推介会即将启幕!
谁能想到,如今水清草绿的公园,曾经是闲置鱼塘与待优化地块?改造前,这里的土地资源未得到充分利用,也缺乏完善的休闲配套,难以满足居民就近休憩的需求...[阅读全文]
2025-11-22 09:14:11 人气:2364
西樵柏山村:古驿藏文脉 狮武续芳华
西樵摄影协会自发策划组织了一场别开生面的西樵大同柏山村文体传承专题摄影活动。十多位摄影爱好者走进这座历史悠久的古村...[阅读全文]
2025-11-19 14:57:41 人气:1360
268元起,在西樵山“打飞的”!玩出新高度!
“南海城飞•双江巡礼”岭南水韵空游项目自试运营以来,深受广大游客喜爱。为呈现更极致的空中视野与人文风光,项目方全面优化航线及服务...[阅读全文]
2025-11-19 14:44:55 人气:1277
佛山遛娃好去处+1,限时免费开放!
第十九届佛山市农业良种良法展示推广活动暨第二十四届广东种业博览会佛山分会场将于2025年11月至2026年1月举行...[阅读全文]
2025-11-07 15:07:26 人气:3235
游园会+养生集市+社交派对,免费活动上新! | 周末游玩指南
龙舟赛、社交局、歌舞表演、养生集市......这些新潮又好玩的活动。趁着周末快来解锁吧~...[阅读全文]
2025-11-07 15:00:24 人气:2828
佛山市顺德区佛山福盈酒店:豪华与舒适的典范
酒店的外观气势恢宏,内部装饰豪华典雅,充满了现代时尚的气息。步入大堂,高挑的空间、璀璨的水晶吊灯以及精美的大理石地面,营造出奢华而温馨的氛围...[阅读全文]
2024-09-18 08:38:46 人气:16401
佛山市顺德区凤佛山依家精品酒店:精致体验,宾至如归
酒店的外观设计独具特色,融合了现代与当地文化元素,给人留下深刻的印象。步入大堂,宽敞明亮的空间、高雅的装饰和热情的服务人员...[阅读全文]
2024-09-18 08:02:05 人气:15776
佛山新颖宾馆:舒适与便捷的休憩之所
宾馆地理位置优越,交通便利。周边有多条公交线路,临近[主要交通枢纽],方便宾客前往顺德区的各个景点和商业中心...[阅读全文]
2024-09-06 08:31:10 人气:18318
佛山雅致宾馆:顺德的温馨驿站
宾馆地处顺德区的繁华地段,周边交通十分便利,距离[主要交通枢纽或地标]仅[距离]。无论是商务出行还是休闲旅游...[阅读全文]
2024-09-06 08:28:28 人气:18874
维也纳酒店(佛山顺德伦教店):舒适与品质的栖息之所
酒店地理位置优越,交通便利。周边配套设施齐全,临近商业中心、旅游景点和交通枢纽,方便宾客出行和购物娱乐...[阅读全文]
2024-09-05 11:19:42 人气:18836
佛山泓丰酒店:舒适与品质的完美邂逅
酒店的外观设计独具特色,融合了现代与传统的元素,给人留下深刻的印象。步入大堂,宽敞明亮的空间、精致的装饰和热情的服务...[阅读全文]
2024-09-01 15:26:59 人气:19265
城市便捷酒店(龙江会展中心店):顺德的舒适驿站
酒店的外观设计简约大方,内部装修精致典雅。步入大堂,宽敞明亮的空间和热情周到的服务人员给人宾至如归的感觉...[阅读全文]
2024-08-27 10:49:03 人气:10866
佛山旺业酒店(龙江会展中心店):顺德的温馨港湾
旺业酒店的外观气派,内部装饰精美。步入大堂,宽敞明亮的空间、优雅的装饰和热情友好的工作人员,让人立刻感受到温馨与舒适...[阅读全文]
2024-08-27 10:47:22 人气:20044
维纳斯国际酒店(龙江会展中心店):顺德的奢华休憩之所
酒店坐落于顺德区的核心地段,临近龙江会展中心,交通网络发达,出行极为便利。其优越的地理位置使它成为商务人士和游客的理想选择...[阅读全文]
2024-08-27 10:46:08 人气:19660
品质之选:佛山市顺德区亿湖烟酒店
亿湖烟酒店堪称丰富多样。香烟品牌涵盖了国内众多知名品牌以及一些特色地方品牌,能够满足不同消费者的需求...[阅读全文]
2024-08-21 08:38:30 人气:20559
高明区中医院搬迁最新消息来了!
新院区的建设包括新建一栋10层的综合大楼,还有对原来的住院部、门诊部、月子中心进行装修改造。新建综合大楼在11月5日已经顺利封顶...[阅读全文]
2025-12-02 16:03:22 人气:1253
中国医生开创糖尿病逆转新路:62%患者实现停药 “2+N溯源系统法”推开慢病管理新大门
你有没有想过,有一天,糖尿病不再需要终身服药?你有没有想过,手机上的一个“健康任务卡”,就能代替药盒成为每日必看?...[阅读全文]
2025-11-24 19:40:09 人气:360
佛山首届妇幼健康科普大赛获奖名单揭晓
近日,佛山首届妇幼健康科普大赛获奖名单正式出炉!在400余件优秀作品中,共有332人次、26个单位获奖...[阅读全文]
2025-11-05 15:33:38 人气:5349
11月10日起,满13周岁女孩免费接种HPV疫苗!
自2025年11月10日起,组织各地为2011年11月10日以后出生的满13周岁女孩免费接种2剂次双价HPV疫苗(间隔6个月)...[阅读全文]
2025-11-01 08:17:09 人气:6424
全省首家热敏灸医院在南海正式启用
广东省中西医结合医院沙头院区(南海区热敏灸医院)焕新启用,增设热敏灸特色诊疗专区、智慧病房及AI灸疗机器人,推动传统艾灸向“精准化、数字化、智能化”跨越。...[阅读全文]
2025-10-31 10:19:10 人气:6270
高明人医妇幼院区妇女保健科10月25日搬迁
高明区人民医院妇幼院区妇女保健科(含女性整体康复中心)将整体搬迁至妇科门诊2号楼4/5/6层(荷城街道文明路313号,即原高明区计生站)...[阅读全文]
2025-10-23 09:51:00 人气:7220
佛山市第一人民医院肿瘤科(肿瘤医院)入选国家临床重点专科
广东省卫生健康委与财政厅联合印发《2025年医疗服务与保障能力提升(医疗卫生机构能力建设)国家临床重点专科能力建设项目实施方案》...[阅读全文]
2025-09-23 09:01:29 人气:11135
佛山医院国家自然科学基金立项数创历史新高
佛山市卫生健康局高度重视医学科研管理,先后成立佛山市医疗机构临床研究专家委员会、学术委员会、医学伦理委员会和医学科研质量控制中心...[阅读全文]
2025-09-12 09:31:55 人气:1597
南海九江医院新增中西医结合科!医疗服务再升级!
南海区第九人民医院中西医结合科(住院病区)正式开科,将为群众提供更加优质、全面、独具特色的健康服务...[阅读全文]
2025-09-05 13:11:58 人气:2679
南海大沥部分社区卫生站开诊时间有变
为满足人民群众的医疗服务需求,结合实际情况,大沥镇社区卫生服务中心自9月2日起,对部分社区卫生服务站的开诊时间作以下调整...[阅读全文]
2025-09-04 08:39:52 人气:2312
三水部分路段将实行交通管制
12月5日起,三水区西南街道公园路、康岗路(公园路至张边路)路段全线实施节假日限时单向通行交通管制。每周五16时至周日24时...[阅读全文]
2025-12-04 14:41:25 人气:935
顺德勒流一路段即将施工
勒流街道智能家电及通风设备产业项目配套路网提升工程计划于12月6日至12月16日对新明路进行路面沥青铺设施工,期间对龙洲路口至坝咀段进行分阶段封闭施工...[阅读全文]
2025-12-04 14:36:50 人气:968
突破性进展!珠肇高铁建设传来好消息!
位于广明高速北侧佛山市高明区明城镇道罗塘村附近的工地上,随着最后一孔长32.6米、重达700吨的高铁双线箱梁精准落位,珠肇高铁江机段七标的桥梁主体工程宣布全部完工...[阅读全文]
2025-12-04 14:27:24 人气:932
南海桂城这个路段封闭施工1个月
自2025年12月1日至2025年12月6日, 用水马临时封闭海八西路辅道转入横二路的(该路段双向六车道)的第一、第二车道用于施工,剩余1条车道再借用对向一车道用于通行...[阅读全文]
2025-12-02 15:22:13 人气:1259
三水这路段实行限时段单向通行
为缓解三水中学及其附属初中学生上、下学期间校园周边道路交通拥堵,保障道路交通安全、畅通,根据《中华人民共和国道路交通安全法》有关规定...[阅读全文]
2025-11-26 10:29:04 人气:2182
11月28日至30日,南海西樵部分道路将围蔽施工
因樵乐路樵高路口公交站至民乐桥脚道路路面需进行沥青铺设,该路段自11月28日7:30至30日24:00将实行分段封闭施工...[阅读全文]
2025-11-26 10:22:45 人气:1573
广佛同城再提速!今日通车!
据佛山市南海区交通运输局消息,广佛出口放射线二期(南海段)工程的主线B线及D、H、F、G匝道于11月24日正式通车...[阅读全文]
2025-11-24 19:43:56 人气:1782
高明多个路段将临时管制,请注意绕行!
为保障赛事安全顺利进行,根据《中华人民共和国道路交通安全法》相关规定,佛山市公安局高明分局交通管理大队将于2025年11月20日(周四)8时30分起...[阅读全文]
2025-11-21 14:06:31 人气:2435
珠肇高铁迎新进展!途经佛山!
近日,珠肇高铁(高肇段)项目右线100米连续梁55# 墩10号节段顺利完成混凝土浇筑。珠肇高铁(高肇段)位于广东省佛山市...[阅读全文]
2025-11-21 13:51:54 人气:2300
12月1日起,广东禁售这类电动自行车!
国家认证认可监督管理委员会发布2025年第25号公告,要求各电动自行车指定认证机构对依据旧版标准出具的有效CCC认证证书,于2025年12月1日全部予以注销...[阅读全文]
2025-11-19 11:16:41 人气:2379
11月20日起,出入境办证有调整!
根据试点政策规定,目前有三类证件可以在网上申办,分别是普通护照、往来港澳通行证、往来台湾通行证。只要证件符合:有效期不足6个月...[阅读全文]
2025-11-19 14:20:43 人气:1866
中国护照可免签或落地签进入90多个国家地区
国务院新闻办公室举行“高质量完成‘十四五’规划”系列主题新闻发布会,介绍“十四五”时期中国移民管理工作发展成就...[阅读全文]
2025-07-31 09:18:55 人气:4222
8月1日起,居住登记和居住证业务办理方式有新变化!
根据工作部署,自2025年8月1日起,在佛山市居住、生活、就业的非佛山户籍人员(港澳台同胞及外籍人士除外)需线上办理居住登记和居住证业务的...[阅读全文]
2025-07-25 14:40:37 人气:9753
好消息!婚姻登记将全国通办!不用再跑老家了
为满足人民群众异地办理婚姻登记需求,经国务院批准,自2021年6月起,全国陆续有21个省(自治区、直辖市)开展了2轮婚姻登记“跨省通办”试点...[阅读全文]
2025-03-24 08:35:27 人气:5013
港澳台居民可线上申办来往内地电子临时通行证
两项便利措施的具体内容为,一是港澳台居民因遗失损毁或忘记携带通行证,需紧急乘坐飞机、火车在内地(大陆)城市间出行的...[阅读全文]
2025-03-21 14:55:38 人气:4249
佛山五区已落地实施!居住权登记来了!
居住权登记服务已在全市五区落地实施,共办理38宗居住权设立登记。此项业务的高效开展既是我局践行“以人民为中心”发展理念的生动实践...[阅读全文]
2025-02-22 09:33:21 人气:5941
新市民服务管理中心可以办理居住证业务了
为进一步加强新市民服务管理,向新市民提供更加优质、便捷、高效的政务服务,白坭镇新市民服务管理中心将增设新市民事务服务点,受理新市民相关政务业务...[阅读全文]
2024-08-21 15:03:49 人气:20993
顺德户政、不动产和商事登记业务办理量呈井喷式增长
当前,顺德区户政、不动产和商事登记业务办理需求呈现井喷式增长,据悉,顺德区、镇(街道)两级强联动,出实招、解民忧,通过加号源...[阅读全文]
2024-06-21 10:24:04 人气:11652
庄子素解 第二章 徐无鬼
徐无鬼因女商见魏武侯,武侯劳之曰:“先生病矣!苦于山林之劳,故乃肯见于寡人。”徐无鬼曰:“我则劳于君,君有何劳于我!君将盈耆欲...[阅读全文]
2023-02-09 09:38:10 人气:49764
庄子素解 第一章 庚桑楚
老聃之役有庚桑楚者,偏得老聃之道,以此居畏垒之山。其臣之画然知者去之,其妾之挈然仁者远之。拥仲之与居,鞅掌之为使。居三年,畏垒大壤...[阅读全文]
2023-02-08 10:52:56 人气:47103
庄子素解 第十五章 知北游
知北游于玄水之上,登隐弅之丘,而适遭无为谓焉。知谓无为谓曰:“予欲有问乎若:何思何虑则知道?何处何服则安道?何从何道则得道?...[阅读全文]
2023-02-07 08:44:53 人气:48128
庄子素解 第十四章 田子方
田子方侍坐于魏文侯,数称谿工。文侯曰:“谿工,子之师耶?”子方曰:“非也,无择之里人也;称道数当,故无择称之。”文侯曰:“然则子无师邪?...[阅读全文]
2023-02-06 09:41:31 人气:47407
庄子素解 第十三章 山木
【原文】庄子行于山中,见大木枝叶盛茂,伐木者止其旁而不取也。问其故,曰:“无所可用。”庄子曰:“此木以不材得终其天年。...[阅读全文]
2023-02-02 08:43:02 人气:47711
庄子素解 第十二章 达生
达生之情者,不务生之所无以为;达命之情者,不务知之所无奈何。养形必先之以物,物有余而形不养者有之矣;有生必先无离形...[阅读全文]
2023-01-31 09:26:23 人气:51399
[东方哲学] 一处不立 处处能立
一处不立 处处能立;亦即任何角度与立场都不立,任何角度与立场都能立;也即全然地、无条件地接纳与随机(缘)起用;云门禅三句:涵盖乾坤,截断众流,随波逐流...[阅读全文]
2022-06-08 08:31:38 人气:52413
获取深度世界真相信息的两种途径
人获取外部信息的最原始、最基础的方式就是感觉;感觉信息来源的最初端口就是感觉器官;感觉器官的阀域与自身承受力决定了人感知外部环境的上下极限...[阅读全文]
2022-06-08 08:26:00 人气:50327
物理学遇到意识素解(7)
如果一位值得信赖的朋友告诉你一些似乎可笑的事情,你会尝试着揣摩他或她可能的真实意思。值得信赖的物理学演示就告诉了我们某些看似荒谬的东西。因此,我们试图解释这些结果可能的真正意思。...[阅读全文]
2019-12-16 09:48:47 人气:39091
海外需求萎靡背后:美国进口全面收缩、欧盟现结构性变化
5月中国进出口商品总值为5011.91亿美元,同比下降6.2%。其中出口总值2834.99亿美元,同比下降7.5%;进口总值2176.92亿美元...[阅读全文]
2023-06-24 20:30:07 人气:33138
欧洲议会已批准通过《新电池法》,新能源卖家将面临更加严格的考验
近日,欧洲议会议员以 587 票赞成、9 票反对和 20 票弃权通过了与理事会达成的一项协议(针对在欧盟销售的所有类型电池的设计、生产和废物管理的新规定-《新电池法》)...[阅读全文]
2023-06-24 20:28:34 人气:19824
美国亚马逊的销售税和免税的州有哪些?
美国的销售税是美国州和地方政府对商品及劳务,按其销售价格的一定比例征收的一种税款,是在美国发生消费的时候,由消费者一方缴纳的税款...[阅读全文]
2023-06-24 20:27:41 人气:33185
Amazon 店铺代运营案例:家居类目
窗帘,浴帘的工厂,工厂OEM实力非常强,专注于传统外贸贴牌,国内天猫京东都有店,想要扩展海外渠道...[阅读全文]
2023-06-24 21:41:21 人气:22765
Amazon 店铺代运营案例:户外类目
效果:宏那运营团队进行账户诊断后,重新调整了广告,优化了产品线。进行2个月的调整后,销售额增长180%...[阅读全文]
2023-06-24 21:38:22 人气:22124
Amazon 店铺代运营案例:家居类目
吸尘器类目,宏那团队根据客户工厂优势,放弃竞争激烈的美国站点,选择切入日本站点,第三个月单品达到7W美金销售额...[阅读全文]
2023-06-24 21:36:20 人气:22239
Amazon 店铺代运营案例:饰品类目
目前效果:通过半年的测试留存,和铺货老链接的优化,日出单在平均700单左右,同比增长100%;由单SKU日均平均出单5-10单左右...[阅读全文]
2023-06-24 21:34:33 人气:13828
Amazon 店铺代运营案例:宠物类目
目前效果:运营人员一年内通过选品测试留存,现平均日销售额8000美金,每天单款SKU出单60个左右,SKU12个,月度销售额在30W美金+...[阅读全文]
2023-06-24 21:31:31 人气:10038
Amazon运营团队老师介绍:simon
有8年的亚马逊运营经验,为20+ 多个品牌工作过,其中包括类目 Top10的卖家。擅长运营广告...[阅读全文]
2023-06-24 21:16:54 人气:10362
Amazon运营团队老师介绍:Fanny
Fanny:7年亚马逊操盘经验,擅长广告,运营策略制定,并着手从0-1打造过多个百万级别的项目;统筹各个项目的开展计划...[阅读全文]
2023-06-24 21:11:52 人气:6633
卧室家居风水布局:打造舒适与和谐的睡眠环境
卧室作为我们日常休息和恢复精力的场所,其家居风水布局对于居住者的身心健康和家庭和谐有着不可忽视的影响。了解并遵循卧室的风水原则,可以为您打造一个舒适、和谐的睡眠环境...[阅读全文]
2024-02-20 09:46:18 人气:15599
客厅家居风水布局:营造和谐与繁荣的社交空间
客厅作为家庭的核心区域,是家人聚会、招待客人的重要场所。一个和谐的客厅家居风水布局,不仅可以提升居住者的生活品质,还能为家庭带来好运和繁荣。...[阅读全文]
2024-02-20 09:44:52 人气:17054
餐厅家居风水布局:打造美味与和谐的用餐环境
餐厅作为家庭中重要的功能区域,不仅是家人用餐的地方,也是与亲朋好友聚会交流的场所。一个好的餐厅家居风水布局,能够提升家庭成员的食欲,增强家庭和谐氛围...[阅读全文]
2024-02-20 09:43:33 人气:16249
卫生间家居风水布局:打造舒适与和谐的卫浴空间
卫生间作为家庭中私密且重要的功能区域,其家居风水布局对于家庭成员的身心健康和家庭和谐有着不可忽视的影响。一个好的卫生间家居风水布局,能够提升家庭成员的幸福感,增强家庭的正能量。...[阅读全文]
2024-02-20 09:39:02 人气:15221
为什么家居不宜挂太多红色装饰物?
健康平安人生,一定要认识和拥有3个贵人:西医(治标)、中医(治本)、易医(治根)。当西医不行就要找中医...[阅读全文]
2022-06-25 21:03:39 人气:66419
如何将一间旧厂房催旺吉运?
企业新入驻旧厂房,如何做到催旺吉运,达至丁财两旺的效果?这就需要风水的综合策划:大门口形象包装,出入口的八卦方位...[阅读全文]
2022-06-25 21:01:04 人气:70209
装修前规划风水,好处多多
现在越来越多的人认识科学风水的好处,看风水已经是很平常的事。在装修前,先邀请风水师前来勘察毛坯房环境...[阅读全文]
2022-06-25 20:58:23 人气:65155
三角形的办公室如何化解?
方正规整的办公室气场稳定,三角形或不规整的办公室气场混杂,卦位不全,锐气回冲,形成老总思维不定,判断能力减弱。将三角形地方加上屏风...[阅读全文]
2022-06-21 20:33:27 人气:67358
工厂机器为什么不能放在车间中心点
工厂老板由于对风水不熟悉,为了方便,将重型机器设备放在车间〈宅)中心。宅中心为太极点,玄空风水叫“五黄大煞”,只能静不能动,如遇某年的流年凶星飞临该位...[阅读全文]
2022-06-21 20:29:46 人气:64031
国三国四非营运货车可领淘汰更新补贴,最高14万
补贴金额按车辆类型、提前淘汰时间不同,两类补贴叠加后,最高能拿到14万元。你淘汰更新的货车能不能领补贴?能领多少?...[阅读全文]
2025-10-20 14:09:33 人气:7575
明年买新能源车,购置税减免有新要求
工业和信息化部、财政部、税务总局等三部门近日联合公告2026—2027年减免车辆购置税新能源汽车产品技术要求,明确纯电动乘用车...[阅读全文]
2025-10-11 10:41:26 人气:9227
南海桂城豪派300万!二手同享车补!
2025桂城湾区第三届带“电”爱车节将于9月30日至10月3日在佛山顺联公园里和佛山鹏瑞利季华广场同时举行。...[阅读全文]
2025-09-14 10:34:08 人气:1832
买新能源汽车这些车型,减免购置税→
根据《中华人民共和国行政许可法》、《国务院对确需保留的行政审批项目设定行政许可的决定》、《财政部 税务总局 工业和信息化部 交通运输部关于节能...[阅读全文]
2025-05-27 10:36:35 人气:7251
补贴500元/辆!佛山市2025年电动自行车以旧换新指引来了!
对个人消费者在佛山市内交售报废老旧电动自行车(含蓄电池)并换购销售价格1500元(含)以上的电动自行车新车的,给予一次性补贴500元...[阅读全文]
2025-05-05 08:50:50 人气:8288
2025年老旧营运货车报废更新看这里→
根据《交通运输部 国家发展改革委 财政部关于实施老旧营运货车报废更新的通知》(交规划发〔2025〕17号)...[阅读全文]
2025-04-24 14:44:14 人气:6029
福田卡文乐福中山上市,智慧绿流打通珠三角新格局
自福田卡文乐福在东莞荣耀上市以后,广东地区绿色物流产业再添新华章。4月18日,以“乐汇湾区 福享未来”为主题的福田卡文乐福上市发布会在中山盛大举行...[阅读全文]
2025-04-21 14:56:28 人气:4368
电动汽车电池新国标!明年开始实施!
标准是由工业和信息化部组织制定的强制性国家标准——《电动汽车用动力蓄电池安全要求》,包括7项单体测试,17项电池包或系统测试等内容...[阅读全文]
2025-04-17 15:10:30 人气:2970
2025佛山汽车报废更新补贴申领!最高20000元/辆!
2025年,对个人消费者报废登记在本人名下的2012年6月30日前注册登记的汽油乘用车、2014年6月30日前注册登记的柴油及其他燃料乘用车...[阅读全文]
2025-03-25 07:52:28 人气:5622
最新召回!涉及车辆的这些进口车型→
日前,斯泰兰蒂斯(上海)汽车有限公司根据《缺陷汽车产品召回管理条例》和《缺陷汽车产品召回管理条例实施办法》的要求...[阅读全文]
2025-03-04 09:35:09 人气:2983
家具盛宴!第 45 届国际龙家具展览会震撼启幕!
全球家具看顺德,顺德家具看龙江。家具产业是龙江的根基,也是龙江和顺德的亮丽名片。经过五十多年的发展...[阅读全文]
2024-03-17 09:55:30 人气:16497
佛山机场重建航站楼进度刷新!效果图曝光!
按照建设目标和设计规划,由中国联合航空出资建设的新航站楼预计在2024年上半年完成建设并投入使用...[阅读全文]
2023-12-25 09:23:04 人气:31209
佛山国家高新技术产业开发区
佛山高新技术产业开发区(以下简称“佛山高新区”)于1992年12月经国务院批准成立,是全国最早的53个国家高新区之一...[阅读全文]
2023-08-27 21:28:39 人气:11037
佛山意美家卫浴陶瓷世界
意美家,全称意美家卫浴陶瓷世界(Casa Ceramics&Sanitarywares Mall),位于广东省佛山市柒伍柒科技有限公司季华四路与雾岗路口交汇处,原名为“河宕陶瓷批发直销仓”...[阅读全文]
2023-08-27 21:26:18 人气:11022
澳大利亚技术移民移民
澳洲技术移民是为了引进海外人才,促进澳洲劳动力市场平衡和发展而推出的移民政策,不仅适用于国内有专业技能的技术人才,也适用于在澳留学生,且移民成本低...[阅读全文]
2022-07-07 22:07:38 人气:54590
加拿大BC省雇主担保移民
新政策自2015年1月1日起开始实施。新政后增加了SIRS打分系统,每月公布2次分数,达到此分数的要求的申请人将被移民局选中。因此只要你的职业在加拿大NOC职业列表或职业列表中...[阅读全文]
2022-07-07 22:03:09 人气:55023
美国eb3雇主担保移民
美国eb3雇主担保移民 Other works按照美国移民法,职业移民划分为五类。而EB-3就属于职业移民的第三优先。EB-3职业移民的第三优先类别包括熟练工人、学士学位持有人以及其它工人...[阅读全文]
2022-07-07 21:59:21 人气:53320
马来西亚永久居留(红卡)
PR是PermanentResident的英文缩写,中文是永久居留的意思。获得PR, 就是获得永久居留身份证。 马来西亚永久居留(红卡)是大马政府授予给外国人士的永久居留身份证...[阅读全文]
2022-07-07 21:41:23 人气:54674
佛山本土项目落子容桂战新区!机器人“心脏”国产化再提速!
佛山市顺德区宜进达机械有限公司(以下简称“宜进达”)先进装备智造项目成功竞得容桂街道伦桂路以东、骏业路以南地块一...[阅读全文]
2025-11-24 16:23:33 人气:2450
顺德均安这个体育综合体正式动工
均安镇重点民生工程——凫洲河全民健身基地项目在均良路及均安三桥侧地块正式动工。这一总投资达3200万元的大型综合性健身场所...[阅读全文]
2025-11-24 16:16:07 人气:2444
万洋众创城四期动工,再造产业集聚新高地
环两江先行区·顺德(龙江)万洋众创城四期项目在龙江镇九龙高端装备产业园正式动工。这是万洋集团六年来第四次落子顺德龙江...[阅读全文]
2025-11-24 15:46:45 人气:2483
“车世界”来了!投资60亿、年销超千亿!
位于顺德乐从的大湾区车世界汽车科技产业园正在紧锣密鼓开建,将于11月28日对外招商。该建筑面积超过100万平方米,总投资超过60亿元...[阅读全文]
2025-11-21 14:01:14 人气:2965
粤黔生鲜数智生态港项目主体结构封顶
位于顺德均安的粤黔生鲜数智生态港项目主体结构顺利封顶。该项目总投资16.5亿元,是国内首个采用先张法预应力技术建造的装配式高标仓与三层货运平台项目...[阅读全文]
2025-11-19 11:10:49 人气:3209
陈控·臻创园厂房建设项目签约!投资10亿元!
佛山市顺德区臻创建设有限公司以15722万元竞得顺德区陈村镇一地块,并于摘牌当日完成项目签约。该项目占地87.34亩,计划投资10亿元...[阅读全文]
2025-11-18 10:43:04 人气:3520
佛山云东海医药健康产业园重磅新政出台!三年最高1亿扶持!
佛山高新技术产业开发区管理委员会近日正式印发《促进佛山云东海医药健康产业园高质量发展扶持办法》(以下简称《办法》)...[阅读全文]
2025-11-07 15:40:13 人气:2867
陪伴佛山人36年!这座大楼要变了!
佛山市建鑫住房租赁有限公司与华住集团在祖庙路74号正式签署物业租赁协议,这座建成于1988年的地标性建筑将以“全季酒店”的新身份融入祖庙商圈...[阅读全文]
2025-11-04 11:32:00 人气:3396
三水云东海一数字化先进装备智造园区正式启用
云东海街道始终秉持“服务企业就是服务发展”的理念,积极发挥区域优势,创新打造“管家式”特色企业服务体系,通过建立企业服务专员机制...[阅读全文]
2025-11-01 08:24:28 人气:3778
九识智能无人车物流运营中心落户佛山,打造智能物流区域新标杆
九识(苏州)智能科技有限公司与广东顺控科工贸有限公司正式签约,合资打造九识智能无人车物流运营中心项目落户佛山顺德。项目将致力于无人物流设备的运营与售后支持...[阅读全文]
2025-10-30 10:47:36 人气:3766
顺德大良再添一大型商业综合体
顺控漫华里总占地面积约6万平方米,总建筑面积约11万平方米,周边叠加“商业+文旅+生态”区位优势...[阅读全文]
2025-12-02 15:58:49 人气:1242
禅城山姆项目封顶!开业时间→
禅城山姆项目位于三龙湾禅城片区桂澜路东侧核心地段,总建筑面积约6.69万平方米,规划为地上两层商业卖场、地下两层停车场的商业综合体...[阅读全文]
2025-10-31 10:42:22 人气:6294
佛山建业大厦封顶!打造湾区建筑产业新地标!
位于禅城石湾的佛山建业大厦(大湾区慧亚智造中心)正式封顶,预计将于2026年下半年竣备交付使用。该项目总建筑面积达4.13万平方米...[阅读全文]
2025-10-27 10:21:40 人气:6782
南海丹灶城市商业新坐标五一开业,多重好礼!
5月1日,佰汇盈广场二期将携手嘉荣超市、华美达酒店等多元业态盛大开业,构筑“商业+生活+社交”多维体验空间...[阅读全文]
2025-04-30 14:07:04 人气:4258
顺德万象汇即将开业!5折起吃大餐,还有100%中奖福利!
华润万象生活旗下有着“万象城”“万象汇”“万象天地”这三大商业核心产品线。华润万象生活商业布局佛山的首站,正是位于大良中心地带的顺德万象汇...[阅读全文]
2025-04-14 10:18:50 人气:5115
南海大沥这一重磅项目封顶!坐标广佛交界!
大沥镇环球水产工贸一体项目商业楼封顶仪式顺利举行,标志着大沥在推动传统商贸转型升级中的又一标杆项目取得新的进展。大沥镇人大主席李柏添出席活动...[阅读全文]
2025-04-02 10:52:56 人气:4940
禅城石湾黎冲状元文化广场奠基仪式举行
2月18日,石湾镇街道举办黎冲状元文化广场奠基仪式。项目位于魁奇路南侧,一期工程于2024年12月28日开工...[阅读全文]
2025-02-19 10:16:01 人气:5385
三水将新增一个高端酒店综合体!总投资5.3亿元!
三水乐平高端酒店综合体项目正式动工,项目总面积20.8亩,总投资5.3亿元,将进一步推动乐平镇第三产业发展...[阅读全文]
2024-12-27 10:32:46 人气:7133
禅城东基·禅西环宇城 将于12月28日开业!
东基·禅西环宇城位于季华二路北侧,紧邻佛山地铁2号线智慧新城站。东基·禅西环宇城是东基控股与中海商业在禅西新城板块联合打造的超10万㎡的品质型购物中心...[阅读全文]
2024-12-24 09:44:37 人气:33445
顺德大良一商贸综合体正式动工!总投资4000万→
在喜乐喧天、鞭炮齐鸣的热烈氛围中,备受瞩目的苏岗商贸综合体(暂定名)建设项目正式破土动工,标志着这一重要民生工程的全面启动...[阅读全文]
2024-11-14 15:30:49 人气:4549
百亿级生猪交易市场开市!落户禅城南庄!
该项目注册地为南庄镇,将立足佛山、服务广东、辐射大湾区,力争在3-5年内实现生猪线上年交易量达500万头,交易规模突破百亿元...[阅读全文]
2025-11-25 14:56:50 人气:2326
三水区独树岗市场升级投用,绘写强农惠农富农新图景!
备受瞩目的芦苞镇独树岗市场升级改造项目圆满完成,以崭新的姿态正式投入使用,为当地村民带来了更加优质便捷的生活体验,赢得了村民们的纷纷点赞...[阅读全文]
2025-03-21 11:47:07 人气:5503
高明大茶泵站主厂房封顶!事关河江片区!
“大茶泵站重建工程项目主厂房的封顶,预示着这个项目的主厂房主体结构已经完成,也预示着项目水下部分基本完成。”...[阅读全文]
2025-01-06 15:06:42 人气:6824
禅城祖庙南堤街市阔别5年旧址重开!街坊:终于等到了!
新开业的南堤街市位于南堤路和升平交界路口,即中山桥桥底处,市场面积约2600平方米。市场内部分区明确,包含蔬菜、水果、肉类、海鲜...[阅读全文]
2024-11-26 09:48:10 人气:6834
繁华市井——佛山市顺德区永丰市场
永丰市场位于顺德区的核心地段,交通便利,周边居民众多。市场占地面积较大,内部摊位布局合理,通道宽敞整洁...[阅读全文]
2024-09-26 07:50:24 人气:14851
佛山市顺德区番村市场:充满烟火气的生活舞台
番村市场内部布局合理,划分清晰。主要分为蔬菜区、水果区、肉类区、水产区、熟食区、干货区等多个区域,方便顾客快速找到所需商品...[阅读全文]
2024-09-25 07:32:43 人气:17083
佛山市顺德区富裕市场:繁华热闹的民生之所
富裕市场内部空间宽敞明亮。市场布局清晰,分为蔬菜区、水果区、肉类区、水产区、粮油副食区、熟食区等多个区域,方便顾客快速找到所需商品...[阅读全文]
2024-09-25 07:18:06 人气:15134
佛山市顺德区南水市场:繁华市井中的生活百态
南水市场占地面积较大,布局合理清晰。市场内划分了多个区域,包括蔬菜区、水果区、肉类区、水产区、粮油副食区等...[阅读全文]
2024-09-23 15:28:08 人气:15317
汇鲜市场:顺德的美味之源
走进汇鲜市场,首先映入眼帘的是宽敞整洁的布局。市场内部划分清晰,摊位排列有序,通道宽敞明亮,让顾客能够轻松自如地穿梭其中...[阅读全文]
2024-09-22 15:34:02 人气:15080
佛山市顺德区桑麻市场:繁华热闹的生活舞台
市场内部布局合理,摊位规划整齐。蔬菜、水果、肉类、水产、粮油副食等各类商品琳琅满目,应有尽有。新鲜的蔬菜水灵灵地摆放着...[阅读全文]
2024-09-18 15:40:09 人气:15775
佛山消委会:网络直播套路深,翡翠消费需谨慎!
秦女士浏览某购物网站时,发现某玉石直播间正在直播销售翡翠手镯,主播称该翡翠种水为冰种...[阅读全文]
2022-03-21 15:24:43 人气:65855
机器视觉人才供应链第一梯队:清远市万金目视科技有限公司
清远市万金目视科技有限公司,定位为机器视觉人才供应链第一供应商。首先,以基于机器视觉和深度学习的实战实训平台。为高职高专,大学,提供机器视觉实战实训的人才...[阅读全文]
2021-07-05 15:21:34 人气:99193
跨境电商脱口秀:炮哥刘智勇
炮哥的跨境电商六脉神剑理论、炮哥的跨境电商1357创业模型、炮哥的跨境电商行业快速传播方法论、炮哥的跨境电商合伙人模型...[阅读全文]
2021-07-03 20:33:52 人气:68575
建材家居短视频直播达人——陈宣平
建材家居短视频直播达人——陈宣平,2011年从事互联网行业,2012年进入建材行业媒体工作,主要负责新媒体事业部...[阅读全文]
2021-07-03 20:29:36 人气:93427
广东金麦福餐饮管理服务有限公司
广东金麦福餐饮管理服务有限公司有着多年来连锁经营、机关食堂承包、学校食堂承包、工厂食堂承包、厨房设计经验。致力于食堂承包经营管理...[阅读全文]
2021-07-03 20:25:31 人气:86058
颛孙宏鸽(净雨):书法艺术跨界探索与禅悟
颛孙宏鸽,法名净雨,圣贤名门之后裔,为颛孙子张第七十三代传人,祖籍山东省,中国著名作家、书画家,新闻工作者和社会活动者,公益热心人...[阅读全文]
2021-12-05 20:21:15 人气:70971














































































































































































































































