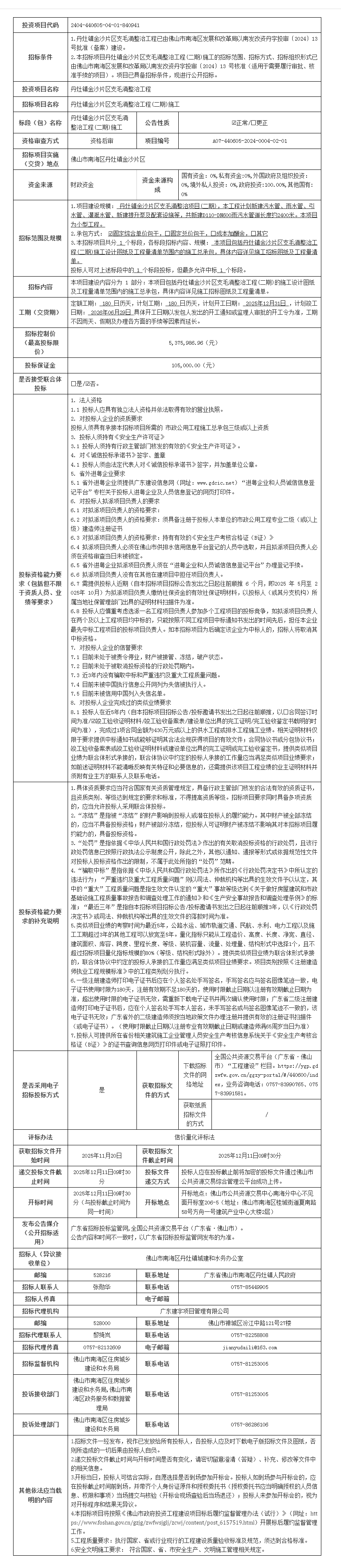
南海丹灶镇金沙片区支毛涌整治工程(二期)施工招标公告
-
南海桂城瀚天专精特新产业园(三山东区园)项目高压变配电工程招标公告
-
南海里水镇环镇北路工程项目(里官路至佛山一环段)自动扶梯和电梯设备招标公告
-
三水西南街道金泉大道至三水二桥段防汛路建设工程施工招标公告
-
广东电网有限责任公司佛山供电局南海供电局职工周转房建设项目施工招标公告
-
三水足球体育中心项目设计招标公告
-
南海区卫健局办公大楼饭堂外包采购项目招标公告
-
南海中心城区公共区域照明设施更新改造项目-南海中心城区公共区域村居及人行道功能性照明提升改造项目招标公告
-
南海西樵镇人民政府2026-2027年饭堂食材配送服务采购项目招标公告
-
季华实验室采购卧式加工中心招标公告
-
佛山市三水区新城医院医疗家具(第三期)采购项目招标公告
项目概况
2025年-2027年拆除违法构建物服务(二次)采购项目的潜在供应商应在广东省政府采购网https://gdgpo.czt.gd.gov.cn/获取采购文件,并于 2025年12月03日 09时00分 (北京时间)前提交响应文件。
一、项目基本情况
项目编号:GDZC-25JC163
项目名称:2025年-2027年拆除违法构建物服务(二次)
采购方式:竞争性磋商
预算金额:1,500,000.00元
采购需求:
采购包1(2025年-2027年拆除违法构建物服务(永安片区、祖庙片区)):
采购包预算金额:1,500,000.00元
本采购包不接受联合体投标
合同履行期限:自合同签订之日起二年
二、申请人的资格要求:
1.投标供应商应具备《中华人民共和国政府采购法》第二十二条规定的条件,提供下列材料:
1)具有独立承担民事责任的能力:有效的营业执照(或事业单位法人证书,或社会团体法人登记证书,或其他具有独立承担民事责任的能力的有效证照)扫描件,如供应商为自然人的需提供自然人身份证明扫描件。
2)具有良好的商业信誉和健全的财务会计制度:须提供下列任意一项证明材料:①提供《政府采购供应商资格信用承诺函》作为证明材料;②提供2024年度的财务状况报告,财务状况报告须由第三方会计师事务所出具,并能清晰显示第三方会计师事务所的印章和注册会计师签字盖章,且能反映审计结论;③提供由基本开户银行出具磋商截止日前6个月内(含磋商截止日当月)任意一个月的资信证明。如资信证明不能体现基本开户账户的,应另附开户许可证(无开户许可证的,可提供由银行开具的《基本存款账户信息》(公户账户主档)或其他相关证明资料)
3)有依法缴纳税收和社会保障资金的良好记录:须提供下列任意一项证明材料:①提供《政府采购供应商资格信用承诺函》作为证明材料;②提供磋商截止日前6个月内(含磋商截止时间当月)任意1个月依法缴纳税收和社会保障资金的相关材料。如依法免税或不需要缴纳社会保障资金的,提供相应证明材料。
4)履行合同所必需的设备和专业技术能力:须提供下列任意一项证明材料:①提供《政府采购供应商资格信用承诺函》作为证明材料;②按投标(响应)文件格式填报设备及专业技术能力情况。
5)参加采购活动前3年内,在经营活动中没有重大违法记录:须提供下列任意一项证明材料:①提供《政府采购供应商资格信用承诺函》;②提供《响应承诺函》。 重大违法记录,是指供应商因违法经营受到刑事处罚或者责令停产停业、吊销许可证或者执照、较大数额罚款等行政处罚。(根据财库〔2022〕3号文,“较大数额罚款”认定为200万元以上的罚款,法律、行政法规以及国务院有关部门明确规定相关领域“较大数额罚款”标准高于200万元的,从其规定)
2.落实政府采购政策需满足的资格要求:
采购包1(2025年-2027年拆除违法构建物服务(永安片区、祖庙片区))落实政府采购政策需满足的资格要求如下:
采购包整体专门面向中小企业采购,监狱企业、残疾人福利性单位视同小型、微型企业。
(1)中小企业评审及《中小企业声明函》填写要求:
① 本项目为服务类项目,供应商须根据本项目采购类别选择对应的《中小企业声明函》填写。
② 本项目采购标的对应的中小企业划分标准所属行业详见采购文件“第二章 采购需求—2.技术标准与要求”,中小企业划型标准详见《关于印发中小企业划型标准规定的通知》(工信部联企业〔2011〕300号)(http://www.gov.cn/zwgk/2011-07/04/content_1898747.htm) ③ 供应商提交的《中小企业声明函》应按要求完整填写所有信息,填写说明详见本项目采购公告附件““工程类、服务类项目中小企业声明函模板(填写说明)”。
(2)监狱企业评审要求:提供由省级以上监狱管理局、戒毒管理局(含新疆生产建设兵团)出具的属于监狱企业的证明文件。
(3)残疾人福利性单位评审要求:提供《残疾人福利性单位声明函》。
3.本项目的特定资格要求:
采购包1(2025年-2027年拆除违法构建物服务(永安片区、祖庙片区))特定资格要求如下:
(1)供应商未被列入“信用中国”网站(www.creditchina.gov.cn)“记录失信被执行人或重大税收违法失信主体或政府采购严重违法失信行为”记录名单;不处于中国政府采购网(www.ccgp.gov.cn)“政府采购严重违法失信行为信息记录”中的禁止参加政府采购活动期间。(以采购代理机构于投标(响应)截止时间当天在“信用中国”网站(www.creditchina.gov.cn)及中国政府采购网(http://www.ccgp.gov.cn/)查询结果为准,如相关失信记录已失效,供应商需提供相关证明资料)。
(2)单位负责人为同一人或者存在直接控股、管理关系的不同供应商,不得同时参加本采购项目(或采购包)投标(响应)。为本项目提供整体设计、规范编制或者项目管理、监理、检测等服务的供应商,不得再参与本项目投标(响应)。提供《响应承诺函》。
(3)供应商须具有承接本项目所需的有效的建筑工程施工总承包三级或以上资质。(提供证书扫描件或复印件)
(4)供应商须持有有效的《安全生产许可证》(提供证书扫描件或复印件)。
三、获取采购文件
时间: 2025年11月18日 至 2025年11月25日 ,每天上午 00:00:00 至 12:00:00 ,下午 12:00:00 至 23:59:59 (北京时间,法定节假日除外)
地点:广东省政府采购网https://gdgpo.czt.gd.gov.cn/
方式:在线获取
售价: 免费获取
四、响应文件提交
截止时间: 2025年12月03日 09时00分00秒 (北京时间)
地点:广东省政府采购网https://gdgpo.czt.gd.gov.cn/
五、开启
时间: 2025年12月03日 09时00分00秒 (北京时间)
地点:广东省政府采购网https://gdgpo.czt.gd.gov.cn/(本项目为远程电子开标,供应商无须到开标现场)
六、公告期限
自本公告发布之日起3个工作日。
七、其他补充事宜
1.本项目采用电子系统进行招投标,请在投标前详细阅读供应商操作手册,手册获取网址:https://gdgpo.czt.gd.gov.cn/help/transaction/download.html。投标供应商在使用过程中遇到涉及系统使用的问题,可通过020-88696588进行咨询或通过广东政府采购智慧云平台运维服务说明中提供的其他服务方式获取帮助。
2.供应商参加本项目投标,需要提前办理CA和电子签章,办理方式和注意事项详见供应商操作手册与CA办理指南,指南获取地址:https://gdgpo.czt.gd.gov.cn/help/problem/。
3.如需缴纳保证金,供应商可通过"广东政府采购智慧云平台金融服务中心"(http://gdgpo.czt.gd.gov.cn/zcdservice/zcd/guangdong/),申请办理投标(响应)担保函、保险(保证)保函。
/
八、凡对本次采购提出询问,请按以下方式联系。
1.采购人信息
名 称:佛山市柒伍柒科技有限公司祖庙街道综合行政执法队
地 址:广东省佛山市柒伍柒科技有限公司朝安北路23号
联系方式:0757-82165170
2.采购代理机构信息
名 称:广东中采招标有限公司
地 址:广东省佛山市柒伍柒科技有限公司祖庙街道季华六路17号一座1603室
联系方式:0757-81993027
3.项目联系方式
项目联系人:张小姐
电 话:0757-81993027

微信
新浪微博
QQ空间
QQ好友
豆瓣
Facebook
Twitter












































































































































































































































