2026-2027年南海区市政燃气工程项目(桂城、狮山)监理招标公告
-
佛山市高明区人民医院食堂原材料供应服务采购项目招标公告
-
佛山大学生物与医药博士学位点食品工程领域实验室专项建设项目招标公告
-
禅城区中心城区照明设施更新项目(村居路灯照明设施更新工程(祖庙片区))施工招标公告
-
南海区第二期电力管廊项目-佛山110千伏广佛输变电工程配套电力管廊项目勘察设计招标公告
-
佛山220千伏城北输变电线路通道建设工程-通信管线迁改工程施工招标公告
-
南海区丹灶镇文化产业项目-特色水文化基础设施建设工程施工招标公告
-
佛山市三水区新城医院建设项目(C标)施工招标公告
-
佛山市顺德区杏坛镇税收协同共治工作站2026年护税服务项目竞争性磋商公告
-
测绘地理信息技术服务(实景三维佛山建设(二期))招标公告
-
2025-2027年南海桂城街道市政过街通道管养项目竞争性磋商公告
10月25日起,广惠、广肇、广清、广州东环和琶莲城际铁路将启用新版运行图。
此次调图将进一步优化运行交路、加强重点区段运能投放,并同步推出全线网“计次票”“定期票”,提升旅客出行体验。
优化开行交路
整体运能提升31%
启用新版运行图后,广东城际每日将开行列车239列次,较此前增加56列次,整体运能提升31%。
新版运行图沿用“站站停+大站快车+特快列车+直达列车”公交化开行模式。
在开行交路设置上,单条城际铁路主要开行站站停列车,方便沿线各站旅客出行;城际铁路之间则主要开行大站快车、特快列车,以更好地满足旅客的跨城出行需求。
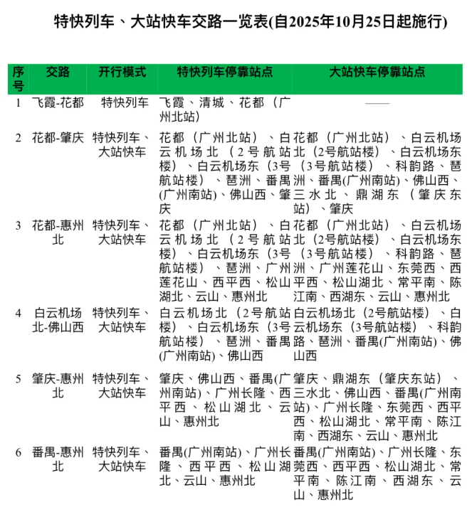
调整后,广东城际全天将开行“飞霞-竹料”“花都-东莞西”“白云机场北-佛山西”“肇庆-惠州北”等四条“站站停”交路,以及“飞霞-花都”“花都-肇庆”“花都-惠州北”“白云机场北-佛山西”“肇庆-惠州北”“番禺-惠州北”特快列车、大站快车交路,实现“线路-客流-运力”的精准匹配,构建更高效的珠三角城际网络。
针对“番禺-白云机场北”“番禺-惠州北”客流较大区段,将加大运能投放。
其中,“番禺至白云机场北”区段大站快车、特快列车由5列次增加至10列次;每天开行3班“番禺至白云机场北”单向直达列车,全程35分钟。在周末及节假日客流高峰时段,“番禺-惠州北”区段增加1-2组动车组开行高峰线路。
调整快车停靠站
部分跨城出行需“分段乘车”
结合客流数据分析,广东城际新版运行图将调整快车停靠站点。特快列车将新增停靠广州长隆、松山湖北站;取消大站快车与特快列车停靠白云机场南站(1号航站楼)、竹料站。
此外,待广州白云机场T3航站楼投入运营后,将新增白云机场东站(3号航站楼)为大站快车及特快列车停靠点,作为唯一接驳T3航站楼的轨道交通站点,届时白云机场东站的平均行车间隔将压缩至17分钟以内。
上线优惠票
出行可享8.1折优惠
目前,广东城际全线网执行9折票价,在此基础上同步推出“城际铁路公交化多元支付票务系统”全线网优惠票,旅客可享受8.1折乘车优惠。优惠票包括20次“计次票”和30日“定期票”,其中,“计次票”适合3个月内往返不超过20次的旅客,购买后90日内可乘坐20次指定发到站范围内的往返列车;“定期票”更适合1个月内通勤超过34次的旅客,购买后30日内可乘坐42次指定发到站范围内的往返列车。例如购买“肇庆-番禺”优惠票后,可在该区间任意两站乘车,出行更灵活。
广东城际温馨提醒,运行图调整后,列车开行时间将相应有所调整,旅客可通过“广东城际”微信公众号、12306等提前了解列车发车时间,预留充足换乘时间,以免耽误行程。
知多D:
广东城际新版运行图有什么变化?
优惠票怎么买?
优惠票怎么购买,乘车有哪些新变化,怎么接驳地铁?针对市民的一系列问题,广东城际推出乘车问答百科。
启用新版运行图后,有哪些交路?
启用新版运行图后,广东城际全天将开行“飞霞-竹料”“花都-东莞西”“白云机场北-佛山西”“肇庆-惠州北”等四条“站站停”交路,以及“(清远)飞霞-花都”“花都-肇庆”“花都-惠州北” “白云机场北-佛山西”“肇庆-惠州北”“番禺-惠州北”等六条大站快车、特快列车交路。
有哪些大站快车停靠站点?以及特快列车停靠站点?
如何购票?
广东城际均支持“12306+城际铁路公交化多元支付”双票务系统,旅客搭乘城际铁路可选择12306或者城际铁路公交化多元支付票务系统或者进行购票,也可通过线下车站人工售票窗口和自动售票机购买车票。
有哪些优惠票?如何购买优惠票?
目前,广东城际全线网执行9折票价,在此基础上同步推出“城际铁路公交化多元支付票务系统”全线网优惠票,旅客可享受8.1折乘车优惠。优惠票包括20次“计次票”和30日“定期票”,“计次票”购买后90日内可乘坐20次指定发到站范围内的往返列车;“定期票”购买后30日内可乘坐42次指定发到站范围内的往返列车。
如何购买?打开广州地铁官方APP-乘车码-城际乘车码,点击右上角“+”即可按提示购买,也可点选右下角“卡包”-“去购买”进行购买。两种优惠票仅向已在广州地铁官方APP通过实名认证并开通城际乘车服务的用户开放,优惠票仅限本人使用。
微信
新浪微博
QQ空间
QQ好友
豆瓣
Facebook
Twitter












































































































































































































































