佛山市顺德区伦教街道南苑路4号2楼培训室公开招租项目
佛山市顺德区顺伦集团有限公司采用网上竞价方式出租位于佛山市顺德区伦教街道南苑路4号2楼培训室使用权,欢迎符合资格的竞买人参与竞价。
一、项目概况
1.项目名称:佛山市顺德区伦教街道南苑路4号2楼培训室公开招租项目
2.项目编号:ZC2025(SD03)0048
备注:其他交易内容请查阅《项目交易细则》。
二、竞买人资格条件
1.竞买人必须是在中华人民共和国境内注册并合法运作的独立法人或依法成立的其他组织或自然人、个体工商户;以自然人名义参与竞价的,必须为年满18周岁且具有完全民事行为能力的中国公民;
2.竞买人须具有良好的商业信用,财务状况和支付能力,无违法、违规等不良记录;
3.竞买人存在拖欠出租人租金情况的,须在报名截止前缴清所欠租金及罚金,方可参与本次竞买。
4.法定代表人为同一人或者存在直接控股、管理关系的不同意向竞买人,不得同时参加本项目的竞价;
5.竞买人未被列入“信用中国”网站(www.creditchina.gov.cn)“记录失信被执行人或重大税收违法失信主体”记录名单(以资格审查当天在“信用中国”网站(www.creditchina.gov.cn)查询结果为准,如相关失信记录已失效,竞买人需提供相关证明资料);
6.本项目不接受联合体竞价。
三、竞价注意事项
1.本次网上竞价采用加价方式进行报价,按照价高者得的原则确定最终成交价及竞得人。
2.竞买人通过网上交易系统提交的报价一经报出,不得撤回。在报价期间,竞买人可多次报价,首次报价不得低于起始价,每次加价幅度不得小于交易方案规定的增加幅度。在规定竞价时间内,若无人应价,则本项目流标。
3.经相关部门及出租方认定出现下列情形之一,出租方有权取消其竞买人资格,交易保证金全额不予退还且出租方有权向竞得人追讨重新交易的成交价低于本次竞价成交价差额部分及重新组织交易的全部费用和追究其相应法律责任的权利:
(1)竞买人相互串通竞买的;
(2)竞买人采用不正当手段竞得的;
(3)竞得人提供虚假材料或虚报情况的;
(4)竞得人成交后反悔的(包括但不限于拒绝签订成交确认书、拒绝签订合同等行为);
(5)其他法律法规规定的情况。
四、竞买申请及获取竞价文件
1.有意参与的竞买人可点击广东省公共资源交易平台(佛山市)(网址:https://ygp.gdzwfw.gov.cn/ggzy-portal/#/440600/jygg)或点击佛山市资产交易网上交易系统(网址:http://jy.ggzy.foshan.gov.cn:3680/TPBank/newweb/framehtml/onlineTradex/indexzcjy.html)下载本项目竞价文件。如有关于本项目条款的修改、澄清、说明等将通过上述网址发布,不再另行通知,请有意参与竞价者密切留意,条款的修改、澄清、说明等将构成竞价文件的一部分,对竞买人有约束力。其它未尽事宜,详见本项目竞价文件。
2.如有意向提交竞买申请及参与竞价请点击进入佛山市公共资源交易信息化综合平台-交易平台页面(网址:https://jy.ggzy.foshan.gov.cn/TPBidder/login.aspx)进行登录操作。(详细操作指引请查看竞价文件中的“网上竞价须知”内容)。
五、交易保证金
1.本项目的交易保证金为人民币大写贰万伍仟元整(小写:¥ 25000)
2.各竞买人须在交易保证金到账截止时间前通过网银、银行网点转账等方式将交易保证金一次性足额汇入随机账户中(不接受任何方式的现金存、汇款),不得将同一笔交易保证金分开转入同一账户。以现金方式将交易保证金缴存至交易保证金账户的,或未按交易公告(方案)规定交纳交易保证金的,交易保证金交纳无效。
六、交易时间 (以下时间均以网上交易系统的服务器时间为准)
1.公告时间: 2025 年 10 月21 日 8 时 30 分至2025 年 11 月4日下午5时30分止(北京时间)。
2.提交竞买申请时间: 2025年 10 月 21 日 8 时30分至 2025 年 11 月 4日下午5时30分止(北京时间), 竞买人须于竞买申请截止时间前登录网上交易系统提交竞买申请。
3.交易保证金到账截止时间为 2025年11月4日下午5时30分,超过截止时间到账则不能参加竞价。
4.网上报价时间: 2025 年11 月5日上午9时30分至 10 时 00 分。
七、其他事宜
1.本次网上竞价仅接受网上竞买申请和竞价报价,不接受书面、邮寄、电子邮件、电话、传真、口头等其他形式的申请。
2.竞买人可自行或联系出租方到实地勘察竞价标的物,了解实际情况。
3.本项目最终解释权归出租方所有。
八、联系方式
1.出租方:佛山市顺德区顺伦集团有限公司
地址:广东省佛山市顺德区伦教街道常教社区伦常路266号5楼
联系人:廖小姐
联系电话:0757-27886707
2.项目监督单位:佛山市顺德区伦教街道财政和公有资产管理办公室
联系人:谭先生
联系电话:0757-27751983
3.系统使用咨询电话:0757-83990765、22837820
-
南海里水河片区(大石大元阁)耕地租赁项目
-
南海里水河片区(大石沥美)鱼塘二标租赁项目
-
南海桂城街道深海路17号瀚天科技城A区5号楼四楼403单元物业租赁项目
-
南海九江临港国际产业社区C28-1、C31、C32地块租赁公告
-
佛山市高明区更合镇(合水)小洞工业区规划经四路以西、规划纬十一路以南网上拍卖出让
-
佛山市南海区西樵镇广明高速南侧、工业大道东侧7号地块网上拍卖出让
-
佛山市三水区白坭镇聚龙湾B区6号出让公告
-
佛山市高明区更合镇(合水)小洞工业区规划经四路以西、规划纬十一路以南网上拍卖出让
-
佛山市高明区杨和镇规划七路以东、规划八路以南网上拍卖出让
-
佛山市高明区西江产业新城海天大道以西、三景路以北网上拍卖出让
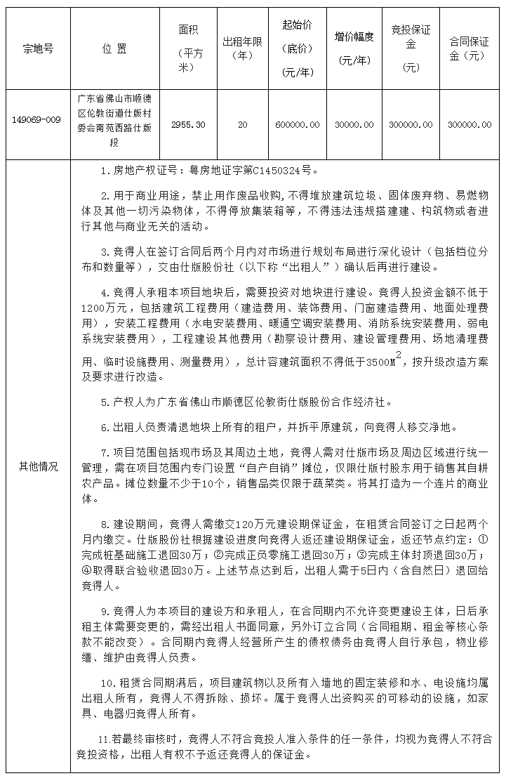
受佛山市顺德区伦教街道办事处委托,佛山市顺德区公共资源交易中心(以下称“挂牌人”)以网上挂牌方式出租广东省佛山市顺德区伦教街仕版股份合作经济社(以下称“出租人”)的集体建设用地使用权[交易编号为TD2025(SD)WG0055]。现将有关事项公告如下:
一、本次网上挂牌出租地块的基本情况和规划指标要求如下表:
二、竞租人准入条件:
1、年满18周岁且具有完全独立民事能力的中国境内自然人,以及中华人民共和国境内的法人和其他经济组织均可参与竞投。
2、本项目报名时未拖欠本村(或社区 )的农村集体经济组织(包括农村集体所属企业)的租金(承包款)及各类欠款,并未纳入失信名单。
3、本项目竞投不接受委托竞投和联合竞投。
4、未纳入佛山市农村集体资产交易警示名单。
三、《土地租赁合同》签订时间及租金收取方式及递增情况:
1、竞得人须与签订《成交确认书》之日起5个工作日内与出租人签订。
2、租金按季收取,竞得人需在5个工作日内签订地块租赁合同。竞得人需在地块租赁合同签订之日起10日内将第一季度租金、履约保证金一次性拨付到指定账户上,转账成功后由出租人统一开具等额票据。
四、竞投保证金的划转与退付:
1、交易结束后,未竞得人交纳的保证金,挂牌人在5个工作日内不计利息原路退还。
2、竞得人缴纳的竞投保证金,由挂牌人按照出租人出具的《竞投保证金划转通知单》在签订《成交确认书》次日起5个工作日内划转到出租人指定的账户(不计利息),作为竞得人履约保证金或首年租金,不足额部分须在签订《土地租赁合同》前补齐。
五、有意参与竞租人可于2025年10月21日后登录佛山市国有建设用地使用权和矿业权网上交易系统(下称“网上交易系统”,网址:http://jy.ggzy.foshan.gov.cn:3680/TPBank/newweb/framehtml/onlineTradex/index.html)或广东省公共资源交易平台(网址:https://ygp.gdzwfw.gov.cn/ggzy-portal/#/440600/index)下载本网上挂牌文件。
六、本次网上挂牌出租地块的公告期自2025年10月21日至2025年11月9日止;网上挂牌期(网上报价期)为2025年11月10日8时30分至2025年11月20日15时止。
竞租申请人应于2025年11月18日9时之前登录网上交易系统提交竞租申请,选择银行,获得随机保证金账号,并向此指定账号一次性足额交纳竞投保证金。竞投保证金须于2025年11月18日9时之前到达本中心指定账户后(提示:竞租申请人须充分了解银行划转账的流程和时限,须跨省跨行支付的建议尽早缴纳竞投保证金),竞租申请人方获得竞投权限。竞租申请人必须以自己的名义交纳保证金,不得由他人代交,且保证金必须以人民币支付。
上述时间均以网上交易系统的服务器时间为准。
七、本次网上挂牌采用增价方式进行报价,按照价高者得原则确定竞得人。
八、本次网上挂牌仅接受网上竞租申请和竞租报价,不接受书面、邮寄、电子邮件、电话、传真、口头等其他形式的申请。
九、自本次公告起至网上挂牌截止期间,如有关于本地块网上挂牌出租文件的修改、澄清、说明等将通过上述网上交易系统、佛山市顺德区公共资源交易中心网站发布,不再另行通知,请有意参与竞租者密切留意。其它未尽事宜,详见本地块的网上挂牌出租文件。
十、佛山市顺德区伦教街道办事处对本次国有建设用地使用权出租拥有最终解释权。
十一、联系方式
1、项目监管、投诉处理和交易细则咨询:
伦教街道农业农村办公室(联系人:曾先生,联系电话:27729588)
2、交易中心地址:
佛山市顺德区大良街道新城区观绿路4号恒实置业广场1号楼裙楼
联系电话:0757-22837810(梁先生)(陈小姐)
3、系统使用咨询电话:0757-83990765
(一)项目基本情况
1.招/出租人:佛山市南海区桂城街道集体土地整备中心
2.项目信息:
3.产权证照情况:无土地证,竞投人须自行承担由此产生的经营风险。
4.租金收取方式:租金实行先缴交后使用的原则,分6期(按6个月为一期)收取租金。根据《土地租赁合同》条款执行。
5.标的物仅限种植用途(其中131.59亩耕地必须种植粮食作物和种植非粮食作物)。禁止用作违法经营及危险易燃易爆行业、废旧金属等回收行业,不得经营饮食行业,不得新建建构筑物。物业内不准住人。
6.平胜大桥西边地块北边边缘有属于供电局资产的10kV架空线,该地块西北边有一处属于用户资产的专用箱变、一处属于供电局资产的公变。地块使用时,请勿在架空线2m范围内设置临时构筑物,且及时与供电局设备管理人进行沟通、交底,避免破坏电缆等电力设备。
7.地块内的基站用地不属于租赁范围,面积约为42平方米。
(二)竞买资格及要求
1.中华人民共和国境内的企业法人、个体工商户(须开立银行账户)、自然人,除法律、法规另有规定外,均可申请参加竞买活动。
申请人必须以自己的名义交纳竞买保证金,不得由他人代交。申请人为企业法人、个体工商户的,须以企业法人、个体工商户开立的银行账户交纳保证金;未开立银行账户的个体工商户不能参加竞买,只能以自然人(经营者)名义申请和交纳保证金;申请人为自然人的,须以其本人名下开立的银行账户交纳保证金。
2.本次网上竞价采用增价方式进行报价,按照价高者得原则确定竞得人。
3.意向人可登录广东省公共资源交易平台(佛山市)>交易公开>国有产权>交易公告页面(网址:https://ygp.gdzwfw.gov.cn/ggzy-portal/#/440600/index)下载本项目交易文件。如有关于本项目交易文件的修改、澄清、说明等,将通过上述网址发布,不再另行通知,请意向人密切留意。
4.意向人需要现场查看交易资产状况的,请与招/出租人联系。
5.申请人提交竞买申请参与竞价的,请点击进入佛山市公共资源交易信息化综合平台-交易平台页面(网址:http://jy.ggzy.foshan.gov.cn:3680/TPBank/newweb/framehtml/onlineTradex/indexzcjy.html)进行登录操作(操作指引详见交易须知)。
意向人、申请人、竞买人在网上交易使用电脑操作过程中,仅能使用IE9/IE10/IE11以上的IE浏览器,请勿使用其它浏览器,如出现不正确使用浏览器导致出现的问题,由意向人、申请人、竞买人自行负责承担。
6.本次网上竞价仅接受网上竞买申请和报价,不接受书面、邮寄、电子邮件、电话、传真、口头等其他形式的申请。
(三)交易时间
1.提交竞买申请时间:2025年10月21日至2025年10月27日17时30分止;
2.竞买保证金到账截止时间为2025年10月28日16时;
3.网上报价时间:2025年10月29日9时00分至9时30分,网上报价时间结束后,如有竞买人愿意参加网上限时竞价的,则系统自动进入网上限时竞价环节。
(四)特别提示
1.招/出租人承诺已如实披露项目信息,并对其披露信息的真实性、完整性、有效性负责。佛山市公共资源交易中心南海分中心对招/出租人披露的信息及其后果不承担任何法律责任。
2.佛山市公共资源交易中心南海分中心通过佛山市资产交易网上交易系统及粤公平网站发布的项目信息(包括但不限于公告信息、交易文件、合同条款等)并不构成佛山市公共资源交易中心南海分中心对项目的任何交易建议。意向竞买人应不依赖于已披露的项目信息并自行对项目的相关情况进行必要的尽职调查和充分了解,对是否竞买该项目及项目成交后可能发生的费用和存在的风险自行作出充分评估,并独立承担所有风险。意向竞买人一经申请参加竞买,即视为知晓、认可项目现状,佛山市公共资源交易中心南海分中心对此不承担任何法律责任。
(五)招/出租人对本《交易文件》拥有解释权,招/出租人主管部门对交易过程进行监督管理,对质疑投诉进行处理。
(六)联系方式
1.佛山市公共资源交易信息化综合平台系统使用咨询电话:0757-83990765
2.佛山市公共资源交易中心南海分中心
联系电话:0757-86322057、86396255
地址:佛山市南海区桂城街道夏南路58号公共资源交易中心
3.招/出租人:佛山市南海区桂城街道集体土地整备中心
联系人:郭先生 联系电话:0757-86787176
地址:佛山市南海区桂城街道南港路8号建委大楼五楼
微信
新浪微博
QQ空间
QQ好友
豆瓣
Facebook
Twitter












































































































































































































































