佛山市南海区解放水系水环境综合治理项目-解放涌(南段)整治工程招标公告
-
南海桂城瀚天专精特新产业园(三山东区园)项目高压变配电工程招标公告
-
南海里水镇环镇北路工程项目(里官路至佛山一环段)自动扶梯和电梯设备招标公告
-
三水西南街道金泉大道至三水二桥段防汛路建设工程施工招标公告
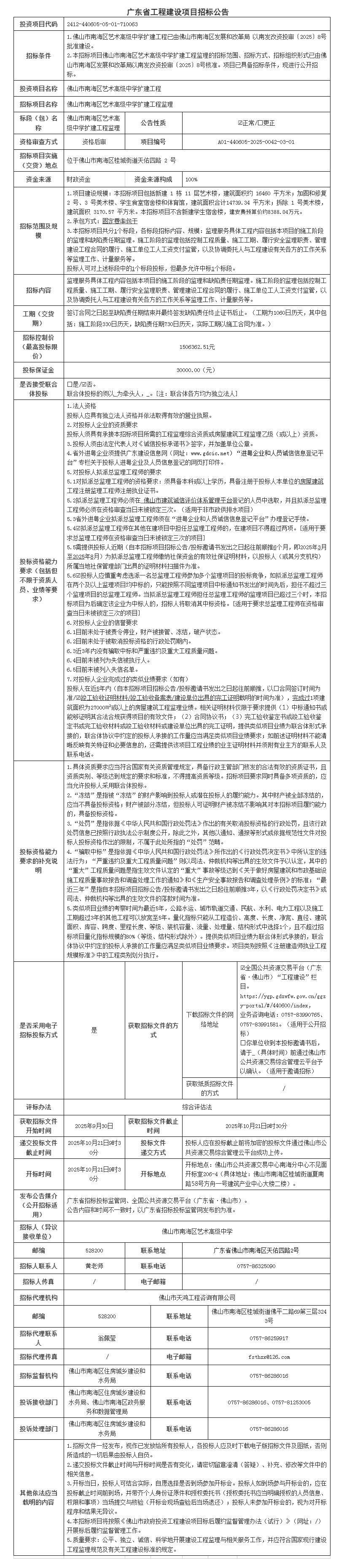
-
广东电网有限责任公司佛山供电局南海供电局职工周转房建设项目施工招标公告
-
三水足球体育中心项目设计招标公告
-
南海区卫健局办公大楼饭堂外包采购项目招标公告
-
南海中心城区公共区域照明设施更新改造项目-南海中心城区公共区域村居及人行道功能性照明提升改造项目招标公告
-
南海西樵镇人民政府2026-2027年饭堂食材配送服务采购项目招标公告
-
季华实验室采购卧式加工中心招标公告
-
佛山市三水区新城医院医疗家具(第三期)采购项目招标公告
这个国庆,何必远行?
城市不远,绿野很近
南海首届「全电」露营美食节
将于10月4日至5日开展
这是一场全程“带电”的露营美食派对!
没有液化气罐,没有明火油烟
假期一起来桂城半月岛生态公园
体验全程用电、零碳环保的假日新玩法!
10月4日至5日,首届“全电”露营美食节火热开展,打造“露营+美食+安居+绿色科技”多元场景,带你解锁绿色低碳新生活。
什么是“全电”?
此次“好房子·南海造,好日子·南海享”露营美食节活动,充分响应南海区正在推行的“气改电”政策,现场所有展位和厨房设备均使用电能设备,让市民群众直观感受绿色能源的便捷与环保,不仅开启一场美食露营派对狂欢,更是为市民提供一次绿色生活方式深度体验的机会。
近年来,南海区着眼于世界自动化、智能化的发展趋势,以变革传统美食制作模式为目标,创造及扩大经济增长新领域,大力推进餐饮场所“气改电”工作,出台《餐饮等场所“瓶改电”工作实施方案》,在商业餐饮、公共餐饮服务中推广使用磁电炉具。政策推行以来,区内大型商业体、单位食堂、教育卫生系统等厨房积极响应,推行“全电厨房”改造。
主题展区,“电”力全开
全电美食区:多家本地品牌酒楼现场搭建全电厨房,名厨现场复刻招牌菜,餐饮企业“十分钟上桌”魔法同步开放,还有免费试吃!
露营体验区:提供50套露营装备(天幕+桌椅)开放预约,前20名家庭免费入驻,后30名仅需499元即可扎营。(预约请咨询资女士15602221700)“0负担”拎包入驻即可让身体释放充电,享受chill假期,现场还设有亲子游戏,拉近与孩子的距离。
互动表演区:环岛水上飞人表演、非遗醒狮、少年武狮、龙狮说唱轮番上演,还有月光草地Live乐队,给你全天候的嗨翻体验;
好房子展区:房企、设计、智能家居企业联合展出,一站式体验“好房子·南海造,好日子·南海享”生活理念;
科技体验区:VR好房子沉浸式体验、智慧房车、电动卡丁船等新奇体验,边玩边感受绿色科技。
活动详情
活动日程安排
10月4日17:00:开营仪式|非遗醒狮热力开场,拉开48小时狂欢序幕!
10月4日—5日:白天整点水上飞人表演|月光草地live乐队演出|全电美食秀|亲子游戏
地点
桂城半月岛生态公园
门票
入场免费,露营需提前预约。预约请咨询15602221700,名额有限,先到先得。
交通指引
🚗自驾车:导航到桂城半月岛生态公园P1地上停车场或P2停车场,车位可供市民停放。
♻️绿色出行:桂02、桂03均停靠“半月岛站”,下车后步行300米到达。
露营记得提前预约哦
来南海解锁零碳环保新玩法
我们一起“电”亮这个假期💡
微信
新浪微博
QQ空间
QQ好友
豆瓣
Facebook
Twitter












































































































































































































































