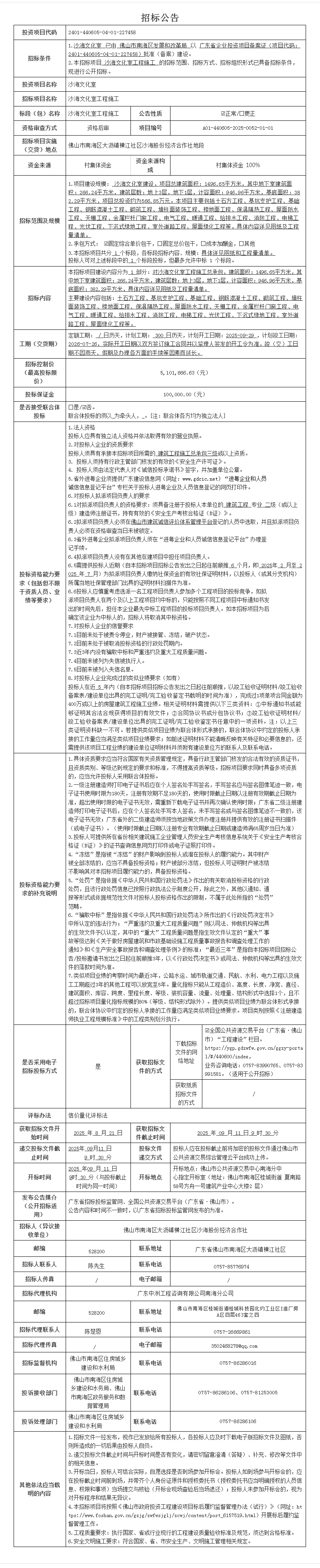
顺德区城市交通畅行工程项目(2025)施工招标公告
-
南海桂城瀚天专精特新产业园(三山东区园)项目高压变配电工程招标公告
-
南海里水镇环镇北路工程项目(里官路至佛山一环段)自动扶梯和电梯设备招标公告
-
三水西南街道金泉大道至三水二桥段防汛路建设工程施工招标公告
-
广东电网有限责任公司佛山供电局南海供电局职工周转房建设项目施工招标公告
-
三水足球体育中心项目设计招标公告
-
南海区卫健局办公大楼饭堂外包采购项目招标公告
-
南海中心城区公共区域照明设施更新改造项目-南海中心城区公共区域村居及人行道功能性照明提升改造项目招标公告
-
南海西樵镇人民政府2026-2027年饭堂食材配送服务采购项目招标公告
-
季华实验室采购卧式加工中心招标公告
-
佛山市三水区新城医院医疗家具(第三期)采购项目招标公告
(一)项目基本情况
1.招/出租人:佛山市南海区九江镇镇有资产管理有限公司
2.项目信息:
3.产权证照情况:上述标的无产权证,竞投人须自行承担由此产生的经营风险。
4.租金收取方式:租金采用先交付后使用的方式,承租人于取得《河道管理范围砂场许可证(临时占用)》之日起十日内向出租方支付首年的年租金,后每年7月1日前向出租方支付当年的年租金。
(二)竞买资格及要求
1.中华人民共和国境内的企业法人、个体经营者、自然人,除法律、法规另有规定外,均可申请参加竞买活动。
2.本次网上竞价采用增价方式进行报价,按照价高者得原则确定竞得人。
3.意向人可登录广东省公共资源交易平台(佛山市)>交易公开>国有产权>交易公告页面(网址:https://ygp.gdzwfw.gov.cn/ggzy-portal/#/440600/index)下载本项目交易文件。如有关于本项目交易文件的修改、澄清、说明等,将通过上述网址发布,不再另行通知,请意向人密切留意。
4.意向人需要现场查看交易资产状况的,请与招/出租人联系。
5.申请人提交竞买申请参与竞价的,请点击进入佛山市公共资源交易信息化综合平台-交易平台页面(网址http://jy.ggzy.foshan.gov.cn:3680/TPBank/newweb/framehtml/onlineTradex/indexzcjy.html)进行登录操作(操作指引详见交易须知)。
意向人、申请人、竞买人在网上交易使用电脑操作过程中,仅能使用IE9/IE10/IE11以上的IE浏览器,请勿使用其它浏览器,如出现不正确使用浏览器导致出现的问题,由意向人、申请人、竞买人自行负责承担。
6.本次网上竞价仅接受网上竞买申请和报价,不接受书面、邮寄、电子邮件、电话、传真、口头等其他形式的申请。
(三)交易时间
1.提交竞买申请时间:2025年8月20日至2025年8月26日17时30分止;
2.竞买保证金到账截止时间为2025年8月27日16时;
3.网上报价时间:2025年8月28日9时0分至9时30分,网上报价时间结束后,如有竞买人愿意参加网上限时竞价的,则系统自动进入网上限时竞价环节。
(四)特别提示
1.出租人承诺已如实披露项目信息,并对其披露信息的真实性、完整性、有效性负责。佛山市公共资源交易中心南海分中心对招/出租人披露的信息及其后果不承担任何法律责任。
2.佛山市公共资源交易中心南海分中心通过佛山市资产交易网上交易系统及粤公平网站发布的项目信息(包括但不限于公告信息、交易文件、合同条款等)并不构成佛山市公共资源交易中心南海分中心对项目的任何交易建议。意向竞买人应不依赖于已披露的项目信息并自行对项目的相关情况进行必要的尽职调查和充分了解,对是否竞买该项目及项目成交后可能发生的费用和存在的风险自行作出充分评估,并独立承担所有风险。意向竞买人一经申请参加竞买,即视为知晓、认可项目现状,佛山市公共资源交易中心南海分中心对此不承担任何法律责任。
(五)出租人对本《交易文件》拥有解释权。
(六)联系方式
1.佛山市公共资源交易信息化综合平台系统使用咨询电话:0757-83990765
2.佛山市公共资源交易中心南海分中心
联系电话:0757-86322057、86396255
地址:佛山市南海区桂城街道夏南路58号公共资源交易中心
3.招/出租人:佛山市南海区九江镇镇有资产管理有限公司
联系人:谭小姐 联系电话: 0757-86566068
地址:佛山市南海区九江镇公资大楼二楼201室(九江客运站斜对面)
微信
新浪微博
QQ空间
QQ好友
豆瓣
Facebook
Twitter












































































































































































































































