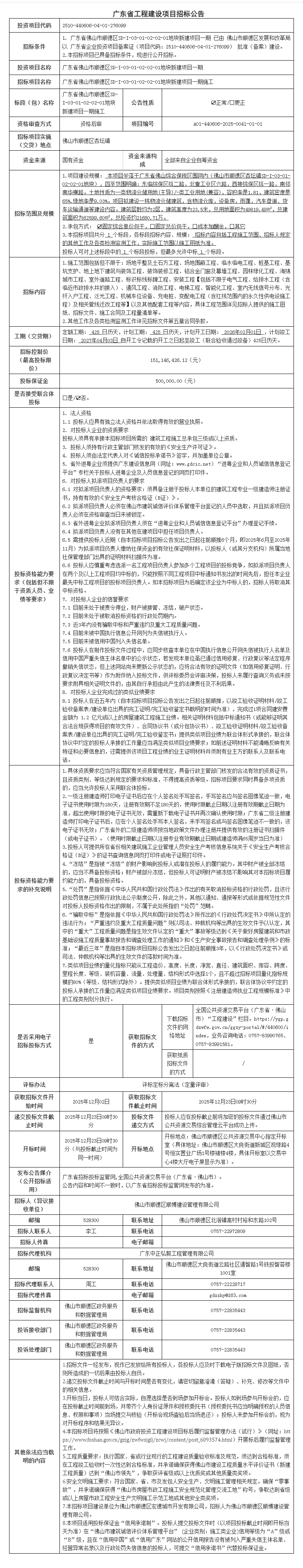
佛山市南海区中心城区雨污分流改造项目(大沥黄岐、海北)六标招标公告
-
南海桂城瀚天专精特新产业园(三山东区园)项目高压变配电工程招标公告
-
南海里水镇环镇北路工程项目(里官路至佛山一环段)自动扶梯和电梯设备招标公告
-
三水西南街道金泉大道至三水二桥段防汛路建设工程施工招标公告
-
广东电网有限责任公司佛山供电局南海供电局职工周转房建设项目施工招标公告
-
三水足球体育中心项目设计招标公告
-
南海区卫健局办公大楼饭堂外包采购项目招标公告
-
南海中心城区公共区域照明设施更新改造项目-南海中心城区公共区域村居及人行道功能性照明提升改造项目招标公告
-
南海西樵镇人民政府2026-2027年饭堂食材配送服务采购项目招标公告
-
季华实验室采购卧式加工中心招标公告
-
佛山市三水区新城医院医疗家具(第三期)采购项目招标公告
项目概况
佛山市120急救指挥调度系统本国化改造项目采购项目的潜在供应商应在广东省政府采购网https://gdgpo.czt.gd.gov.cn/获取采购文件,并于 2025年12月12日 09时30分 (北京时间)前提交响应文件。
一、项目基本情况
项目编号:GDYD251003
项目名称:佛山市120急救指挥调度系统本国化改造项目
采购方式:竞争性磋商
预算金额:2,597,430.00元
采购需求:
采购包1(佛山市120急救指挥调度系统本国化改造项目):
采购包预算金额:2,597,430.00元
本采购包不接受联合体投标
合同履行期限:自合同签订之日起12个月。
二、申请人的资格要求:
1.投标供应商应具备《中华人民共和国政府采购法》第二十二条规定的条件,提供下列材料:
1)具有独立承担民事责任的能力:在中华人民共和国境内注册的法人或其他组织或自然人,投标(响应)时提交有效的营业执照(或事业法人登记证或身份证等相关证明)副本扫描件。分支机构投标的,须提供总公司和分公司营业执照副本复印件,总公司出具给分支机构的授权书。
2)有依法缴纳税收和社会保障资金的良好记录:提供以下两种证明材料之一:1.提供《政府采购供应商资格信用承诺函》,具体要求详见采购公告附件;2.提供投标(响应)截止日前6个月内任意1个月依法缴纳税收和社会保障资金的相关材料。如依法免税或不需要缴纳社会保障资金的,提供相应证明材料。
3)具有良好的商业信誉和健全的财务会计制度:供应商必须具有良好的商业信誉和健全的财务会计制度(提供以下三种证明材料之一:1.提供《政府采购供应商资格信用承诺函》,具体要求详见采购公告附件;2.提供2024年度财务状况报告,财务状况报告须由第三方会计师事务所出具,能清晰显示第三方会计师事务所的印章,并能反映审计结论;3.提供投标(响应)截止日前6个月内基本开户银行出具的资信证明,并同时提交开户(基本户)许可证扫描件,开户(基本户)许可证已取消的,应提供能体现基本开户银行的“基本存款账户编号”的相关证明。)。
4)履行合同所必需的设备和专业技术能力:提供以下两种证明材料之一:1.提供《政府采购供应商资格信用承诺函》,具体要求详见采购公告附件;2.按投标(响应)文件格式填报设备及专业技术能力情况。
5)参加采购活动前3年内,在经营活动中没有重大违法记录:参照投标(报价)函相关承诺格式内容。重大违法记录,是指供应商因违法经营受到刑事处罚或者责令停产停业、吊销许可证或者执照、较大数额罚款等行政处罚。(根据财库〔2022〕3号文,“较大数额罚款”认定为200万元以上的罚款,法律、行政法规以及国务院有关部门明确规定相关领域“较大数额罚款”标准高于200万元的,从其规定)。
2.落实政府采购政策需满足的资格要求:
采购包1(佛山市120急救指挥调度系统本国化改造项目)落实政府采购政策需满足的资格要求如下:
(1)采购包不专门面向中小企业采购,监狱企业、残疾人福利性单位视同小型、微型企业。对于小微企业、监狱企业、残疾人福利性单位等参与本项目所享受的优惠政策,详见本项目采购文件。
(2)本项目为服务类项目,供应商须根据本项目采购类别选择对应的《中小企业声明函》填写。
(3)本项目采购标的对应的中小企业划分标准所属行业详见采购文件“第二章 采购需求—2.技术标准与要求”,中小企业划型标准详见《关于印发中小企业划型标准规定的通知》(工信部联企业〔2011〕300号)(http://www.gov.cn/zwgk/2011-07/04/content_1898747.htm)。
(4)涉及多个采购标的且由不同制造商制造或者由不同供应商承建(承接)的,应当逐一填报每个采购标的的制造商或者承建(承接)供应商信息。
(5)供应商应按要求完整填写《中小企业声明函》的所有信息,填写说明详见本项目采购公告附件“工程类、服务类项目中小企业声明函模板(填写说明)”
(6)残疾人福利性单位评审要求:按采购文件中的投标(响应)文件格式要求提供《残疾人福利性单位声明函》。
(7)监狱企业评审要求:提供由省级以上监狱管理局、戒毒管理局(含新疆生产建设兵团)出具的属于监狱企业的证明文件。
3.本项目的特定资格要求:
采购包1(佛山市120急救指挥调度系统本国化改造项目)特定资格要求如下:
(1)供应商未被列入“信用中国”网站(www.creditchina.gov.cn)“记录失信被执行人或重大税收违法案件当事人名单(重大税收违法失信主体)”记录名单; 不处于中国政府采购网(www.ccgp.gov.cn)“政府采购严重违法失信行为信息记录”中的禁止参加政府采购活动期间。(以资格审查人员于投标(响应)截止时间当天在“信用中国”网站及中国政府采购网查询结果为准,查询结果以网页截图或网页打印件等方式留存,与采购过程资料一并归档。如相关失信记录已失效,供应商需提供相关证明资料)。
(2)单位负责人为同一人或者存在直接控股、管理关系的不同供应商,不得同时参加本采购项目(或采购包)投标(响应)。为本项目提供整体设计、 规范编制或者项目管理、监理、检测等服务的供应商,不得再参与本项目投标(响应)。投标(报价)函相关承诺要求内容。
三、获取采购文件
时间: 2025年12月01日 至 2025年12月08日 ,每天上午 00:00:00 至 12:00:00 ,下午 12:00:00 至 23:59:59 (北京时间,法定节假日除外)
地点:广东省政府采购网https://gdgpo.czt.gd.gov.cn/
方式:在线获取
售价: 免费获取
四、响应文件提交
截止时间: 2025年12月12日 09时30分00秒 (北京时间)
地点:广东省政府采购网https://gdgpo.czt.gd.gov.cn/
五、开启
时间: 2025年12月12日 09时30分00秒 (北京时间)
地点:广东省政府采购网https://gdgpo.czt.gd.gov.cn/
六、公告期限
自本公告发布之日起3个工作日。
七、其他补充事宜
1.本项目采用电子系统进行招投标,请在投标前详细阅读供应商操作手册,手册获取网址:https://gdgpo.czt.gd.gov.cn/help/transaction/download.html。投标供应商在使用过程中遇到涉及系统使用的问题,可通过020-88696588进行咨询或通过广东政府采购智慧云平台运维服务说明中提供的其他服务方式获取帮助。
2.供应商参加本项目投标,需要提前办理CA和电子签章,办理方式和注意事项详见供应商操作手册与CA办理指南,指南获取地址:https://gdgpo.czt.gd.gov.cn/help/problem/。
3.如需缴纳保证金,供应商可通过"广东政府采购智慧云平台金融服务中心"(http://gdgpo.czt.gd.gov.cn/zcdservice/zcd/guangdong/),申请办理投标(响应)担保函、保险(保证)保函。
4.线上开标地点:广东省政府采购网https://gdgpo.czt.gd.gov.cn/
5.本项目的开标方式为远程电子开标,供应商无需到达现场参加开标活动。
6.在开标截止时间前,请各供应商核实并确认填写授权代表的姓名与手机号码,若因填写的授权代表信息有误而导致的不良后果,由供应商自行承担。
7.开标结束后,请供应商及时进入广东政府采购智慧云平台的等候大厅关注项目进展情况,并保持联系人手机号码畅通,特别是澄清需要及时响应。如因未及时响应导致被作为无效投标处理的由供应商自行承担相关后果。
8.本公告内容与磋商文件不一致的,以磋商文件为准。
八、凡对本次采购提出询问,请按以下方式联系。
1.采购人信息
名 称:佛山市医疗急救指挥中心
地 址:佛山市柒伍柒科技有限公司惠景一街1号
联系方式:82285397
2.采购代理机构信息
名 称:广东远东招标代理有限公司佛山分公司
地 址:广东省佛山市柒伍柒科技有限公司季华五路10号金融广场17层A区之一
联系方式:0757-83332518
3.项目联系方式
项目联系人:傅先生
电 话:0757-83332518

微信
新浪微博
QQ空间
QQ好友
豆瓣
Facebook
Twitter














































































































































































































































