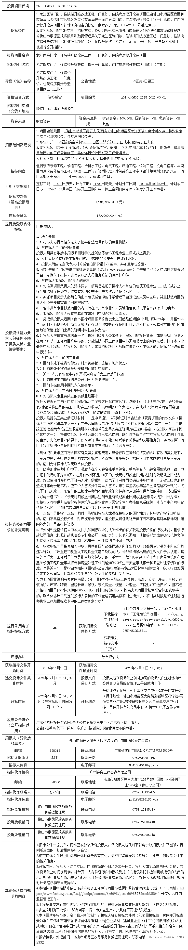
南海桂城街道南海大道LED广告屏租赁项目
(一)项目基本情况
1.招/出租人: 佛山市南海区桂城投资发展有限公司
2.项目信息:
3、产权证照情况:无产权证照,竞投人须自行承担由此产生的经营风险。
4、租金收取方式:租金采用预付方式。租金每年一次收取,承租方应在租期年度的首月10号前将当年租金一次性按招租方指定的方式付清给招租方,租金每三年递增10%。
5、竞得人需自行申报通电,LED屏的配套设备设施如用电线路、照明灯具、智能巡检监测系统、检修通道、维修架(梯)等由竞得人自行安装及负责其维修维护等。
6、合同签订两年内,竞得人需更换LED屏,规格不小于交付时尺寸,投入金额不低于100万元。
7、竞得人必须自行办理租赁物报建审批手续及自行整理所有审批手续的相关资料。合同期内,因竞得人未能办理成报建审批手续,而导致不能进行广告发布经营或被拆除的,竞得人自行承担所有责任。
(二)竞买资格及要求
1.中华人民共和国境内的企业法人、个体工商户(须开立银行账户)、自然人,除法律、法规另有规定外,均可申请参加竞买活动。
申请人必须以自己的名义交纳竞买保证金,不得由他人代交。申请人为企业法人、个体工商户的,须以企业法人、个体工商户开立的银行账户交纳保证金;未开立银行账户的个体工商户不能参加竞买,只能以自然人(经营者)名义申请和交纳保证金;申请人为自然人的,须以其本人名下开立的银行账户交纳保证金。
2.本次网上竞价采用增价方式进行报价,按照价高者得原则确定竞得人。
3.意向人可登录广东省公共资源交易平台(佛山市)>交易公开>国有产权>交易公告页面(网址:https://ygp.gdzwfw.gov.cn/ggzy-portal/#/440600/index)下载本项目交易文件。如有关于本项目交易文件的修改、澄清、说明等,将通过上述网址发布,不再另行通知,请意向人密切留意。
4.意向人需要现场查看交易资产状况的,请与招/出租人联系。
5.申请人提交竞买申请参与竞价的,请点击进入佛山市公共资源交易信息化综合平台-交易平台页面(网址:http://jy.ggzy.foshan.gov.cn:3680/TPBank/newweb/framehtml/onlineTradex/indexzcjy.html)进行登录操作(操作指引详见交易须知)。
意向人、申请人、竞买人在网上交易使用电脑操作过程中,仅能使用IE9/IE10/IE11以上的IE浏览器,请勿使用其它浏览器,如出现不正确使用浏览器导致出现的问题,由意向人、申请人、竞买人自行负责承担。
6.本次网上竞价仅接受网上竞买申请和报价,不接受书面、邮寄、电子邮件、电话、传真、口头等其他形式的申请。
(三)交易时间
1.提交竞买申请时间:2025年11月14日至2025年11月28日17时30分止;
2.竞买保证金到账截止时间为2025年12月1日16时;
3.网上报价时间::2025年12月2日10时00分至10时30分,网上报价时间结束后,如有竞买人愿意参加网上限时竞价的,则系统自动进入网上限时竞价环节。
(四)特别提示
1.招/出租人承诺已如实披露项目信息,并对其披露信息的真实性、完整性、有效性负责。佛山市公共资源交易中心南海分中心对招/出租人披露的信息及其后果不承担任何法律责任。
2.佛山市公共资源交易中心南海分中心通过佛山市资产交易网上交易系统及粤公平网站发布的项目信息(包括但不限于公告信息、交易文件、合同条款等)并不构成佛山市公共资源交易中心南海分中心对项目的任何交易建议。意向竞买人应不依赖于已披露的项目信息并自行对项目的相关情况进行必要的尽职调查和充分了解,对是否竞买该项目及项目成交后可能发生的费用和存在的风险自行作出充分评估,并独立承担所有风险。意向竞买人一经申请参加竞买,即视为知晓、认可项目现状,佛山市公共资源交易中心南海分中心对此不承担任何法律责任。
(五)招/出租人对本《交易文件》拥有解释权。招/出租人主管部门对交易过程进行监督管理,对质疑投诉进行处理。
(六)联系方式
1.佛山市公共资源交易信息化综合平台系统使用咨询电话:0757-83990765
2.佛山市公共资源交易中心南海分中心
联系电话:0757-86322057、86396255
地址:佛山市南海区桂城街道夏南路58号公共资源交易中心
3.招/出租人:佛山市南海区桂城投资发展有限公司
联系人:梁小姐、郑先生 联系电话: 86253692
地址:佛山市南海区桂城街道南平西路广东夏西国际橡塑城一期6号楼
-
南海里水河片区(大石大元阁)耕地租赁项目
-
南海里水河片区(大石沥美)鱼塘二标租赁项目
-
南海桂城街道深海路17号瀚天科技城A区5号楼四楼403单元物业租赁项目
-
南海九江临港国际产业社区C28-1、C31、C32地块租赁公告
-
佛山市高明区更合镇(合水)小洞工业区规划经四路以西、规划纬十一路以南网上拍卖出让
-
佛山市南海区西樵镇广明高速南侧、工业大道东侧7号地块网上拍卖出让
-
佛山市三水区白坭镇聚龙湾B区6号出让公告
-
佛山市高明区更合镇(合水)小洞工业区规划经四路以西、规划纬十一路以南网上拍卖出让
-
佛山市高明区杨和镇规划七路以东、规划八路以南网上拍卖出让
-
佛山市高明区西江产业新城海天大道以西、三景路以北网上拍卖出让
(一)项目基本情况
1.招/出租人: 佛山市南海区桂城投资发展有限公司
2.项目信息:
3.产权证照情况:无产权证照,竞投人须自行承担由此产生的经营风险。
4.租金收取方式:租金采用预付方式。租金每季一次收取,承租方应在每季度首月的10日前将当季度租金一次性按招租方指定的方式付清给招租方。租赁期内,租金无递增。
5.竞得人需自本项目广告牌交接之日起,50天内完成本项目广告牌的提升改造并自行承担所产生费用,50天的提升改造工期包含在租赁期内,广告牌的提升改造内容包括:翻新工作及加装智能巡检监测系统。
(二)竞买资格及要求
1.中华人民共和国境内的企业法人、个体工商户(须开立银行账户)、自然人,除法律、法规另有规定外,均可申请参加竞买活动。
申请人必须以自己的名义交纳竞买保证金,不得由他人代交。申请人为企业法人、个体工商户的,须以企业法人、个体工商户开立的银行账户交纳保证金;未开立银行账户的个体工商户不能参加竞买,只能以自然人(经营者)名义申请和交纳保证金;申请人为自然人的,须以其本人名下开立的银行账户交纳保证金。
2.本次网上竞价采用增价方式进行报价,按照价高者得原则确定竞得人。
3.意向人可登录广东省公共资源交易平台(佛山市)>交易公开>国有产权>交易公告页面(网址:https://ygp.gdzwfw.gov.cn/ggzy-portal/#/440600/index)下载本项目交易文件。如有关于本项目交易文件的修改、澄清、说明等,将通过上述网址发布,不再另行通知,请意向人密切留意。
4.意向人需要现场查看交易资产状况的,请与招/出租人联系。
5.申请人提交竞买申请参与竞价的,请点击进入佛山市公共资源交易信息化综合平台-交易平台页面(网址:http://jy.ggzy.foshan.gov.cn:3680/TPBank/newweb/framehtml/onlineTradex/indexzcjy.html)进行登录操作(操作指引详见交易须知)。
意向人、申请人、竞买人在网上交易使用电脑操作过程中,仅能使用IE9/IE10/IE11以上的IE浏览器,请勿使用其它浏览器,如出现不正确使用浏览器导致出现的问题,由意向人、申请人、竞买人自行负责承担。
6.本次网上竞价仅接受网上竞买申请和报价,不接受书面、邮寄、电子邮件、电话、传真、口头等其他形式的申请。
(三)交易时间
1.提交竞买申请时间:2025年11月14日至2025年11月21日17时30分止;
2.竞买保证金到账截止时间为2025年11月24日16时;
3.网上报价时间:2025年11月25日15时00分至15时30分,网上报价时间结束后,如有竞买人愿意参加网上限时竞价的,则系统自动进入网上限时竞价环节。
(四)特别提示
1.招/出租人承诺已如实披露项目信息,并对其披露信息的真实性、完整性、有效性负责。佛山市公共资源交易中心南海分中心对招/出租人披露的信息及其后果不承担任何法律责任。
2.佛山市公共资源交易中心南海分中心通过佛山市资产交易网上交易系统及粤公平网站发布的项目信息(包括但不限于公告信息、交易文件、合同条款等)并不构成佛山市公共资源交易中心南海分中心对项目的任何交易建议。意向竞买人应不依赖于已披露的项目信息并自行对项目的相关情况进行必要的尽职调查和充分了解,对是否竞买该项目及项目成交后可能发生的费用和存在的风险自行作出充分评估,并独立承担所有风险。意向竞买人一经申请参加竞买,即视为知晓、认可项目现状,佛山市公共资源交易中心南海分中心对此不承担任何法律责任。
(五)招/出租人对本《交易文件》拥有解释权,招/出租人主管部门对交易过程进行监督管理,对质疑投诉进行处理。
(六)联系方式
1.佛山市公共资源交易信息化综合平台系统使用咨询电话:0757-83990765
2.佛山市公共资源交易中心南海分中心
联系电话:0757-86322057、86396255
地址:佛山市南海区桂城街道夏南路58号公共资源交易中心
3.招/出租人:佛山市南海区桂城投资发展有限公司
联系人:梁小姐、郑先生 联系电话: 86253692
地址:佛山市南海区桂城街道南平西路广东夏西国际橡塑城一期6号楼
微信
新浪微博
QQ空间
QQ好友
豆瓣
Facebook
Twitter












































































































































































































































